Lab of Gastroenterology and Hepatology, West China Hospital, Sichuan University, Chengdu, China.
Department of Gastroenterology, West China Hospital, Sichuan University, Chengdu, China.
Cell Prolif. 2023 Jun;56(6):e13432. doi: 10.1111/cpr.13432. Epub 2023 Feb 28.
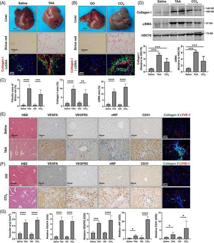
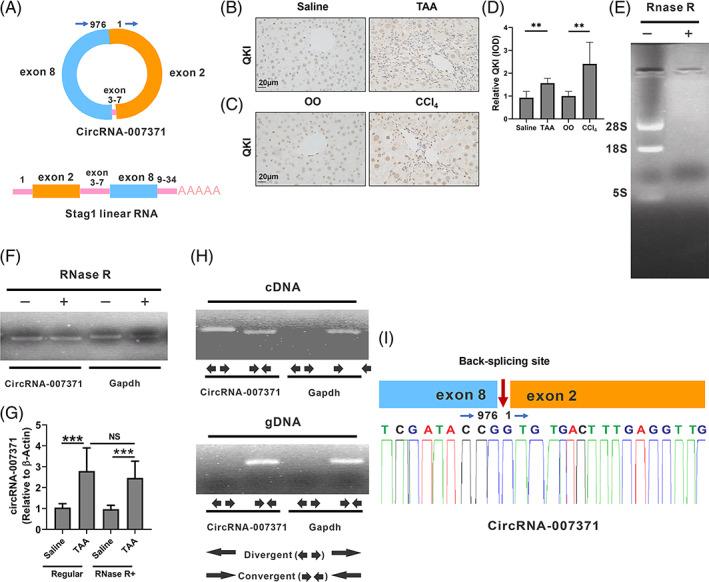
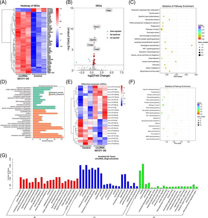
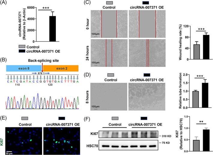
Circular RNAs (circRNAs) are crucially involved in cancers as competing endogenous RNA (ceRNA) or microRNA (miRNA) sponges. However, the function and mechanism of circRNAs in liver fibrosis remain unknown and are the focus of this study. Murine fibrotic models were induced by thioacetamide (TAA) or carbon tetrachloride (CCl ). Increased angiogenesis is accompanied by liver fibrosis in TAA- and CCl -induced murine fibrotic livers. circRNA microarray and argonaute 2 (AGO2)-RNA immunoprecipitation (RIP) sequencing (AGO2-RIP sequencing) were performed in murine livers to screen for functional circRNAs. Compared to control livers, 86 differentially expressed circRNAs were obtained in TAA-induced murine fibrotic livers using circRNA microarray. In addition, 551 circRNAs were explored by AGO2-RIP sequencing of murine fibrotic livers. The circRNA-007371 was then selected and verified for back-spliced junction, resistance to RNase R, and loop formation. In vitro, murine hemangioendothelioma endothelial (EOMA) cells were transfected with circRNA-007371 overexpressing plasmid or empty plasmid. circRNA-007371 overexpression promoted tube formation, migration, and cell proliferation of EOMA cells. RNA sequencing and miRNA sequencing were then performed to explore the mechanism of the proangiogenic effects of circRNA-007371. circRNA-007371 promotes liver fibrosis via miRNA sponges or ceRNA mechanisms. Stag1, the parent gene of circRNA-007371, may play a significant role in proangiogenic progression. In conclusion, circRNA-007371 enhances angiogenesis via a miRNA sponge mechanism in liver fibrosis. The antiangiogenic effect of circRNA-007371 inhibition may provide a new strategy for treating patients with liver cirrhosis.
环状 RNA(circRNAs)作为竞争性内源 RNA(ceRNA)或 microRNA(miRNA)海绵在癌症中起着至关重要的作用。然而,circRNAs 在肝纤维化中的功能和机制尚不清楚,这是本研究的重点。通过硫代乙酰胺(TAA)或四氯化碳(CCl4)诱导小鼠纤维化模型。TAA 和 CCl4 诱导的小鼠纤维化肝脏中,血管生成增加伴随着肝纤维化。在小鼠肝脏中进行环状 RNA 微阵列和 Argonaute 2(AGO2)-RNA 免疫沉淀(RIP)测序(AGO2-RIP 测序),以筛选功能性环状 RNA。与对照肝脏相比,TAA 诱导的小鼠纤维化肝脏中使用环状 RNA 微阵列获得了 86 个差异表达的环状 RNA。此外,通过 AGO2-RIP 测序探索了 551 个环状 RNA。然后选择并验证了环状 RNA-007371 的反向剪接接头、对核糖核酸酶 R 的抗性和环形成。在体外,用环状 RNA-007371 过表达质粒或空质粒转染小鼠血管内皮细胞瘤内皮(EOMA)细胞。环状 RNA-007371 过表达促进 EOMA 细胞的管形成、迁移和细胞增殖。然后进行 RNA 测序和 miRNA 测序,以探讨环状 RNA-007371 促血管生成作用的机制。环状 RNA-007371 通过 miRNA 海绵或 ceRNA 机制促进肝纤维化。环状 RNA-007371 的亲本基因 Stag1 可能在促血管生成进展中发挥重要作用。总之,环状 RNA-007371 通过 miRNA 海绵机制增强肝纤维化中的血管生成。环状 RNA-007371 抑制的抗血管生成作用可能为治疗肝硬化患者提供新策略。