Suppr超能文献

用于预测结直肠癌临床结局和治疗反应的氧化应激相关基因特征的建立与外部验证

Establishment and external verification of an oxidative stress-related gene signature to predict clinical outcomes and therapeutic responses of colorectal cancer.

作者信息

Cao Sha, Chen Cheng, Gu Dezhi, Wang Zhengdong, Xu Guanghui

机构信息

Department of Oncology, The First People's Hospital of Lianyungang, Lianyungang, China.

Department of Gastrointestinal Surgery, The First People's Hospital of Lianyungang, Lianyungang, China.

出版信息

Front Pharmacol. 2023 Feb 13;13:991881. doi: 10.3389/fphar.2022.991881. eCollection 2022.

Abstract

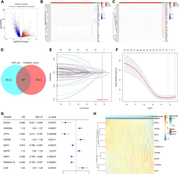
Accumulated evidence highlights the biological significance of oxidative stress in tumorigenicity and progression of colorectal cancer (CRC). Our study aimed to establish a reliable oxidative stress-related signature to predict patients' clinical outcomes and therapeutic responses. Transcriptome profiles and clinical features of CRC patients were retrospectively analyzed from public datasets. LASSO analysis was used to construct an oxidative stress-related signature to predict overall survival, disease-free survival, disease-specific survival, and progression-free survival. Additionally, antitumor immunity, drug sensitivity, signaling pathways, and molecular subtypes were analyzed between different risk subsets through TIP, CIBERSORT, oncoPredict, etc. approaches. The genes in the signature were experimentally verified in the human colorectal mucosal cell line (FHC) along with CRC cell lines (SW-480 and HCT-116) through RT-qPCR or Western blot. An oxidative stress-related signature was established, composed of , , , , , , , , and . The signature displayed an excellent capacity for survival prediction and was linked to worse clinicopathological features. Moreover, the signature correlated with antitumor immunity, drug sensitivity, and CRC-related pathways. Among molecular subtypes, the CSC subtype had the highest risk score. Experiments demonstrated that and were up-regulated and , , , , , , and were down-regulated in CRC than normal cells. In HO-induced CRC cells, their expression was notably altered. Altogether, our findings constructed an oxidative stress-related signature that can predict survival outcomes and therapeutic response in CRC patients, thus potentially assisting prognosis prediction and adjuvant therapy decisions.

摘要

越来越多的证据凸显了氧化应激在结直肠癌(CRC)致瘤性和进展中的生物学意义。我们的研究旨在建立一个可靠的氧化应激相关特征,以预测患者的临床结局和治疗反应。从公共数据集中回顾性分析了CRC患者的转录组谱和临床特征。使用LASSO分析构建氧化应激相关特征,以预测总生存期、无病生存期、疾病特异性生存期和无进展生存期。此外,通过TIP、CIBERSORT、oncoPredict等方法分析了不同风险亚组之间的抗肿瘤免疫、药物敏感性、信号通路和分子亚型。通过RT-qPCR或蛋白质印迹法在人结肠黏膜细胞系(FHC)以及CRC细胞系(SW-480和HCT-116)中对特征中的基因进行了实验验证。建立了一个由[此处原文缺失具体基因信息]组成的氧化应激相关特征。该特征显示出出色的生存预测能力,并与较差的临床病理特征相关。此外,该特征与抗肿瘤免疫、药物敏感性和CRC相关通路相关。在分子亚型中,CSC亚型的风险评分最高。实验表明,与正常细胞相比,CRC中[此处原文缺失具体基因信息]上调,[此处原文缺失具体基因信息]下调。在过氧化氢诱导的CRC细胞中,它们的表达明显改变。总之,我们的研究结果构建了一个氧化应激相关特征,可预测CRC患者的生存结局和治疗反应,从而可能有助于预后预测和辅助治疗决策。

https://cdn.ncbi.nlm.nih.gov/pmc/blobs/561e/9968941/e31331395903/fphar-13-991881-g001.jpg

文献检索

告别复杂PubMed语法,用中文像聊天一样搜索,搜遍4000万医学文献。AI智能推荐,让科研检索更轻松。

立即免费搜索

文件翻译

保留排版,准确专业,支持PDF/Word/PPT等文件格式,支持 12+语言互译。

免费翻译文档

深度研究

AI帮你快速写综述,25分钟生成高质量综述,智能提取关键信息,辅助科研写作。

立即免费体验