Suppr超能文献

富马酸盐诱导线粒体 DNA 囊泡释放以驱动先天免疫。

Fumarate induces vesicular release of mtDNA to drive innate immunity.

机构信息

Medical Research Council Cancer Unit, University of Cambridge, Cambridge, UK.

Medical Research Council Mitochondrial Biology Unit, University of Cambridge, Cambridge, UK.

出版信息

Nature. 2023 Mar;615(7952):499-506. doi: 10.1038/s41586-023-05770-w. Epub 2023 Mar 8.

Abstract

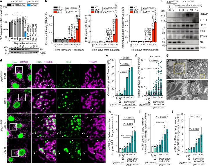
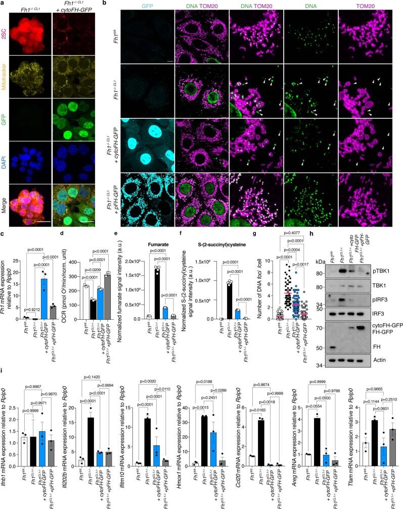
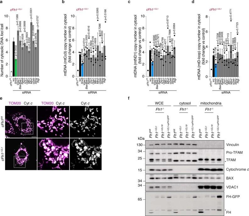
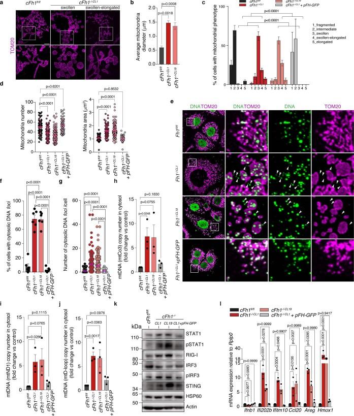
Mutations in fumarate hydratase (FH) cause hereditary leiomyomatosis and renal cell carcinoma. Loss of FH in the kidney elicits several oncogenic signalling cascades through the accumulation of the oncometabolite fumarate. However, although the long-term consequences of FH loss have been described, the acute response has not so far been investigated. Here we generated an inducible mouse model to study the chronology of FH loss in the kidney. We show that loss of FH leads to early alterations of mitochondrial morphology and the release of mitochondrial DNA (mtDNA) into the cytosol, where it triggers the activation of the cyclic GMP-AMP synthase (cGAS)-stimulator of interferon genes (STING)-TANK-binding kinase 1 (TBK1) pathway and stimulates an inflammatory response that is also partially dependent on retinoic-acid-inducible gene I (RIG-I). Mechanistically, we show that this phenotype is mediated by fumarate and occurs selectively through mitochondrial-derived vesicles in a manner that depends on sorting nexin 9 (SNX9). These results reveal that increased levels of intracellular fumarate induce a remodelling of the mitochondrial network and the generation of mitochondrial-derived vesicles, which allows the release of mtDNAin the cytosol and subsequent activation of the innate immune response.

摘要

延胡索酸水合酶 (FH) 的突变可导致遗传性平滑肌瘤病和肾细胞癌。肾脏中 FH 的缺失会通过积累致癌代谢物延胡索酸引发几种致癌信号级联。然而,尽管已经描述了 FH 缺失的长期后果,但迄今为止尚未研究其急性反应。在这里,我们生成了一种可诱导的小鼠模型来研究肾脏中 FH 缺失的时间进程。我们表明,FH 的缺失会导致线粒体形态的早期改变和线粒体 DNA(mtDNA)释放到细胞质中,在细胞质中,它会引发环鸟苷酸-腺苷酸合酶 (cGAS)-干扰素基因刺激物 (STING)-TANK 结合激酶 1 (TBK1) 途径的激活,并刺激炎症反应,该反应部分依赖于维甲酸诱导基因 I (RIG-I)。在机制上,我们表明这种表型是由延胡索酸介导的,并且选择性地通过线粒体衍生的囊泡发生,这取决于分选连接蛋白 9 (SNX9)。这些结果表明,细胞内延胡索酸水平的增加会诱导线粒体网络的重塑和线粒体衍生囊泡的产生,从而允许 mtDNA 在细胞质中释放,并随后激活先天免疫反应。

https://cdn.ncbi.nlm.nih.gov/pmc/blobs/a644/10017517/d32a99d6380a/41586_2023_5770_Fig1_HTML.jpg

文献检索

告别复杂PubMed语法,用中文像聊天一样搜索,搜遍4000万医学文献。AI智能推荐,让科研检索更轻松。

立即免费搜索

文件翻译

保留排版,准确专业,支持PDF/Word/PPT等文件格式,支持 12+语言互译。

免费翻译文档

深度研究

AI帮你快速写综述,25分钟生成高质量综述,智能提取关键信息,辅助科研写作。

立即免费体验