• 文献检索
  • 文档翻译
  • 深度研究
  • 学术资讯
  • Suppr Zotero 插件Zotero 插件
  • 邀请有礼
  • 套餐&价格
  • 历史记录
应用&插件
Suppr Zotero 插件Zotero 插件浏览器插件Mac 客户端Windows 客户端微信小程序
定价
高级版会员购买积分包购买API积分包
服务
文献检索文档翻译深度研究API 文档MCP 服务
关于我们
关于 Suppr公司介绍联系我们用户协议隐私条款
关注我们

Suppr 超能文献

核心技术专利:CN118964589B侵权必究
粤ICP备2023148730 号-1Suppr @ 2026

文献检索

告别复杂PubMed语法,用中文像聊天一样搜索,搜遍4000万医学文献。AI智能推荐,让科研检索更轻松。

立即免费搜索

文件翻译

保留排版,准确专业,支持PDF/Word/PPT等文件格式,支持 12+语言互译。

免费翻译文档

深度研究

AI帮你快速写综述,25分钟生成高质量综述,智能提取关键信息,辅助科研写作。

立即免费体验

RUNX2 通过多发性骨髓瘤细胞促进成骨细胞功能的抑制和破骨细胞活性的增强。

RUNX2 promotes the suppression of osteoblast function and enhancement of osteoclast activity by multiple myeloma cells.

机构信息

Department of Hematopathology, The First Affiliated Hospital, Sun Yat-Sen University, No. 58, Zhongshan 2Nd Road, Guangzhou, 510080, China.

Department of Pharmacology, School of Medicine, Molecular Cancer Research Center, Sun Yat-Sen University, No.66, Gongchang Road, Shenzhen, 518107, China.

出版信息

Med Oncol. 2023 Mar 10;40(4):115. doi: 10.1007/s12032-023-01960-8.

DOI:10.1007/s12032-023-01960-8
PMID:36897488
原文链接:https://pmc.ncbi.nlm.nih.gov/articles/PMC10006269/
Abstract

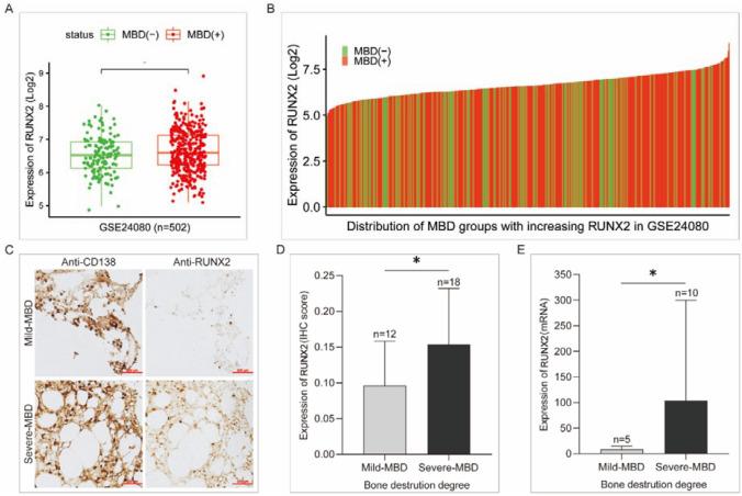
RUNX2 is a transcription factor that participates in osteoblast differentiation and chondrocyte maturation and plays an important role in the invasion and metastasis of cancers. With the deepening of research, evidence has indicated the correlation between RUNX2 and bone destruction in cancers. However, the mechanisms underlying its role in multiple myeloma remain unclear. By observing the induction effects of conditioned medium from myeloma cells on preosteoblasts (MC3T3-E1) and preosteoclasts (RAW264.7) and constructing myeloma-bearing mice, we found that RUNX2 promotes bone destruction in multiple myeloma. In vitro, conditioned medium from RUNX2-overexpressing myeloma cells reduced osteoblast activity and increased osteoclast activity. In vivo, RUNX2 expression was positively correlated with bone loss in myeloma-bearing mice. These results suggest that therapeutic inhibition of RUNX2 may protect against bone destruction by maintaining the balance between osteoblast and osteoclast activity in multiple myeloma.

摘要

RUNX2 是一种转录因子,参与成骨细胞分化和软骨细胞成熟,在癌症的侵袭和转移中发挥重要作用。随着研究的深入,有证据表明 RUNX2 与癌症中的骨破坏有关。然而,其在多发性骨髓瘤中的作用机制尚不清楚。通过观察骨髓瘤细胞条件培养基对前成骨细胞(MC3T3-E1)和前破骨细胞(RAW264.7)的诱导作用,并构建骨髓瘤荷瘤小鼠,我们发现 RUNX2 促进多发性骨髓瘤中的骨破坏。在体外,过表达 RUNX2 的骨髓瘤细胞条件培养基降低成骨细胞活性并增加破骨细胞活性。在体内,骨髓瘤荷瘤小鼠的 RUNX2 表达与骨丢失呈正相关。这些结果表明,通过维持多发性骨髓瘤中成骨细胞和破骨细胞活性之间的平衡,抑制 RUNX2 的治疗可能有助于防止骨破坏。

https://cdn.ncbi.nlm.nih.gov/pmc/blobs/25c9/10006269/524cfaff7074/12032_2023_1960_Fig6_HTML.jpg
https://cdn.ncbi.nlm.nih.gov/pmc/blobs/25c9/10006269/9df4029c3fc1/12032_2023_1960_Fig1_HTML.jpg
https://cdn.ncbi.nlm.nih.gov/pmc/blobs/25c9/10006269/64b890ff1c10/12032_2023_1960_Fig2_HTML.jpg
https://cdn.ncbi.nlm.nih.gov/pmc/blobs/25c9/10006269/90dc209b13e1/12032_2023_1960_Fig3_HTML.jpg
https://cdn.ncbi.nlm.nih.gov/pmc/blobs/25c9/10006269/cbb61b4e8d2e/12032_2023_1960_Fig4_HTML.jpg
https://cdn.ncbi.nlm.nih.gov/pmc/blobs/25c9/10006269/95742a15f3e6/12032_2023_1960_Fig5_HTML.jpg
https://cdn.ncbi.nlm.nih.gov/pmc/blobs/25c9/10006269/524cfaff7074/12032_2023_1960_Fig6_HTML.jpg
https://cdn.ncbi.nlm.nih.gov/pmc/blobs/25c9/10006269/9df4029c3fc1/12032_2023_1960_Fig1_HTML.jpg
https://cdn.ncbi.nlm.nih.gov/pmc/blobs/25c9/10006269/64b890ff1c10/12032_2023_1960_Fig2_HTML.jpg
https://cdn.ncbi.nlm.nih.gov/pmc/blobs/25c9/10006269/90dc209b13e1/12032_2023_1960_Fig3_HTML.jpg
https://cdn.ncbi.nlm.nih.gov/pmc/blobs/25c9/10006269/cbb61b4e8d2e/12032_2023_1960_Fig4_HTML.jpg
https://cdn.ncbi.nlm.nih.gov/pmc/blobs/25c9/10006269/95742a15f3e6/12032_2023_1960_Fig5_HTML.jpg
https://cdn.ncbi.nlm.nih.gov/pmc/blobs/25c9/10006269/524cfaff7074/12032_2023_1960_Fig6_HTML.jpg

相似文献

1
RUNX2 promotes the suppression of osteoblast function and enhancement of osteoclast activity by multiple myeloma cells.RUNX2 通过多发性骨髓瘤细胞促进成骨细胞功能的抑制和破骨细胞活性的增强。
Med Oncol. 2023 Mar 10;40(4):115. doi: 10.1007/s12032-023-01960-8.
2
Metastatic breast cancer cells inhibit osteoblast differentiation through the Runx2/CBFβ-dependent expression of the Wnt antagonist, sclerostin.转移性乳腺癌细胞通过 Runx2/CBFβ 依赖性表达 Wnt 拮抗剂骨硬化蛋白来抑制成骨细胞分化。
Breast Cancer Res. 2011 Oct 27;13(5):R106. doi: 10.1186/bcr3048.
3
EZH2 or HDAC1 Inhibition Reverses Multiple Myeloma-Induced Epigenetic Suppression of Osteoblast Differentiation.EZH2或HDAC1抑制可逆转多发性骨髓瘤诱导的成骨细胞分化的表观遗传抑制。
Mol Cancer Res. 2017 Apr;15(4):405-417. doi: 10.1158/1541-7786.MCR-16-0242-T. Epub 2017 Jan 23.
4
Myeloma cells block RUNX2/CBFA1 activity in human bone marrow osteoblast progenitors and inhibit osteoblast formation and differentiation.骨髓瘤细胞可阻断人类骨髓成骨细胞祖细胞中的RUNX2/CBFA1活性,并抑制成骨细胞的形成与分化。
Blood. 2005 Oct 1;106(7):2472-83. doi: 10.1182/blood-2004-12-4986. Epub 2005 Jun 2.
5
Metformin Reduces Bone Resorption in Apical Periodontitis Through Regulation of Osteoblast and Osteoclast Differentiation.二甲双胍通过调节成骨细胞和破骨细胞分化减少根尖周炎的骨吸收。
J Endod. 2023 Sep;49(9):1129-1137. doi: 10.1016/j.joen.2023.07.005. Epub 2023 Jul 16.
6
Gut-derived serotonin induced by depression promotes breast cancer bone metastasis through the RUNX2/PTHrP/RANKL pathway in mice.抑郁症诱导产生的肠道源性血清素通过RUNX2/PTHrP/RANKL途径促进小鼠乳腺癌骨转移。
Oncol Rep. 2016 Feb;35(2):739-48. doi: 10.3892/or.2015.4430. Epub 2015 Nov 16.
7
Connexin43 and Runx2 Interact to Affect Cortical Bone Geometry, Skeletal Development, and Osteoblast and Osteoclast Function.连接蛋白43与Runx2相互作用,影响皮质骨几何形态、骨骼发育以及成骨细胞和破骨细胞功能。
J Bone Miner Res. 2017 Aug;32(8):1727-1738. doi: 10.1002/jbmr.3152. Epub 2017 May 22.
8
Streptococcus gordonii induces bone resorption by increasing osteoclast differentiation and reducing osteoblast differentiation.戈登链球菌通过增加破骨细胞分化和减少成骨细胞分化来诱导骨吸收。
Microb Pathog. 2019 Jan;126:218-223. doi: 10.1016/j.micpath.2018.11.005. Epub 2018 Nov 7.
9
[Effect of the bone resorption supernatant from RAW264.7 osteoclast on the osteogenic activity of mouse MC3T3-E1 cell].[RAW264.7破骨细胞的骨吸收上清液对小鼠MC3T3-E1细胞成骨活性的影响]
Zhonghua Kou Qiang Yi Xue Za Zhi. 2012 Jan;47(1):32-7. doi: 10.3760/cma.j.issn.1002-0098.2012.01.012.
10
Selective signaling by Akt1 controls osteoblast differentiation and osteoblast-mediated osteoclast development.Akt1 的选择性信号转导控制成骨细胞分化和成骨细胞介导的破骨细胞发育。
Mol Cell Biol. 2012 Jan;32(2):490-500. doi: 10.1128/MCB.06361-11. Epub 2011 Nov 7.

引用本文的文献

1
Halofuginone Inhibits Osteoclastogenesis and Enhances Osteoblastogenesis by Regulating Th17/Treg Cell Balance in Multiple Myeloma Mice with Bone Lesions.卤夫酮通过调节伴有骨病变的多发性骨髓瘤小鼠中Th17/Treg细胞平衡来抑制破骨细胞生成并增强成骨细胞生成。
Indian J Hematol Blood Transfus. 2024 Jul;40(3):407-414. doi: 10.1007/s12288-024-01756-4. Epub 2024 Mar 25.
2
Cell signaling and transcriptional regulation of osteoblast lineage commitment, differentiation, bone formation, and homeostasis.成骨细胞谱系定向分化、分化、骨形成和体内平衡的细胞信号传导与转录调控。
Cell Discov. 2024 Jul 2;10(1):71. doi: 10.1038/s41421-024-00689-6.
3

本文引用的文献

1
New Insights Into Osteoclast Biology.破骨细胞生物学的新见解
JBMR Plus. 2021 Aug 30;5(9):e10539. doi: 10.1002/jbm4.10539. eCollection 2021 Sep.
2
Lipocalin 2 stimulates bone fibroblast growth factor 23 production in chronic kidney disease.脂质运载蛋白2刺激慢性肾病中骨成纤维细胞生长因子23的产生。
Bone Res. 2021 Aug 2;9(1):35. doi: 10.1038/s41413-021-00154-0.
3
RUNX2 as a promising therapeutic target for malignant tumors.RUNX2作为一种有前景的恶性肿瘤治疗靶点。
Tendon stem cells seeded on dynamic chondroitin sulfate and chitosan hydrogel scaffold with BMP2 enhance tendon-to-bone healing.
接种于含骨形态发生蛋白2的动态硫酸软骨素和壳聚糖水凝胶支架上的肌腱干细胞可促进腱骨愈合。
Heliyon. 2024 Jan 28;10(4):e25206. doi: 10.1016/j.heliyon.2024.e25206. eCollection 2024 Feb 29.
Cancer Manag Res. 2021 Mar 16;13:2539-2548. doi: 10.2147/CMAR.S302173. eCollection 2021.
4
Regulation of Runx2 and Its Signaling Pathways by MicroRNAs in Breast Cancer Metastasis.miRNAs 对乳腺癌转移中 Runx2 及其信号通路的调控。
Curr Protein Pept Sci. 2021;22(7):534-547. doi: 10.2174/1389203721666201116115337.
5
Integrated expression analysis revealed RUNX2 upregulation in lung squamous cell carcinoma tissues.综合表达分析显示 RUNX2 在肺鳞癌组织中上调。
IET Syst Biol. 2020 Oct;14(5):252-260. doi: 10.1049/iet-syb.2020.0063.
6
Conditional knockdown of integrin beta-3 reveals its involvement in osteolytic and soft tissue lesions of breast cancer skeletal metastasis.条件性敲低整合素β3 揭示其参与乳腺癌骨转移的溶骨性和软组织病变。
J Cancer Res Clin Oncol. 2021 Feb;147(2):361-371. doi: 10.1007/s00432-020-03428-y. Epub 2020 Oct 20.
7
Osteoclast differentiation by RANKL and OPG signaling pathways.破骨细胞通过 RANKL 和 OPG 信号通路的分化。
J Bone Miner Metab. 2021 Jan;39(1):19-26. doi: 10.1007/s00774-020-01162-6. Epub 2020 Oct 20.
8
Identification of sequence-specific interactions of the CD44-intracellular domain with RUNX2 in the transcription of matrix metalloprotease-9 in human prostate cancer cells.在人前列腺癌细胞中基质金属蛋白酶-9转录过程中CD44细胞内结构域与RUNX2序列特异性相互作用的鉴定。
Cancer Drug Resist. 2020;3(3):586-602. doi: 10.20517/cdr.2020.21. Epub 2020 Aug 21.
9
Osteoblast-Osteoclast Communication and Bone Homeostasis.成骨细胞-破骨细胞通讯与骨稳态。
Cells. 2020 Sep 10;9(9):2073. doi: 10.3390/cells9092073.
10
Biological Functions and Therapeutic Potential of Lipocalin 2 in Cancer.脂质运载蛋白 2 在癌症中的生物学功能和治疗潜力。
Int J Mol Sci. 2020 Jun 19;21(12):4365. doi: 10.3390/ijms21124365.