• 文献检索
  • 文档翻译
  • 深度研究
  • 学术资讯
  • Suppr Zotero 插件Zotero 插件
  • 邀请有礼
  • 套餐&价格
  • 历史记录
应用&插件
Suppr Zotero 插件Zotero 插件浏览器插件Mac 客户端Windows 客户端微信小程序
定价
高级版会员购买积分包购买API积分包
服务
文献检索文档翻译深度研究API 文档MCP 服务
关于我们
关于 Suppr公司介绍联系我们用户协议隐私条款
关注我们

Suppr 超能文献

核心技术专利:CN118964589B侵权必究
粤ICP备2023148730 号-1Suppr @ 2026

文献检索

告别复杂PubMed语法,用中文像聊天一样搜索,搜遍4000万医学文献。AI智能推荐,让科研检索更轻松。

立即免费搜索

文件翻译

保留排版,准确专业,支持PDF/Word/PPT等文件格式,支持 12+语言互译。

免费翻译文档

深度研究

AI帮你快速写综述,25分钟生成高质量综述,智能提取关键信息,辅助科研写作。

立即免费体验

早期内体充当局部胞吐枢纽以修复内皮细胞膜损伤。

Early Endosomes Act as Local Exocytosis Hubs to Repair Endothelial Membrane Damage.

机构信息

Institute of Medical Biochemistry, Centre for Molecular Biology of Inflammation (ZMBE), Cells in Motion Interfaculty Center, University of Münster, 48149, Münster, Germany.

Institute of Infectiology, Center for Molecular Biology of Inflammation (ZMBE), University of Münster, 48149, Münster, Germany.

出版信息

Adv Sci (Weinh). 2023 May;10(13):e2300244. doi: 10.1002/advs.202300244. Epub 2023 Mar 20.

DOI:10.1002/advs.202300244
PMID:36938863
原文链接:https://pmc.ncbi.nlm.nih.gov/articles/PMC10161044/
Abstract

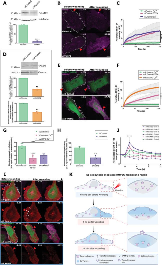
The plasma membrane of a cell is subject to stresses causing ruptures that must be repaired immediately to preserve membrane integrity and ensure cell survival. Yet, the spatio-temporal membrane dynamics at the wound site and the source of the membrane required for wound repair are poorly understood. Here, it is shown that early endosomes, previously only known to function in the uptake of extracellular material and its endocytic transport, are involved in plasma membrane repair in human endothelial cells. Using live-cell imaging and correlative light and electron microscopy, it is demonstrated that membrane injury triggers a previously unknown exocytosis of early endosomes that is induced by Ca entering through the wound. This exocytosis is restricted to the vicinity of the wound site and mediated by the endosomal soluble N-ethylmaleimide sensitive factor attachment protein receptor (SNARE) VAMP2, which is crucial for efficient membrane repair. Thus, the newly identified Ca -evoked and localized exocytosis of early endosomes supplies the membrane material required for rapid resealing of a damaged plasma membrane, thereby providing the first line of defense against damage in mechanically challenged endothelial cells.

摘要

细胞膜会受到导致破裂的压力,必须立即修复,以保持膜的完整性并确保细胞存活。然而,伤口部位的膜时空动力学以及修复伤口所需的膜的来源仍知之甚少。本文表明,早期内涵体以前仅在细胞外物质摄取及其胞吞运输中发挥作用,在人内皮细胞的质膜修复中发挥作用。通过活细胞成像和相关的光和电子显微镜,证明了膜损伤会触发早期内涵体的一种未知的胞吐作用,该作用是由伤口处进入的 Ca 所诱导的。这种胞吐作用仅限于伤口部位附近,并且由内涵体可溶性 N-乙基马来酰亚胺敏感因子附着蛋白受体(SNARE)VAMP2 介导,这对于有效的膜修复至关重要。因此,新发现的 Ca 触发的和局部化的早期内涵体胞吐作用为迅速封闭受损质膜提供了所需的膜材料,从而为机械性挑战的内皮细胞提供了第一道防线。

https://cdn.ncbi.nlm.nih.gov/pmc/blobs/bb5d/10161044/2c69163011e4/ADVS-10-2300244-g005.jpg
https://cdn.ncbi.nlm.nih.gov/pmc/blobs/bb5d/10161044/f09dc6db77d0/ADVS-10-2300244-g001.jpg
https://cdn.ncbi.nlm.nih.gov/pmc/blobs/bb5d/10161044/3c1d716fe0b3/ADVS-10-2300244-g004.jpg
https://cdn.ncbi.nlm.nih.gov/pmc/blobs/bb5d/10161044/207d65199b0e/ADVS-10-2300244-g003.jpg
https://cdn.ncbi.nlm.nih.gov/pmc/blobs/bb5d/10161044/e84fe3295a43/ADVS-10-2300244-g007.jpg
https://cdn.ncbi.nlm.nih.gov/pmc/blobs/bb5d/10161044/f8cbfc6fcb59/ADVS-10-2300244-g006.jpg
https://cdn.ncbi.nlm.nih.gov/pmc/blobs/bb5d/10161044/2c69163011e4/ADVS-10-2300244-g005.jpg
https://cdn.ncbi.nlm.nih.gov/pmc/blobs/bb5d/10161044/f09dc6db77d0/ADVS-10-2300244-g001.jpg
https://cdn.ncbi.nlm.nih.gov/pmc/blobs/bb5d/10161044/3c1d716fe0b3/ADVS-10-2300244-g004.jpg
https://cdn.ncbi.nlm.nih.gov/pmc/blobs/bb5d/10161044/207d65199b0e/ADVS-10-2300244-g003.jpg
https://cdn.ncbi.nlm.nih.gov/pmc/blobs/bb5d/10161044/e84fe3295a43/ADVS-10-2300244-g007.jpg
https://cdn.ncbi.nlm.nih.gov/pmc/blobs/bb5d/10161044/f8cbfc6fcb59/ADVS-10-2300244-g006.jpg
https://cdn.ncbi.nlm.nih.gov/pmc/blobs/bb5d/10161044/2c69163011e4/ADVS-10-2300244-g005.jpg

相似文献

1
Early Endosomes Act as Local Exocytosis Hubs to Repair Endothelial Membrane Damage.早期内体充当局部胞吐枢纽以修复内皮细胞膜损伤。
Adv Sci (Weinh). 2023 May;10(13):e2300244. doi: 10.1002/advs.202300244. Epub 2023 Mar 20.
2
S100A10-mediated translocation of annexin-A2 to SNARE proteins in adrenergic chromaffin cells undergoing exocytosis.S100A10 介导的去甲肾上腺素能嗜铬细胞分泌过程中膜联蛋白 A2 向 SNARE 蛋白的易位。
Traffic. 2010 Jul 1;11(7):958-71. doi: 10.1111/j.1600-0854.2010.01065.x. Epub 2010 Apr 1.
3
The SNARE complex formed by RIC-4/SEC-22/SYX-2 promotes C. elegans epidermal wound healing.RIC-4/SEC-22/SYX-2 形成的 SNARE 复合物促进了秀丽隐杆线虫表皮伤口愈合。
Cell Rep. 2023 Nov 28;42(11):113349. doi: 10.1016/j.celrep.2023.113349. Epub 2023 Oct 30.
4
SNARE Proteins Mediate α-Synuclein Secretion via Multiple Vesicular Pathways.SNARE蛋白通过多种囊泡途径介导α-突触核蛋白的分泌。
Mol Neurobiol. 2022 Jan;59(1):405-419. doi: 10.1007/s12035-021-02599-0. Epub 2021 Oct 27.
5
Redistribution of soluble N-ethylmaleimide-sensitive-factor attachment protein receptors in mouse sperm membranes prior to the acrosome reaction.可溶性 N-乙基马来酰亚胺敏感因子附着蛋白受体在顶体反应前在小鼠精子膜中的再分布。
Biol Reprod. 2017 Feb 1;96(2):352-365. doi: 10.1095/biolreprod.116.143735.
6
The specificity of SNARE pairing in biological membranes is mediated by both proof-reading and spatial segregation.生物膜中SNARE配对的特异性由校对和空间隔离共同介导。
EMBO J. 2007 Sep 5;26(17):3981-92. doi: 10.1038/sj.emboj.7601820. Epub 2007 Aug 23.
7
Fusion of endosomes involved in synaptic vesicle recycling.参与突触小泡循环的内体融合。
Mol Biol Cell. 1999 Sep;10(9):3035-44. doi: 10.1091/mbc.10.9.3035.
8
Homotypic fusion of early endosomes: SNAREs do not determine fusion specificity.早期内体的同型融合:可溶性N-乙基马来酰胺敏感因子附着蛋白受体(SNAREs)并不决定融合特异性。
Proc Natl Acad Sci U S A. 2006 Feb 21;103(8):2701-6. doi: 10.1073/pnas.0511138103. Epub 2006 Feb 9.
9
Damage control: cellular mechanisms of plasma membrane repair.损伤控制:质膜修复的细胞机制
Trends Cell Biol. 2014 Dec;24(12):734-42. doi: 10.1016/j.tcb.2014.07.008. Epub 2014 Aug 20.
10
VAMP2-dependent exocytosis regulates plasma membrane insertion of TRPC3 channels and contributes to agonist-stimulated Ca2+ influx.VAMP2 依赖性胞吐作用调节 TRPC3 通道的质膜插入,并促进激动剂刺激的 Ca2+ 内流。
Mol Cell. 2004 Aug 27;15(4):635-46. doi: 10.1016/j.molcel.2004.07.010.

引用本文的文献

1
Membrane Lipid Remodeling Strategies Regulate Fluidity for Acute Temperature Adaptation in Oysters.膜脂重塑策略调节牡蛎急性温度适应中的流动性。
Evol Appl. 2025 Sep 13;18(9):e70156. doi: 10.1111/eva.70156. eCollection 2025 Sep.
2
Immunological synapse: structures, molecular mechanisms and therapeutic implications in disease.免疫突触:结构、分子机制及在疾病中的治疗意义
Signal Transduct Target Ther. 2025 Aug 11;10(1):254. doi: 10.1038/s41392-025-02332-6.
3
Altered shear stress of blood flow causes plasma membrane damage in endothelial cells.

本文引用的文献

1
The resealing factor S100A11 interacts with annexins and extended synaptotagmin-1 in the course of plasma membrane wound repair.重封因子S100A11在质膜伤口修复过程中与膜联蛋白和延伸突触结合蛋白-1相互作用。
Front Cell Dev Biol. 2022 Sep 19;10:968164. doi: 10.3389/fcell.2022.968164. eCollection 2022.
2
A conserved annexin A6-mediated membrane repair mechanism in muscle, heart, and nerve.在肌肉、心脏和神经中存在一种保守的膜修复机制,涉及膜联蛋白 A6。
JCI Insight. 2022 Jul 22;7(14):e158107. doi: 10.1172/jci.insight.158107.
3
Plasma Membrane Wounding and Repair Assays for Eukaryotic Cells.
血流切应力改变会导致内皮细胞的质膜损伤。
Blood Vessel Thromb Hemost. 2024 Dec 13;2(1):100040. doi: 10.1016/j.bvth.2024.100040. eCollection 2025 Feb.
4
Calpains orchestrate secretion of annexin-containing microvesicles during membrane repair.钙蛋白酶在膜修复过程中调控含膜联蛋白微囊泡的分泌。
J Cell Biol. 2025 Jul 7;224(7). doi: 10.1083/jcb.202408159. Epub 2025 May 16.
5
Syntaxin 4-enhanced plasma membrane repair is independent of dysferlin in skeletal muscle.Syntaxin 4增强的质膜修复在骨骼肌中不依赖于dysferlin。
Am J Physiol Cell Physiol. 2025 Feb 1;328(2):C429-C439. doi: 10.1152/ajpcell.00507.2024. Epub 2024 Dec 26.
6
Membrane Tension Regulation is Required for Wound Repair.伤口修复需要膜张力调节。
Adv Sci (Weinh). 2024 Dec;11(48):e2402317. doi: 10.1002/advs.202402317. Epub 2024 Oct 3.
7
Shape of the membrane neck around a hole during plasma membrane repair.细胞膜修复过程中膜颈在孔周围的形状。
Biophys J. 2024 Jul 2;123(13):1827-1837. doi: 10.1016/j.bpj.2024.05.027. Epub 2024 May 31.
8
Wound Repair of the Cell Membrane: Lessons from Cells.细胞膜的伤口修复:细胞的启示。
Cells. 2024 Feb 14;13(4):341. doi: 10.3390/cells13040341.
9
Annexins-a family of proteins with distinctive tastes for cell signaling and membrane dynamics.膜联蛋白 - 具有独特的细胞信号转导和膜动态味觉的蛋白质家族。
Nat Commun. 2024 Feb 21;15(1):1574. doi: 10.1038/s41467-024-45954-0.
10
Mechanisms of Endothelial Cell Membrane Repair: Progress and Perspectives.内皮细胞膜修复机制:进展与展望。
Cells. 2023 Nov 17;12(22):2648. doi: 10.3390/cells12222648.
真核细胞的质膜损伤与修复检测
Bio Protoc. 2022 Jun 5;12(11). doi: 10.21769/BioProtoc.4437.
4
ESCRT-mediated membrane repair protects tumor-derived cells against T cell attack.ESCRT 介导的膜修复可保护肿瘤来源的细胞免受 T 细胞攻击。
Science. 2022 Apr 22;376(6591):377-382. doi: 10.1126/science.abl3855. Epub 2022 Apr 21.
5
The vSNAREs VAMP2 and VAMP4 control recycling and intracellular sorting of post-synaptic receptors in neuronal dendrites.vSNAREs VAMP2 和 VAMP4 控制神经元树突中突触后受体的再循环和细胞内分拣。
Cell Rep. 2021 Sep 7;36(10):109678. doi: 10.1016/j.celrep.2021.109678.
6
Restructuring of the plasma membrane upon damage by LC3-associated macropinocytosis.LC3相关的巨吞饮作用损伤后质膜的重塑。
Sci Adv. 2021 Jul 2;7(27). doi: 10.1126/sciadv.abg1969. Print 2021 Jul.
7
Endoplasmic reticulum maintains ion homeostasis required for plasma membrane repair.内质网维持质膜修复所需的离子稳态。
J Cell Biol. 2021 May 3;220(5). doi: 10.1083/jcb.202006035.
8
Plasma membrane wound repair is characterized by extensive membrane lipid and protein rearrangements in vascular endothelial cells.质膜伤口修复的特征是血管内皮细胞中广泛的膜脂和蛋白质重排。
Biochim Biophys Acta Mol Cell Res. 2021 Jun;1868(7):118991. doi: 10.1016/j.bbamcr.2021.118991. Epub 2021 Mar 2.
9
Sealing holes in cellular membranes.封闭细胞膜上的孔洞。
EMBO J. 2021 Apr 1;40(7):e106922. doi: 10.15252/embj.2020106922. Epub 2021 Mar 1.
10
Plasma membrane integrity in health and disease: significance and therapeutic potential.健康与疾病中的质膜完整性:意义与治疗潜力。
Cell Discov. 2021 Jan 19;7(1):4. doi: 10.1038/s41421-020-00233-2.