Department of Obstetrics and Gynecology, University of California, Los Angeles, Los Angeles, United States.
Molecular Biology Institute, University of California, Los Angeles, Los Angeles, United States.
Elife. 2023 Mar 27;12:e81370. doi: 10.7554/eLife.81370.
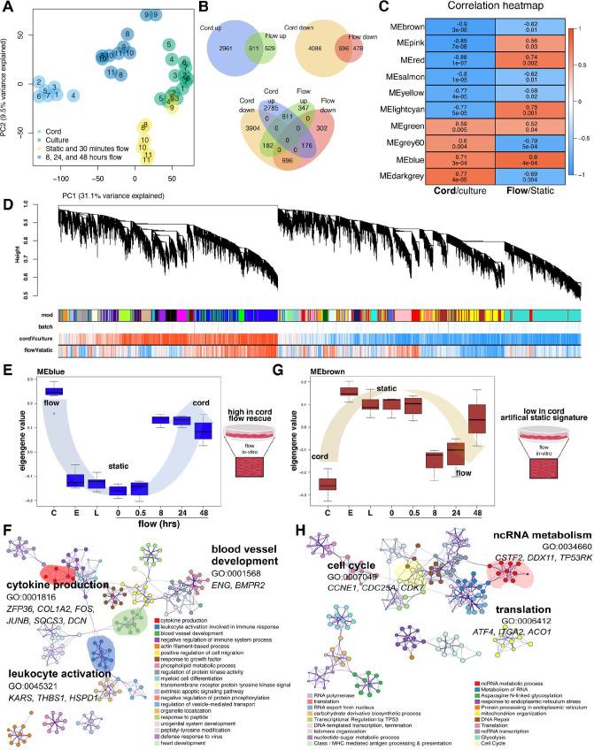
Environmental cues, such as physical forces and heterotypic cell interactions play a critical role in cell function, yet their collective contributions to transcriptional changes are unclear. Focusing on human endothelial cells, we performed broad individual sample analysis to identify transcriptional drifts associated with environmental changes that were independent of genetic background. Global gene expression profiling by RNA sequencing and protein expression by liquid chromatography-mass spectrometry directed proteomics distinguished endothelial cells in vivo from genetically matched culture (in vitro) samples. Over 43% of the transcriptome was significantly changed by the in vitro environment. Subjecting cultured cells to long-term shear stress significantly rescued the expression of approximately 17% of genes. Inclusion of heterotypic interactions by co-culture of endothelial cells with smooth muscle cells normalized approximately 9% of the original in vivo signature. We also identified novel flow dependent genes, as well as genes that necessitate heterotypic cell interactions to mimic the in vivo transcriptome. Our findings highlight specific genes and pathways that rely on contextual information for adequate expression from those that are agnostic of such environmental cues.
环境线索,如物理力和异型细胞相互作用,在细胞功能中起着关键作用,但它们对转录变化的综合贡献尚不清楚。我们专注于人内皮细胞,通过广泛的个体样本分析,鉴定与环境变化相关的转录漂移,这些变化独立于遗传背景。通过 RNA 测序进行的全基因表达谱分析和液相色谱-质谱定向蛋白质组学将体内的内皮细胞与基因匹配的培养(体外)样本区分开来。超过 43%的转录组受到体外环境的显著影响。通过长期施加切应力,培养的细胞中约有 17%的基因的表达得到显著恢复。通过将内皮细胞与平滑肌细胞共培养纳入异型细胞相互作用,使大约 9%的原始体内特征正常化。我们还鉴定了新的依赖于流动的基因,以及那些需要异型细胞相互作用才能模拟体内转录组的基因。我们的研究结果突出了特定的基因和途径,它们依赖于上下文信息来充分表达,而不受这些环境线索的影响。