• 文献检索
  • 文档翻译
  • 深度研究
  • 学术资讯
  • Suppr Zotero 插件Zotero 插件
  • 邀请有礼
  • 套餐&价格
  • 历史记录
应用&插件
Suppr Zotero 插件Zotero 插件浏览器插件Mac 客户端Windows 客户端微信小程序
定价
高级版会员购买积分包购买API积分包
服务
文献检索文档翻译深度研究API 文档MCP 服务
关于我们
关于 Suppr公司介绍联系我们用户协议隐私条款
关注我们

Suppr 超能文献

核心技术专利:CN118964589B侵权必究
粤ICP备2023148730 号-1Suppr @ 2026

文献检索

告别复杂PubMed语法,用中文像聊天一样搜索,搜遍4000万医学文献。AI智能推荐,让科研检索更轻松。

立即免费搜索

文件翻译

保留排版,准确专业,支持PDF/Word/PPT等文件格式,支持 12+语言互译。

免费翻译文档

深度研究

AI帮你快速写综述,25分钟生成高质量综述,智能提取关键信息,辅助科研写作。

立即免费体验

一种新型与 DNA 甲基化相关的基因特征,用于预测卵巢癌患者的总生存期和免疫特征。

A novel DNA methylation-related gene signature for the prediction of overall survival and immune characteristics of ovarian cancer patients.

机构信息

Department of Obstetrics and Gynecology, The Second Xiangya Hospital of Central South University, Changsha, 410011, Hunan, China.

Department of General Surgery, The Second Xiangya Hospital of Central South University, Changsha, 410011, Hunan, China.

出版信息

J Ovarian Res. 2023 Mar 29;16(1):62. doi: 10.1186/s13048-023-01142-0.

DOI:10.1186/s13048-023-01142-0
PMID:36978087
原文链接:https://pmc.ncbi.nlm.nih.gov/articles/PMC10053775/
Abstract

BACKGROUND

Ovarian cancer (OC) is one of the most life-threatening cancers affecting women worldwide. Recent studies have shown that the DNA methylation state can be used in the diagnosis, treatment and prognosis prediction of diseases. Meanwhile, it has been reported that the DNA methylation state can affect the function of immune cells. However, whether DNA methylation-related genes can be used for prognosis and immune response prediction in OC remains unclear.

METHODS

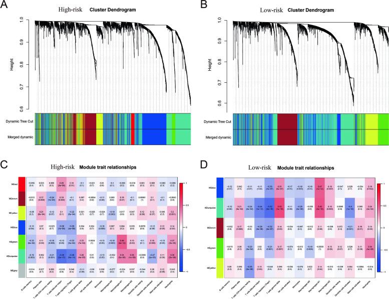
In this study, DNA methylation-related genes in OC were identified by an integrated analysis of DNA methylation and transcriptome data. Prognostic values of the DNA methylation-related genes were investigated through least absolute shrinkage and selection operator (LASSO) and Cox progression analyses. Immune characteristics were investigated by CIBERSORT, correlation analysis and weighted gene co-expression network analysis (WGCNA).

RESULTS

Twelve prognostic genes (CA2, CD3G, HABP2, KCTD14, PI3, SERPINB5, SLAMF7, SLC9A2, STC2, TBP, TREML2 and TRIM27) were identified and a risk score signature and a nomogram based on prognostic genes and clinicopathological features were constructed for the survival prediction of OC patients in the training and two validation cohorts. Subsequently, the differences in the immune landscape between the high- and low-risk score groups were systematically investigated.

CONCLUSIONS

Taken together, our study explored a novel efficient risk score signature and a nomogram for the survival prediction of OC patients. In addition, the differences of the immune characteristics between the two risk groups were clarified preliminarily, which will guide the further exploration of synergistic targets to improve the efficacy of immunotherapy in OC patients.

摘要

背景

卵巢癌(OC)是全球范围内威胁女性生命健康的最严重的癌症之一。最近的研究表明,DNA 甲基化状态可用于疾病的诊断、治疗和预后预测。同时,已有报道称 DNA 甲基化状态可以影响免疫细胞的功能。然而,DNA 甲基化相关基因是否可用于 OC 的预后和免疫反应预测尚不清楚。

方法

本研究通过整合 DNA 甲基化和转录组数据对 OC 中的 DNA 甲基化相关基因进行鉴定。通过最小绝对收缩和选择算子(LASSO)和 Cox 进展分析研究 DNA 甲基化相关基因的预后价值。通过 CIBERSORT、相关性分析和加权基因共表达网络分析(WGCNA)研究免疫特征。

结果

鉴定出 12 个预后基因(CA2、CD3G、HABP2、KCTD14、PI3、SERPINB5、SLAMF7、SLC9A2、STC2、TBP、TREML2 和 TRIM27),并基于预后基因和临床病理特征构建了风险评分特征和列线图,用于训练和两个验证队列中 OC 患者的生存预测。随后,系统地研究了高风险评分组和低风险评分组之间免疫图谱的差异。

结论

综上所述,本研究探索了一种新的有效的 OC 患者生存预测风险评分特征和列线图。此外,初步阐明了两组间免疫特征的差异,这将指导进一步探索协同靶点以提高 OC 患者免疫治疗的疗效。

https://cdn.ncbi.nlm.nih.gov/pmc/blobs/1cf5/10053775/5252acc73ed6/13048_2023_1142_Fig8_HTML.jpg
https://cdn.ncbi.nlm.nih.gov/pmc/blobs/1cf5/10053775/0d7718b180f8/13048_2023_1142_Fig1_HTML.jpg
https://cdn.ncbi.nlm.nih.gov/pmc/blobs/1cf5/10053775/6bd984f5a6db/13048_2023_1142_Fig2_HTML.jpg
https://cdn.ncbi.nlm.nih.gov/pmc/blobs/1cf5/10053775/4d251d3337f7/13048_2023_1142_Fig3_HTML.jpg
https://cdn.ncbi.nlm.nih.gov/pmc/blobs/1cf5/10053775/fff2f3e9ddcc/13048_2023_1142_Fig4_HTML.jpg
https://cdn.ncbi.nlm.nih.gov/pmc/blobs/1cf5/10053775/cf2830618ccf/13048_2023_1142_Fig5_HTML.jpg
https://cdn.ncbi.nlm.nih.gov/pmc/blobs/1cf5/10053775/9e9dc4c1f55b/13048_2023_1142_Fig6_HTML.jpg
https://cdn.ncbi.nlm.nih.gov/pmc/blobs/1cf5/10053775/5cfc36b6ab39/13048_2023_1142_Fig7_HTML.jpg
https://cdn.ncbi.nlm.nih.gov/pmc/blobs/1cf5/10053775/5252acc73ed6/13048_2023_1142_Fig8_HTML.jpg
https://cdn.ncbi.nlm.nih.gov/pmc/blobs/1cf5/10053775/0d7718b180f8/13048_2023_1142_Fig1_HTML.jpg
https://cdn.ncbi.nlm.nih.gov/pmc/blobs/1cf5/10053775/6bd984f5a6db/13048_2023_1142_Fig2_HTML.jpg
https://cdn.ncbi.nlm.nih.gov/pmc/blobs/1cf5/10053775/4d251d3337f7/13048_2023_1142_Fig3_HTML.jpg
https://cdn.ncbi.nlm.nih.gov/pmc/blobs/1cf5/10053775/fff2f3e9ddcc/13048_2023_1142_Fig4_HTML.jpg
https://cdn.ncbi.nlm.nih.gov/pmc/blobs/1cf5/10053775/cf2830618ccf/13048_2023_1142_Fig5_HTML.jpg
https://cdn.ncbi.nlm.nih.gov/pmc/blobs/1cf5/10053775/9e9dc4c1f55b/13048_2023_1142_Fig6_HTML.jpg
https://cdn.ncbi.nlm.nih.gov/pmc/blobs/1cf5/10053775/5cfc36b6ab39/13048_2023_1142_Fig7_HTML.jpg
https://cdn.ncbi.nlm.nih.gov/pmc/blobs/1cf5/10053775/5252acc73ed6/13048_2023_1142_Fig8_HTML.jpg

相似文献

1
A novel DNA methylation-related gene signature for the prediction of overall survival and immune characteristics of ovarian cancer patients.一种新型与 DNA 甲基化相关的基因特征,用于预测卵巢癌患者的总生存期和免疫特征。
J Ovarian Res. 2023 Mar 29;16(1):62. doi: 10.1186/s13048-023-01142-0.
2
A signature based on glycosyltransferase genes provides a promising tool for the prediction of prognosis and immunotherapy responsiveness in ovarian cancer.基于糖基转移酶基因的标志物为预测卵巢癌的预后和免疫治疗反应提供了一种很有前途的工具。
J Ovarian Res. 2023 Jan 7;16(1):5. doi: 10.1186/s13048-022-01088-9.
3
Construction and validation of a transcription factors-based prognostic signature for ovarian cancer.构建并验证基于转录因子的卵巢癌预后签名。
J Ovarian Res. 2022 Feb 28;15(1):29. doi: 10.1186/s13048-021-00938-2.
4
A novel DNA methylation-driver gene signature for long-term survival prediction of hepatitis-positive hepatocellular carcinoma patients.一种用于预测乙型肝炎阳性肝细胞癌患者长期生存的新型 DNA 甲基化驱动基因特征。
Cancer Med. 2022 Dec;11(23):4721-4735. doi: 10.1002/cam4.4838. Epub 2022 May 30.
5
Identification of an Autophagy-Related Signature for Prognosis and Immunotherapy Response Prediction in Ovarian Cancer.鉴定卵巢癌中与自噬相关的预后和免疫治疗反应预测的标志物。
Biomolecules. 2023 Feb 9;13(2):339. doi: 10.3390/biom13020339.
6
A methylomics-associated nomogram predicts the overall survival risk of stage III to IV ovarian cancer.甲基化组学相关列线图预测 III 期至 IV 期卵巢癌的总生存风险。
Medicine (Baltimore). 2023 Feb 3;102(5):e32766. doi: 10.1097/MD.0000000000032766.
7
Development of a multi-gene-based immune prognostic signature in ovarian Cancer.卵巢癌中基于多基因的免疫预后特征的开发。
J Ovarian Res. 2021 Jan 28;14(1):20. doi: 10.1186/s13048-021-00766-4.
8
Identification and validation of pyroptosis-related gene landscape in prognosis and immunotherapy of ovarian cancer.鉴定和验证卵巢癌预后和免疫治疗中的焦亡相关基因图谱。
J Ovarian Res. 2023 Jan 27;16(1):27. doi: 10.1186/s13048-022-01065-2.
9
Comprehensive alteration-related transcriptomic characterization is involved in immune infiltration and correlated with prognosis and immunotherapy response of bladder cancer.全面的改变相关转录组学特征与膀胱癌的免疫浸润相关,并与预后和免疫治疗反应相关。
Front Immunol. 2022 Jul 26;13:931906. doi: 10.3389/fimmu.2022.931906. eCollection 2022.
10
Establishment and validation of a prognostic nomogram based on a novel five-DNA methylation signature for survival in endometrial cancer patients.建立并验证了一个基于新型五甲基化 DNA 特征的预后列线图,用于预测子宫内膜癌患者的生存情况。
Cancer Med. 2021 Jan;10(2):693-708. doi: 10.1002/cam4.3576. Epub 2020 Dec 22.

引用本文的文献

1
DNA methylation and transcription factor-driven immune subtypes in ovarian cancer.卵巢癌中的DNA甲基化与转录因子驱动的免疫亚型
Discov Oncol. 2025 Aug 28;16(1):1646. doi: 10.1007/s12672-025-02630-z.
2
Mechanistic Insights Into the Tumor-Driving and Diagnostic Roles of KCTD Family Genes in Ovarian Cancer: An Integrated In Silico and In Vitro Analysis.KCTD家族基因在卵巢癌中的肿瘤驱动及诊断作用的机制性见解:一项整合的计算机模拟和体外分析
Cancer Med. 2025 Aug;14(16):e71147. doi: 10.1002/cam4.71147.
3
Effects of DNA methylation and its application in inflammatory bowel disease (Review).

本文引用的文献

1
TRPM8 promotes hepatocellular carcinoma progression by inducing SNORA55 mediated nuclear-mitochondrial communication.TRPM8 通过诱导 SNORA55 介导的核-线粒体通讯促进肝细胞癌进展。
Cancer Gene Ther. 2023 May;30(5):738-751. doi: 10.1038/s41417-022-00583-x. Epub 2023 Jan 6.
2
DNMT3A overgrowth syndrome is associated with the development of hematopoietic malignancies in children and young adults.DNMT3A过生长综合征与儿童和青年成人造血系统恶性肿瘤的发生有关。
Blood. 2022 Jan 20;139(3):461-464. doi: 10.1182/blood.2021014052.
3
Transcription factors combine to paint the methylation landscape.
DNA 甲基化的影响及其在炎症性肠病中的应用(综述)。
Int J Mol Med. 2024 Jun;53(6). doi: 10.3892/ijmm.2024.5379. Epub 2024 May 2.
4
DNA methylation profiles in cancer: functions, therapy, and beyond.癌症中的DNA甲基化图谱:功能、治疗及其他
Cancer Biol Med. 2023 Dec 7;21(2):111-6. doi: 10.20892/j.issn.2095-3941.2023.0403.
转录因子组合起来绘制甲基化景观。
Trends Immunol. 2021 Dec;42(12):1060-1062. doi: 10.1016/j.it.2021.10.011. Epub 2021 Nov 9.
4
DNA Methylation Profiling: An Emerging Paradigm for Cancer Diagnosis.DNA 甲基化分析:癌症诊断的新兴范例。
Annu Rev Pathol. 2022 Jan 24;17:295-321. doi: 10.1146/annurev-pathol-042220-022304. Epub 2021 Nov 4.
5
Maintenance olaparib for patients with newly diagnosed advanced ovarian cancer and a BRCA mutation (SOLO1/GOG 3004): 5-year follow-up of a randomised, double-blind, placebo-controlled, phase 3 trial.奥拉帕利维持治疗新诊断的 BRCA 突变晚期卵巢癌患者(SOLO1/GOG 3004):一项随机、双盲、安慰剂对照、III 期临床试验的 5 年随访。
Lancet Oncol. 2021 Dec;22(12):1721-1731. doi: 10.1016/S1470-2045(21)00531-3. Epub 2021 Oct 26.
6
The broadening scope of oral mucositis and oral ulcerative mucosal toxicities of anticancer therapies.抗癌治疗引起的口腔黏膜炎范围扩大及口腔溃疡性黏膜毒性反应。
CA Cancer J Clin. 2022 Jan;72(1):57-77. doi: 10.3322/caac.21704. Epub 2021 Oct 29.
7
DNA methylation signatures reveal that distinct combinations of transcription factors specify human immune cell epigenetic identity.DNA 甲基化特征表明,不同组合的转录因子特异性指定人类免疫细胞的表观遗传身份。
Immunity. 2021 Nov 9;54(11):2465-2480.e5. doi: 10.1016/j.immuni.2021.10.001. Epub 2021 Oct 26.
8
Critical care management of chimeric antigen receptor T-cell therapy recipients.嵌合抗原受体 T 细胞治疗受者的重症监护管理。
CA Cancer J Clin. 2022 Jan;72(1):78-93. doi: 10.3322/caac.21702. Epub 2021 Oct 6.
9
Interactions of Age and Blood Immune Factors and Noninvasive Prediction of Glioma Survival.年龄和血液免疫因素的相互作用与胶质瘤生存的无创预测。
J Natl Cancer Inst. 2022 Mar 8;114(3):446-457. doi: 10.1093/jnci/djab195.
10
Association Between Overall Survival and the Tendency for Cancer Programs to Administer Neoadjuvant Chemotherapy for Patients With Advanced Ovarian Cancer.总体生存与癌症计划对晚期卵巢癌患者实施新辅助化疗倾向之间的关系。
JAMA Oncol. 2021 Dec 1;7(12):1782-1790. doi: 10.1001/jamaoncol.2021.4252.