Suppr超能文献

RNA 折纸支架促进了花椰菜-辣椒适体 FRET 对的冷冻电镜表征。

RNA origami scaffolds facilitate cryo-EM characterization of a Broccoli-Pepper aptamer FRET pair.

机构信息

Interdisciplinary Nanoscience Center (iNANO), Gustav Wieds Vej 14, Aarhus University, DK-8000 Aarhus, Denmark.

Department of Molecular Biology and Genetics, Universitetsbyen 81, Aarhus University, DK-8000 Aarhus, Denmark.

出版信息

Nucleic Acids Res. 2023 May 22;51(9):4613-4624. doi: 10.1093/nar/gkad224.

Abstract

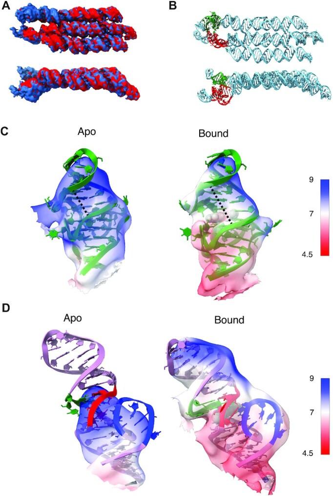
Cryogenic electron microscopy (cryo-EM) is a promising method for characterizing the structure of larger RNA structures and complexes. However, the structure of individual aptamers is difficult to solve by cryo-EM due to their low molecular weight and a high signal-to-noise ratio. By placing RNA aptamers on larger RNA scaffolds, the contrast for cryo-EM can be increased to allow the determination of the tertiary structure of the aptamer. Here we use the RNA origami method to scaffold two fluorescent aptamers (Broccoli and Pepper) in close proximity and show that their cognate fluorophores serve as donor and acceptor for FRET. Next, we use cryo-EM to characterize the structure of the RNA origami with the two aptamers to a resolution of 4.4 Å. By characterizing the aptamers with and without ligand, we identify two distinct modes of ligand binding, which are further supported by selective chemical probing. 3D variability analysis of the cryo-EM data show that the relative position between the two bound fluorophores on the origami fluctuate by only 3.5 Å. Our results demonstrate a general approach for using RNA origami scaffolds for characterizing small RNA motifs by cryo-EM and for positioning functional RNA motifs with high spatial precision.

摘要

低温电子显微镜(cryo-EM)是一种很有前途的方法,可用于表征较大 RNA 结构和复合物的结构。然而,由于单个适体的分子量低且信噪比较高,因此通过 cryo-EM 很难确定其结构。通过将 RNA 适体置于较大的 RNA 支架上,可以增加 cryo-EM 的对比度,从而确定适体的三级结构。在这里,我们使用 RNA 折纸方法将两个荧光适体(西兰花和辣椒)紧密地支架在一起,并表明它们的互补荧光团可以作为 FRET 的供体和受体。接下来,我们使用 cryo-EM 将带有两个适体的 RNA 折纸结构的分辨率提高到 4.4 Å。通过对带有和不带有配体的适体进行表征,我们确定了两种不同的配体结合模式,进一步通过选择性化学探测得到了支持。cryo-EM 数据的 3D 可变性分析表明, origami 上两个结合荧光团之间的相对位置仅波动 3.5 Å。我们的结果证明了一种通用的方法,可用于通过 cryo-EM 研究 RNA 折纸支架上的小 RNA 基序,并通过高空间精度定位功能 RNA 基序。

https://cdn.ncbi.nlm.nih.gov/pmc/blobs/76e5/10201433/a76f68084883/gkad224fig1.jpg

文献检索

告别复杂PubMed语法,用中文像聊天一样搜索,搜遍4000万医学文献。AI智能推荐,让科研检索更轻松。

立即免费搜索

文件翻译

保留排版,准确专业,支持PDF/Word/PPT等文件格式,支持 12+语言互译。

免费翻译文档

深度研究

AI帮你快速写综述,25分钟生成高质量综述,智能提取关键信息,辅助科研写作。

立即免费体验