• 文献检索
  • 文档翻译
  • 深度研究
  • 学术资讯
  • Suppr Zotero 插件Zotero 插件
  • 邀请有礼
  • 套餐&价格
  • 历史记录
应用&插件
Suppr Zotero 插件Zotero 插件浏览器插件Mac 客户端Windows 客户端微信小程序
定价
高级版会员购买积分包购买API积分包
服务
文献检索文档翻译深度研究API 文档MCP 服务
关于我们
关于 Suppr公司介绍联系我们用户协议隐私条款
关注我们

Suppr 超能文献

核心技术专利:CN118964589B侵权必究
粤ICP备2023148730 号-1Suppr @ 2026

文献检索

告别复杂PubMed语法,用中文像聊天一样搜索,搜遍4000万医学文献。AI智能推荐,让科研检索更轻松。

立即免费搜索

文件翻译

保留排版,准确专业,支持PDF/Word/PPT等文件格式,支持 12+语言互译。

免费翻译文档

深度研究

AI帮你快速写综述,25分钟生成高质量综述,智能提取关键信息,辅助科研写作。

立即免费体验

BSA 修饰细菌表面:一种有前途的抗癌治疗策略。

BSA modification of bacterial surface: a promising anti-cancer therapeutic strategy.

机构信息

Guizhou Medical University, Guiyang, China.

Department of Urology, Guizhou Provincial People's Hospital, Guiyang, China.

出版信息

BMC Microbiol. 2023 Apr 17;23(1):105. doi: 10.1186/s12866-023-02830-z.

DOI:10.1186/s12866-023-02830-z
PMID:37062822
原文链接:https://pmc.ncbi.nlm.nih.gov/articles/PMC10108468/
Abstract

BACKGROUND

Attenuated live bacterial therapy and medical BSA materials have their own advantages in anti-cancer research, and their combination is expected to overcome some of the disadvantages of conventional anti-cancer therapeutics.

METHODS AND OBJECTIVE

Utilizing the high affinity between biotin and streptavidin, BSA modification on the surface of Escherichia coli (E. coli) was achieved. Then, the adhesion and targeting abilities of BSA modified E. coli was explored on different bladder cancer cells, and the underlying mechanism was also investigated.

RESULTS

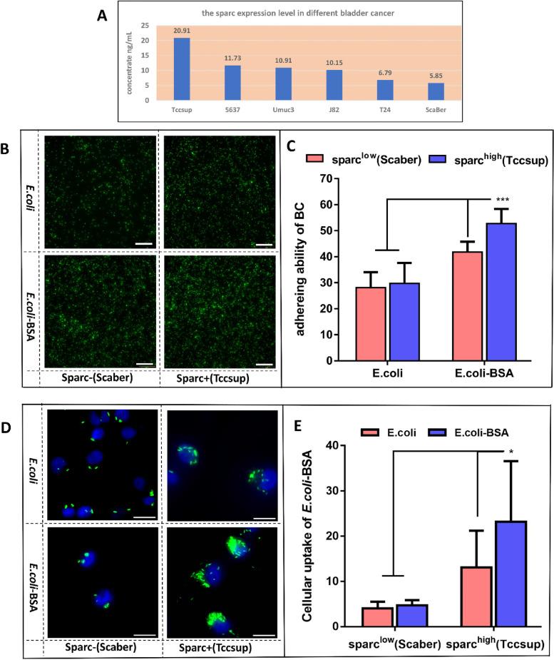
BSA modification on the surface of E. coli enhances its ability to adhere and target cancer cells, and we speculate that these characteristics are related to the expression of SPARC in different bladder cancer cell lines.

CONCLUSION

BSA and live bacteria have their own advantages in anti-cancer research. In this study, we found that E. coli surface-modified by BSA had stronger adhesion and targeting effects on bladder cancer cells with high expression of SPARC. These findings pave the way for the future studies exploring the combination of BSA combined with live bacteria for cancer therapy.

摘要

背景

减毒活细菌治疗和医学 BSA 材料在抗癌研究中各有优势,它们的结合有望克服传统抗癌疗法的一些缺点。

方法和目的

利用生物素和链霉亲和素之间的高亲和力,实现了 BSA 对大肠杆菌(E. coli)表面的修饰。然后,研究了 BSA 修饰的大肠杆菌在不同膀胱癌细胞上的黏附和靶向能力,并探讨了其潜在的作用机制。

结果

BSA 修饰增强了 E. coli 黏附并靶向癌细胞的能力,我们推测这些特性与不同膀胱癌细胞系中 SPARC 的表达有关。

结论

BSA 和活细菌在抗癌研究中各有优势。在本研究中,我们发现经过 BSA 表面修饰的大肠杆菌对高表达 SPARC 的膀胱癌细胞具有更强的黏附和靶向作用。这些发现为未来研究探索 BSA 与活细菌联合用于癌症治疗铺平了道路。

https://cdn.ncbi.nlm.nih.gov/pmc/blobs/c6d3/10108468/cccd4931d7d9/12866_2023_2830_Fig4_HTML.jpg
https://cdn.ncbi.nlm.nih.gov/pmc/blobs/c6d3/10108468/a3c53a0aefc6/12866_2023_2830_Fig1_HTML.jpg
https://cdn.ncbi.nlm.nih.gov/pmc/blobs/c6d3/10108468/3b7417e95104/12866_2023_2830_Fig2_HTML.jpg
https://cdn.ncbi.nlm.nih.gov/pmc/blobs/c6d3/10108468/d34adf9b67a4/12866_2023_2830_Fig3_HTML.jpg
https://cdn.ncbi.nlm.nih.gov/pmc/blobs/c6d3/10108468/cccd4931d7d9/12866_2023_2830_Fig4_HTML.jpg
https://cdn.ncbi.nlm.nih.gov/pmc/blobs/c6d3/10108468/a3c53a0aefc6/12866_2023_2830_Fig1_HTML.jpg
https://cdn.ncbi.nlm.nih.gov/pmc/blobs/c6d3/10108468/3b7417e95104/12866_2023_2830_Fig2_HTML.jpg
https://cdn.ncbi.nlm.nih.gov/pmc/blobs/c6d3/10108468/d34adf9b67a4/12866_2023_2830_Fig3_HTML.jpg
https://cdn.ncbi.nlm.nih.gov/pmc/blobs/c6d3/10108468/cccd4931d7d9/12866_2023_2830_Fig4_HTML.jpg

相似文献

1
BSA modification of bacterial surface: a promising anti-cancer therapeutic strategy.BSA 修饰细菌表面:一种有前途的抗癌治疗策略。
BMC Microbiol. 2023 Apr 17;23(1):105. doi: 10.1186/s12866-023-02830-z.
2
Micropatterning of bacteria on two-dimensional lattice protein surface observed by atomic force microscopy.通过原子力显微镜观察二维晶格蛋白表面上细菌的微图案化。
Ultramicroscopy. 2008 Sep;108(10):1124-7. doi: 10.1016/j.ultramic.2008.04.055. Epub 2008 May 14.
3
Albondin-mediated capillary permeability to albumin. Differential role of receptors in endothelial transcytosis and endocytosis of native and modified albumins.阿尔邦丁介导的毛细血管对白蛋白的通透性。受体在天然和修饰白蛋白的内皮转胞吞作用和内吞作用中的不同作用。
J Biol Chem. 1994 Feb 25;269(8):6072-82.
4
Composite surface for blocking bacterial adsorption on protein biochips.用于阻止细菌吸附在蛋白质生物芯片上的复合表面。
Biotechnol Bioeng. 2003 Mar 5;81(5):618-24. doi: 10.1002/bit.10507.
5
Antibacterial Therapy by Ag Ions Complexed with Titan Yellow/Congo Red and Albumin during Anticancer Therapy of Urinary Bladder Cancer.载银钛黄/刚果红-白蛋白复合物用于膀胱癌抗癌治疗中的抗菌治疗。
Int J Mol Sci. 2021 Dec 21;23(1):26. doi: 10.3390/ijms23010026.
6
Antibacterial and membrane-damaging activities of mannosylated bovine serum albumin.甘露糖基化牛血清白蛋白的抗菌及膜损伤活性
Arch Biochem Biophys. 2015 May 1;573:14-22. doi: 10.1016/j.abb.2015.02.034. Epub 2015 Mar 6.
7
Competition of bovine serum albumin adsorption and bacterial adhesion onto surface-grafted ODT: in situ study by vibrational SFG and fluorescence confocal microscopy.牛血清白蛋白吸附和细菌黏附到表面接枝 ODT 上的竞争:振动 SFG 和荧光共焦显微镜的原位研究。
Langmuir. 2012 Dec 11;28(49):17001-10. doi: 10.1021/la302976u. Epub 2012 Nov 27.
8
Impact of surface modification in BSA nanoparticles for uptake in cancer cells.牛血清白蛋白纳米颗粒表面修饰对癌细胞摄取的影响。
Colloids Surf B Biointerfaces. 2016 Sep 1;145:653-661. doi: 10.1016/j.colsurfb.2016.05.050. Epub 2016 May 28.
9
Functional BOD-Ad-Cmyc@BSA complex nanosensor for Cu(II) and the detection of live E. coli.用于检测铜离子(II)和活大肠杆菌的功能性BOD-腺病毒-癌基因myc@牛血清白蛋白复合纳米传感器
Spectrochim Acta A Mol Biomol Spectrosc. 2020 Oct 5;239:118483. doi: 10.1016/j.saa.2020.118483. Epub 2020 May 14.
10
Transfecting pDNA to E. coli DH5α using bovine serum albumin nanoparticles as a delivery vehicle.使用牛血清白蛋白纳米颗粒作为递送载体将质粒DNA转染至大肠杆菌DH5α。
Luminescence. 2015 Aug;30(5):583-91. doi: 10.1002/bio.2789. Epub 2014 Oct 24.

引用本文的文献

1
Whey Proteins and Bioactive Peptides: Advances in Production, Selection and Bioactivity Profiling.乳清蛋白与生物活性肽:生产、筛选及生物活性分析的进展
Biomedicines. 2025 May 27;13(6):1311. doi: 10.3390/biomedicines13061311.
2
Enhancing cancer therapy: advanced nanovehicle delivery systems for oridonin.增强癌症治疗效果:用于冬凌草甲素的先进纳米载体递送系统
Front Pharmacol. 2024 Dec 3;15:1476739. doi: 10.3389/fphar.2024.1476739. eCollection 2024.
3
Design, Synthesis, and Evaluation of Doxifluridine Derivatives as Nitroreductase-Responsive Anticancer Prodrugs.

本文引用的文献

1
Antifouling Gold-Inlaid BSA Coating for the Highly Efficient Capture of Circulating Tumor Cells.用于高效捕获循环肿瘤细胞的抗污嵌金牛血清白蛋白涂层
Anal Chem. 2022 May 10;94(18):6754-6759. doi: 10.1021/acs.analchem.2c00246. Epub 2022 Apr 28.
2
Bi-Functional Gold Nanorod-Protein Conjugates with Biomimetic BSA@Folic Acid Corona for Improved Tumor Targeting and Intracellular Delivery of Therapeutic Proteins in Colon Cancer 3D Spheroids.具有仿生 BSA@叶酸冠状结构的双功能金纳米棒-蛋白缀合物,用于改善结肠癌 3D 球体中治疗性蛋白的肿瘤靶向和细胞内递送。
ACS Appl Bio Mater. 2022 Apr 18;5(4):1476-1488. doi: 10.1021/acsabm.1c01216. Epub 2022 Mar 14.
3
设计、合成并评价多柔比星衍生物作为硝态还原酶响应型抗癌前药。
Molecules. 2024 Oct 27;29(21):5077. doi: 10.3390/molecules29215077.
4
Advances in anti-tumor based on various anaerobic bacteria and their derivatives as drug vehicles.基于各种厌氧细菌及其衍生物作为药物载体的抗肿瘤研究进展。
Front Bioeng Biotechnol. 2023 Oct 3;11:1286502. doi: 10.3389/fbioe.2023.1286502. eCollection 2023.
Protein-Based Hydrogels: Promising Materials for Tissue Engineering.
基于蛋白质的水凝胶:组织工程的有前景材料。
Polymers (Basel). 2022 Feb 28;14(5):986. doi: 10.3390/polym14050986.
4
Serum Albumin Nanoparticles: Problems and Prospects.血清白蛋白纳米颗粒:问题与前景
Polymers (Basel). 2021 Oct 30;13(21):3759. doi: 10.3390/polym13213759.
5
Bacteria-Based Cancer Immunotherapy.基于细菌的癌症免疫疗法。
Adv Sci (Weinh). 2021 Feb 10;8(7):2003572. doi: 10.1002/advs.202003572. eCollection 2021 Apr.
6
Strategies for Fabricating Protein Films for Biomaterials Applications.用于生物材料应用的蛋白质膜制备策略。
Adv Sustain Syst. 2021 Jan;5(1). doi: 10.1002/adsu.202000167. Epub 2020 Oct 11.
7
Bioevaluation of glucose-modified liposomes as a potential drug delivery system for cancer treatment using 177-Lu radiotracking.使用 177-Lu 放射性追踪研究葡萄糖修饰脂质体作为癌症治疗潜在药物传递系统的生物评价。
J Control Release. 2021 Apr 10;332:301-311. doi: 10.1016/j.jconrel.2021.03.006. Epub 2021 Mar 3.
8
Global Cancer Statistics 2020: GLOBOCAN Estimates of Incidence and Mortality Worldwide for 36 Cancers in 185 Countries.《全球癌症统计数据 2020:全球 185 个国家和地区 36 种癌症的发病率和死亡率估计》。
CA Cancer J Clin. 2021 May;71(3):209-249. doi: 10.3322/caac.21660. Epub 2021 Feb 4.
9
Evaluation of Surface Modified Live Biotherapeutic Products for Oral Delivery.口服表面修饰活菌治疗药物的评价。
ACS Biomater Sci Eng. 2023 Jun 12;9(6):2868-2878. doi: 10.1021/acsbiomaterials.0c01405. Epub 2020 Dec 30.
10
The potential use of theranostic bacteria in cancer.治疗性细菌在癌症中的潜在应用。
J Cell Physiol. 2021 Jun;236(6):4184-4194. doi: 10.1002/jcp.30152. Epub 2020 Nov 10.