• 文献检索
  • 文档翻译
  • 深度研究
  • 学术资讯
  • Suppr Zotero 插件Zotero 插件
  • 邀请有礼
  • 套餐&价格
  • 历史记录
应用&插件
Suppr Zotero 插件Zotero 插件浏览器插件Mac 客户端Windows 客户端微信小程序
定价
高级版会员购买积分包购买API积分包
服务
文献检索文档翻译深度研究API 文档MCP 服务
关于我们
关于 Suppr公司介绍联系我们用户协议隐私条款
关注我们

Suppr 超能文献

核心技术专利:CN118964589B侵权必究
粤ICP备2023148730 号-1Suppr @ 2026

文献检索

告别复杂PubMed语法,用中文像聊天一样搜索,搜遍4000万医学文献。AI智能推荐,让科研检索更轻松。

立即免费搜索

文件翻译

保留排版,准确专业,支持PDF/Word/PPT等文件格式,支持 12+语言互译。

免费翻译文档

深度研究

AI帮你快速写综述,25分钟生成高质量综述,智能提取关键信息,辅助科研写作。

立即免费体验

胶囊化粪便微生物群移植通过肠道微生物定植和代谢物调节诱导溃疡性结肠炎患者缓解。

Capsulized Fecal Microbiota Transplantation Induces Remission in Patients with Ulcerative Colitis by Gut Microbial Colonization and Metabolite Regulation.

机构信息

Department of Gastroenterology, Zhongshan Hospital of Xiamen University, School of Medicine, Xiamen University, Xiamen, China.

Institute for Microbial Ecology, School of Medicine, Xiamen University, Xiamen, China.

出版信息

Microbiol Spectr. 2023 Jun 15;11(3):e0415222. doi: 10.1128/spectrum.04152-22. Epub 2023 Apr 24.

DOI:10.1128/spectrum.04152-22
PMID:37093057
原文链接:https://pmc.ncbi.nlm.nih.gov/articles/PMC10269780/
Abstract

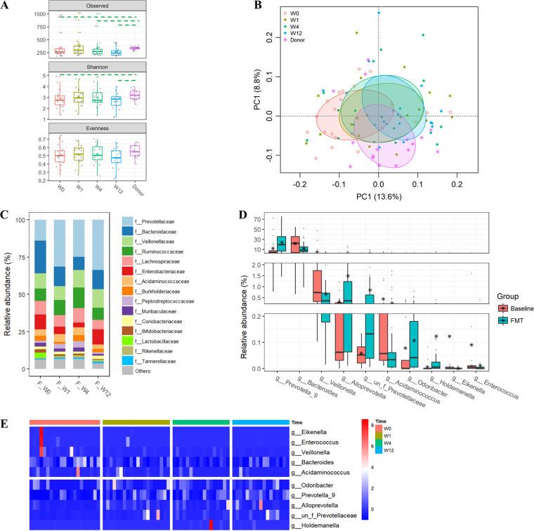
Fecal microbiota transplantation (FMT) can induce clinical remission in ulcerative colitis (UC) patients. Enemas, nasoduodenal tubes, and colonoscopies are the most common routes for FMT administration. However, there is a lack of definitive evidence regarding the effectiveness of capsulized FMT treatment in UC patients. In this study, we administered capsulized FMT to 22 patients with active UC to assess the efficiency of capsulized FMT and determine the specific bacteria and metabolite factors associated with the response to clinical remission. Our results showed that the use of capsulized FMT was successful in the treatment of UC patients. Capsulized FMT induced clinical remission and clinical response in 57.1% (12 of 21) and 76.2% (16 of 21) of UC patients, respectively. Gut bacterial richness was increased after FMT in patients who achieved remission. Patients in remission after FMT exhibited enrichment of sp. and Odoribacter splanchnicus, along with increased levels of indolelactic acid. Patients who did not achieve remission exhibited enrichment of Escherichia coli and Klebsiella and increased levels of biosynthesis of 12,13-DiHOME (12,13-dihydroxy-9Z-octadecenoic acid) and lipopolysaccharides. Furthermore, we identified a relationship between specific bacteria and metabolites and the induction of remission in patients. These findings may provide new insights into FMT in UC treatment and provide reference information about therapeutic microbial manipulation of FMT to enhance its effects. (This study has been registered at ClinicalTrails.gov under registration no. NCT03426683). Fecal microbiota transplantation has been successfully used in patients. Recently, capsulized FMT was reported to induce a response in patients with UC. However, limited patients were enrolled in such studies, and the functional factors of capsulized FMT have not been reported in the remission of patients with UC. In this study, we prospectively recruited patients with UC to receive capsulized FMT. First, we found that capsulized FMT could induce clinical remission in 57.1% of patients and clinical response in 76.2% after 12 weeks, which was more acceptable. Second, we found a relationship between the decrease of opportunistic pathogen and lipopolysaccharide synthesis in patients in remission after capsulized FMT. We also identified an association between specific bacteria and metabolites and remission induction in patients after capsulized FMT. These findings put forward a possibility for patients to receive FMT at home and provide reference information about therapeutic microbial manipulation of FMT to enhance its effects.

摘要

粪便微生物群移植(FMT)可诱导溃疡性结肠炎(UC)患者临床缓解。灌肠、鼻十二指肠管和结肠镜检查是 FMT 给药最常用的途径。然而,关于 UC 患者胶囊化 FMT 治疗的有效性仍缺乏明确证据。在这项研究中,我们给 22 名活动期 UC 患者施用胶囊化 FMT,以评估胶囊化 FMT 的疗效,并确定与临床缓解相关的特定细菌和代谢物因素。我们的研究结果表明,胶囊化 FMT 成功治疗了 UC 患者。在接受 FMT 的 21 名 UC 患者中,57.1%(12 名)和 76.2%(16 名)分别实现了临床缓解和临床反应。FMT 后,缓解患者的肠道细菌丰富度增加。FMT 后缓解的患者中, sp. 和 Odoribacter splanchnicus 的丰度增加,吲哚乳酸水平升高。未缓解的患者中,大肠杆菌和克雷伯氏菌丰度增加,12,13-DiHOME(12,13-二羟基-9Z-十八碳烯酸)和脂多糖的生物合成增加。此外,我们还发现了特定细菌和代谢物与患者缓解诱导之间的关系。这些发现可能为 UC 治疗中的 FMT 提供新的见解,并为 FMT 的治疗性微生物操作提供参考信息,以增强其效果。(本研究已在 ClinicalTrails.gov 注册,注册号为 NCT03426683)。FMT 已成功用于患者。最近,有报道称胶囊化 FMT 可诱导 UC 患者产生反应。然而,此类研究纳入的患者有限,且 UC 患者缓解的胶囊化 FMT 的功能因素尚未报道。在这项研究中,我们前瞻性招募 UC 患者接受胶囊化 FMT。首先,我们发现胶囊化 FMT 可在 12 周后诱导 57.1%的患者临床缓解和 76.2%的临床反应,这更为可接受。其次,我们发现胶囊化 FMT 后缓解患者的机会性病原体减少与脂多糖合成之间存在关系。我们还发现了胶囊化 FMT 后患者中特定细菌和代谢物与缓解诱导之间的关联。这些发现为患者在家中接受 FMT 提供了一种可能性,并为 FMT 的治疗性微生物操作提供了参考信息,以增强其效果。

https://cdn.ncbi.nlm.nih.gov/pmc/blobs/04f4/10269780/e5a098df21dd/spectrum.04152-22-f006.jpg
https://cdn.ncbi.nlm.nih.gov/pmc/blobs/04f4/10269780/0b83b7e1ce37/spectrum.04152-22-f001.jpg
https://cdn.ncbi.nlm.nih.gov/pmc/blobs/04f4/10269780/a2a7794438e3/spectrum.04152-22-f002.jpg
https://cdn.ncbi.nlm.nih.gov/pmc/blobs/04f4/10269780/24ea90ce5947/spectrum.04152-22-f003.jpg
https://cdn.ncbi.nlm.nih.gov/pmc/blobs/04f4/10269780/66d5c986d1a5/spectrum.04152-22-f004.jpg
https://cdn.ncbi.nlm.nih.gov/pmc/blobs/04f4/10269780/cc7c93c867c1/spectrum.04152-22-f005.jpg
https://cdn.ncbi.nlm.nih.gov/pmc/blobs/04f4/10269780/e5a098df21dd/spectrum.04152-22-f006.jpg
https://cdn.ncbi.nlm.nih.gov/pmc/blobs/04f4/10269780/0b83b7e1ce37/spectrum.04152-22-f001.jpg
https://cdn.ncbi.nlm.nih.gov/pmc/blobs/04f4/10269780/a2a7794438e3/spectrum.04152-22-f002.jpg
https://cdn.ncbi.nlm.nih.gov/pmc/blobs/04f4/10269780/24ea90ce5947/spectrum.04152-22-f003.jpg
https://cdn.ncbi.nlm.nih.gov/pmc/blobs/04f4/10269780/66d5c986d1a5/spectrum.04152-22-f004.jpg
https://cdn.ncbi.nlm.nih.gov/pmc/blobs/04f4/10269780/cc7c93c867c1/spectrum.04152-22-f005.jpg
https://cdn.ncbi.nlm.nih.gov/pmc/blobs/04f4/10269780/e5a098df21dd/spectrum.04152-22-f006.jpg

相似文献

1
Capsulized Fecal Microbiota Transplantation Induces Remission in Patients with Ulcerative Colitis by Gut Microbial Colonization and Metabolite Regulation.胶囊化粪便微生物群移植通过肠道微生物定植和代谢物调节诱导溃疡性结肠炎患者缓解。
Microbiol Spectr. 2023 Jun 15;11(3):e0415222. doi: 10.1128/spectrum.04152-22. Epub 2023 Apr 24.
2
Specific fungi associated with response to capsulized fecal microbiota transplantation in patients with active ulcerative colitis.与活动性溃疡性结肠炎患者对胶囊化粪便微生物群移植反应相关的特定真菌。
Front Cell Infect Microbiol. 2023 Jan 5;12:1086885. doi: 10.3389/fcimb.2022.1086885. eCollection 2022.
3
Specific Bacteria and Metabolites Associated With Response to Fecal Microbiota Transplantation in Patients With Ulcerative Colitis.与溃疡性结肠炎患者对粪便微生物群移植的反应相关的特定细菌和代谢物。
Gastroenterology. 2019 Apr;156(5):1440-1454.e2. doi: 10.1053/j.gastro.2018.12.001. Epub 2018 Dec 6.
4
Long-term efficacy and safety of monotherapy with a single fresh fecal microbiota transplant for recurrent active ulcerative colitis: a prospective randomized pilot study.单一致病菌移植治疗复发性活动期溃疡性结肠炎的长期疗效和安全性:一项前瞻性随机试验研究。
Microb Cell Fact. 2021 Jan 19;20(1):18. doi: 10.1186/s12934-021-01513-6.
5
Fecal transplantation for treatment of inflammatory bowel disease.粪便移植治疗炎症性肠病。
Cochrane Database Syst Rev. 2018 Nov 13;11(11):CD012774. doi: 10.1002/14651858.CD012774.pub2.
6
Siderophore-harboring gut bacteria and fecal siderophore genes for predicting the responsiveness of fecal microbiota transplantation for active ulcerative colitis.携铁载体肠道细菌和粪便铁载体基因可预测粪便微生物群移植治疗活动期溃疡性结肠炎的反应性。
J Transl Med. 2024 Jun 24;22(1):589. doi: 10.1186/s12967-024-05419-w.
7
Fecal Microbiota Transplantation in Experimental Ulcerative Colitis Reveals Associated Gut Microbial and Host Metabolic Reprogramming.粪便微生物移植在实验性溃疡性结肠炎中的作用揭示了相关的肠道微生物和宿主代谢重编程。
Appl Environ Microbiol. 2018 Jul 2;84(14). doi: 10.1128/AEM.00434-18. Print 2018 Jul 15.
8
Transferable Immunoglobulin A-Coated Odoribacter splanchnicus in Responders to Fecal Microbiota Transplantation for Ulcerative Colitis Limits Colonic Inflammation.可转移免疫球蛋白 A 包裹的内脏欧陆森氏菌在溃疡性结肠炎粪便微生物移植应答者中限制结肠炎症。
Gastroenterology. 2022 Jan;162(1):166-178. doi: 10.1053/j.gastro.2021.09.061. Epub 2021 Oct 2.
9
A Matching Strategy To Guide Donor Selection for Ulcerative Colitis in Fecal Microbiota Transplantation: Meta-Analysis and Analytic Hierarchy Process.一种用于粪菌移植治疗溃疡性结肠炎的供体选择匹配策略:荟萃分析和层次分析法。
Microbiol Spectr. 2023 Feb 14;11(1):e0215921. doi: 10.1128/spectrum.02159-21. Epub 2022 Dec 6.
10
Fecal Microbiota Transplantation for Ulcerative Colitis: A Systematic Review and Meta-Analysis.粪便微生物群移植治疗溃疡性结肠炎:一项系统评价与荟萃分析。
PLoS One. 2016 Jun 13;11(6):e0157259. doi: 10.1371/journal.pone.0157259. eCollection 2016.

引用本文的文献

1
Intestinal Microbiota and Fecal Transplantation in Patients with Inflammatory Bowel Disease and : An Updated Literature Review.炎症性肠病患者的肠道微生物群与粪便移植:文献综述更新
J Clin Med. 2025 Jul 25;14(15):5260. doi: 10.3390/jcm14155260.
2
Intestinal Microbiota Modulation by Fecal Microbiota Transplantation in Nonalcoholic Fatty Liver Disease.非酒精性脂肪性肝病中粪便微生物群移植对肠道微生物群的调节作用
Biomedicines. 2025 Mar 23;13(4):779. doi: 10.3390/biomedicines13040779.
3
Gut microbiota and intestinal immunity interaction in ulcerative colitis and its application in treatment.

本文引用的文献

1
Bifidobacterium species associated with breastfeeding produce aromatic lactic acids in the infant gut.与母乳喂养相关的双歧杆菌会在婴儿肠道中产生芳香乳酸。
Nat Microbiol. 2021 Nov;6(11):1367-1382. doi: 10.1038/s41564-021-00970-4. Epub 2021 Oct 21.
2
Transferable Immunoglobulin A-Coated Odoribacter splanchnicus in Responders to Fecal Microbiota Transplantation for Ulcerative Colitis Limits Colonic Inflammation.可转移免疫球蛋白 A 包裹的内脏欧陆森氏菌在溃疡性结肠炎粪便微生物移植应答者中限制结肠炎症。
Gastroenterology. 2022 Jan;162(1):166-178. doi: 10.1053/j.gastro.2021.09.061. Epub 2021 Oct 2.
3
Appendectomy Is Associated With Alteration of Human Gut Bacterial and Fungal Communities.
溃疡性结肠炎中肠道微生物群与肠道免疫的相互作用及其在治疗中的应用。
Front Cell Infect Microbiol. 2025 Apr 9;15:1565082. doi: 10.3389/fcimb.2025.1565082. eCollection 2025.
4
Odoribacter splanchnicus-A Next-Generation Probiotic Candidate.内脏气味杆菌——下一代益生菌候选菌株
Microorganisms. 2025 Apr 3;13(4):815. doi: 10.3390/microorganisms13040815.
5
Fecal microbiota transplantation-current perspective on human health.粪便微生物群移植——对人类健康的当前观点
Front Med (Lausanne). 2025 Mar 14;12:1523870. doi: 10.3389/fmed.2025.1523870. eCollection 2025.
6
[Risk factors for malnutrition in ulcerative colitis complicated with pyoderma gangrenosum and construction of a lasso regression-based prediction model].[溃疡性结肠炎合并坏疽性脓皮病患者营养不良的危险因素及基于套索回归的预测模型构建]
Nan Fang Yi Ke Da Xue Xue Bao. 2025 Mar 20;45(3):514-521. doi: 10.12122/j.issn.1673-4254.2025.03.09.
7
Exploring the Immunological Role of the Microbial Composition of the Appendix and the Associated Risks of Appendectomies.探索阑尾微生物组成的免疫作用及阑尾切除术的相关风险。
J Pers Med. 2025 Mar 14;15(3):112. doi: 10.3390/jpm15030112.
8
enhances dextran sulfate sodium-induced colitis by promoting nf-κB-NLRP3-Dependent macrophage pyroptosis.增强葡聚糖硫酸钠诱导的结肠炎通过促进 NF-κB-NLRP3 依赖性巨噬细胞焦亡。
Virulence. 2024 Dec;15(1):2435391. doi: 10.1080/21505594.2024.2435391. Epub 2024 Nov 29.
9
Safety and efficacy of fecal microbiota transplantation (FMT) as a modern adjuvant therapy in various diseases and disorders: a comprehensive literature review.粪便微生物群移植(FMT)作为一种现代辅助疗法在各种疾病和障碍中的安全性和有效性:综合文献综述。
Front Immunol. 2024 Sep 26;15:1439176. doi: 10.3389/fimmu.2024.1439176. eCollection 2024.
10
Siderophore-harboring gut bacteria and fecal siderophore genes for predicting the responsiveness of fecal microbiota transplantation for active ulcerative colitis.携铁载体肠道细菌和粪便铁载体基因可预测粪便微生物群移植治疗活动期溃疡性结肠炎的反应性。
J Transl Med. 2024 Jun 24;22(1):589. doi: 10.1186/s12967-024-05419-w.
阑尾切除术与人类肠道细菌和真菌群落的改变有关。
Front Microbiol. 2021 Sep 16;12:724980. doi: 10.3389/fmicb.2021.724980. eCollection 2021.
4
Effects of Different Treatment of Fecal Microbiota Transplantation Techniques on Treatment of Ulcerative Colitis in Rats.不同粪菌移植技术处理对大鼠溃疡性结肠炎治疗效果的影响
Front Microbiol. 2021 Jul 14;12:683234. doi: 10.3389/fmicb.2021.683234. eCollection 2021.
5
Dynamic Colonization of Microbes and Their Functions after Fecal Microbiota Transplantation for Inflammatory Bowel Disease.炎症性肠病粪便微生物群移植后微生物的动态定植及其功能
mBio. 2021 Aug 31;12(4):e0097521. doi: 10.1128/mBio.00975-21. Epub 2021 Jul 20.
6
Neu3 neuraminidase induction triggers intestinal inflammation and colitis in a model of recurrent human food-poisoning.神经氨酸酶诱导触发复发性人类食物中毒模型中的肠道炎症和结肠炎。
Proc Natl Acad Sci U S A. 2021 Jul 20;118(29). doi: 10.1073/pnas.2100937118.
7
Daily, oral FMT for long-term maintenance therapy in ulcerative colitis: results of a single-center, prospective, randomized pilot study.每日口服粪便微生物移植用于溃疡性结肠炎的长期维持治疗:一项单中心、前瞻性、随机对照的初步研究结果。
BMC Gastroenterol. 2021 Jul 8;21(1):281. doi: 10.1186/s12876-021-01856-9.
8
Metabolites of microbiota response to tryptophan and intestinal mucosal immunity: A therapeutic target to control intestinal inflammation.肠道微生物群响应色氨酸和肠黏膜免疫的代谢产物:控制肠道炎症的治疗靶点。
Med Res Rev. 2021 Mar;41(2):1061-1088. doi: 10.1002/med.21752. Epub 2020 Nov 10.
9
Fecal microbiota transplantation in inflammatory bowel disease patients: A systematic review and meta-analysis.炎症性肠病患者的粪便微生物群移植:系统评价和荟萃分析。
PLoS One. 2020 Sep 18;15(9):e0238910. doi: 10.1371/journal.pone.0238910. eCollection 2020.
10
The Intermucosal Connection between the Mouth and Gut in Commensal Pathobiont-Driven Colitis.口腔与肠道共生菌驱动的结肠炎中的黏膜连接。
Cell. 2020 Jul 23;182(2):447-462.e14. doi: 10.1016/j.cell.2020.05.048. Epub 2020 Jun 16.