School of Pharmacy, Nanjing Medical University, Nanjing, 211166, China.
Department of General Surgery, Jiangsu Cancer Hospital (Jiangsu Institute of Cancer Research, Nanjing Medical University Affiliated Cancer Hospital), Nanjing, 210009, China.
Nat Commun. 2023 Apr 29;14(1):2485. doi: 10.1038/s41467-023-38009-3.
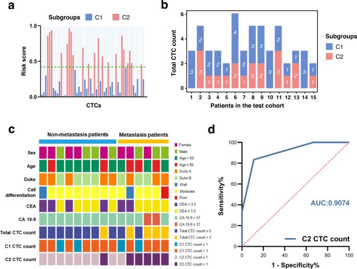
Circulating tumor cells (CTCs) are recognized as direct seeds of metastasis. However, CTC count may not be the "best" indicator of metastatic risk because their heterogeneity is generally neglected. In this study, we develop a molecular typing system to predict colorectal cancer metastasis potential based on the metabolic fingerprints of single CTCs. After identification of the metabolites potentially related to metastasis using mass spectrometry-based untargeted metabolomics, setup of a home-built single-cell quantitative mass spectrometric platform for target metabolite analysis in individual CTCs and use of a machine learning method composed of non-negative matrix factorization and logistic regression, CTCs are divided into two subgroups, C1 and C2, based on a 4-metabolite fingerprint. Both in vitro and in vivo experiments demonstrate that CTC count in C2 subgroup is closely associated with metastasis incidence. This is an interesting report on the presence of a specific population of CTCs with distinct metastatic potential at the single-cell metabolite level.
循环肿瘤细胞(CTCs)被认为是转移的直接种子。然而,CTC 计数可能不是转移风险的“最佳”指标,因为它们的异质性通常被忽视。在这项研究中,我们开发了一种分子分型系统,基于单个 CTC 的代谢指纹预测结直肠癌的转移潜能。使用基于质谱的非靶向代谢组学确定与转移相关的潜在代谢物后,建立了一个用于个体 CTC 中目标代谢物分析的自建单细胞定量质谱平台,并使用由非负矩阵分解和逻辑回归组成的机器学习方法,根据 4 种代谢物指纹将 CTC 分为 C1 和 C2 两个亚组。体外和体内实验均表明,C2 亚组的 CTC 计数与转移发生率密切相关。这是一个有趣的报告,表明在单细胞代谢物水平上存在具有不同转移潜能的特定 CTC 群体。