Suppr超能文献

启动子近端+1 核小体转录抑制的结构基础。

Structural basis of transcription reduction by a promoter-proximal +1 nucleosome.

机构信息

Max Planck Institute for Multidisciplinary Sciences, Department of Molecular Biology, Am Fassberg 11, 37077 Göttingen, Germany.

Max Planck Institute for Multidisciplinary Sciences, Department of Molecular Biology, Am Fassberg 11, 37077 Göttingen, Germany.

出版信息

Mol Cell. 2023 Jun 1;83(11):1798-1809.e7. doi: 10.1016/j.molcel.2023.04.011. Epub 2023 May 5.

Abstract

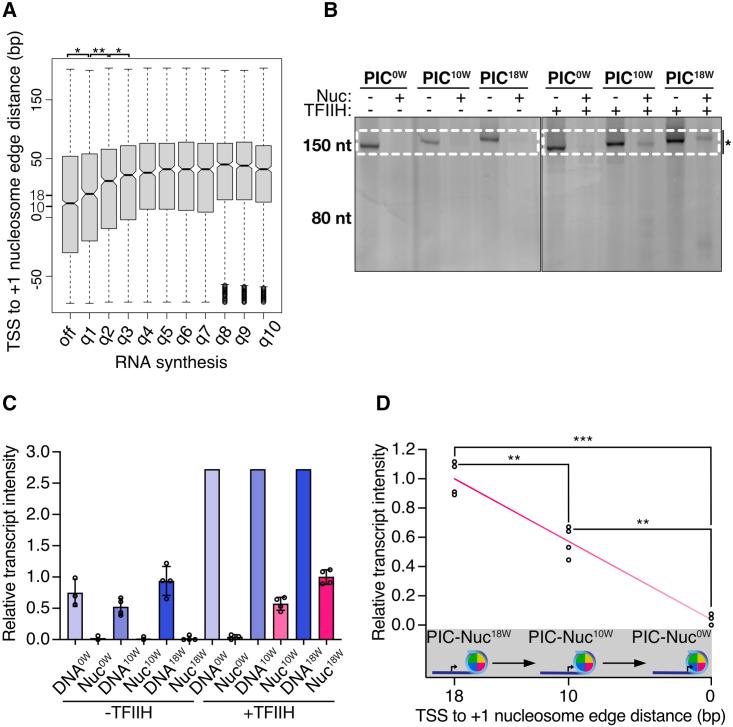
At active human genes, the +1 nucleosome is located downstream of the RNA polymerase II (RNA Pol II) pre-initiation complex (PIC). However, at inactive genes, the +1 nucleosome is found further upstream, at a promoter-proximal location. Here, we establish a model system to show that a promoter-proximal +1 nucleosome can reduce RNA synthesis in vivo and in vitro, and we analyze its structural basis. We find that the PIC assembles normally when the edge of the +1 nucleosome is located 18 base pairs (bp) downstream of the transcription start site (TSS). However, when the nucleosome edge is located further upstream, only 10 bp downstream of the TSS, the PIC adopts an inhibited state. The transcription factor IIH (TFIIH) shows a closed conformation and its subunit XPB contacts DNA with only one of its two ATPase lobes, inconsistent with DNA opening. These results provide a mechanism for nucleosome-dependent regulation of transcription initiation.

摘要

在活跃的人类基因中,+1 核小体位于 RNA 聚合酶 II(RNA Pol II)起始前复合物(PIC)的下游。然而,在非活性基因中,+1 核小体位于更上游的启动子近端位置。在这里,我们建立了一个模型系统来表明启动子近端的+1 核小体可以减少体内和体外的 RNA 合成,并分析其结构基础。我们发现,当+1 核小体的边缘位于转录起始位点(TSS)下游 18 个碱基(bp)时,PIC 可以正常组装。然而,当核小体边缘位于更上游,仅在 TSS 下游 10 bp 处时,PIC 会采用被抑制的状态。转录因子 IIH(TFIIH)呈现出封闭构象,其亚基 XPB 仅用其两个 ATP 酶叶之一与 DNA 接触,与 DNA 打开不一致。这些结果为核小体依赖的转录起始调控提供了一种机制。

https://cdn.ncbi.nlm.nih.gov/pmc/blobs/2d54/10237034/8524f9c3364f/fx1.jpg

文献AI研究员

20分钟写一篇综述,助力文献阅读效率提升50倍。

立即体验

用中文搜PubMed

大模型驱动的PubMed中文搜索引擎

马上搜索

文档翻译

学术文献翻译模型,支持多种主流文档格式。

立即体验