Guangdong Engineering Research Center of Chinese Medicine & Disease Susceptibility; International Cooperative Laboratory of Traditional Chinese Medicine Modernization and Innovative Drug Development of Chinese Ministry of Education (MOE), College of Pharmacy, Jinan University, Guangzhou, 510632, China.
Guangdong Province Key Laboratory of Pharmacodynamic Constituents of TCM and New Drugs Research, College of Pharmacy, Jinan University, Guangzhou, 510632, China.
Acta Pharmacol Sin. 2023 Sep;44(9):1856-1866. doi: 10.1038/s41401-023-01095-6. Epub 2023 May 16.
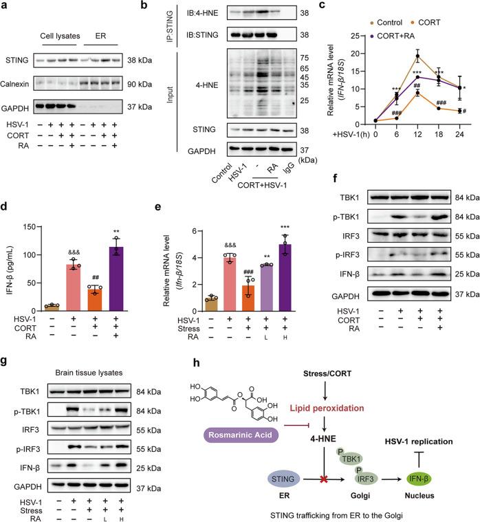
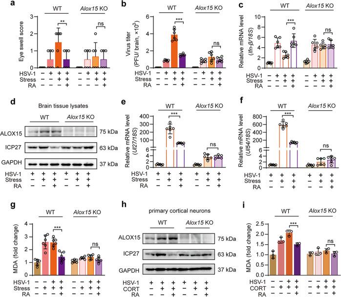
Psychological stress increases the susceptibility to herpes simplex virus type 1 (HSV-1) infection. There is no effective intervention due to the unknown pathogenesis mechanisms. In this study we explored the molecular mechanisms underlying stress-induced HSV-1 susceptibility and the antiviral effect of a natural compound rosmarinic acid (RA) in vivo and in vitro. Mice were administered RA (11.7, 23.4 mg·kg·d, i.g.) or acyclovir (ACV, 206 mg·kg·d, i.g.) for 23 days. The mice were subjected to restraint stress for 7 days followed by intranasal infection with HSV-1 on D7. At the end of RA or ACV treatment, mouse plasma samples and brain tissues were collected for analysis. We showed that both RA and ACV treatment significantly decreased stress-augmented mortality and alleviated eye swelling and neurological symptoms in HSV-1-infected mice. In SH-SY5Y cells and PC12 cells exposed to the stress hormone corticosterone (CORT) plus HSV-1, RA (100 μM) significantly increased the cell viability, and inhibited CORT-induced elevation in the expression of viral proteins and genes. We demonstrated that CORT (50 μM) triggered lipoxygenase 15 (ALOX15)-mediated redox imbalance in the neuronal cells, increasing the level of 4-HNE-conjugated STING, which impaired STING translocation from the endoplasmic reticulum to Golgi; the abnormality of STING-mediated innate immunity led to HSV-1 susceptibility. We revealed that RA was an inhibitor of lipid peroxidation by directly targeting ALOX15, thus RA could rescue stress-weakened neuronal innate immune response, thereby reducing HSV-1 susceptibility in vivo and in vitro. This study illustrates the critical role of lipid peroxidation in stress-induced HSV-1 susceptibility and reveals the potential for developing RA as an effective intervention in anti-HSV-1 therapy.
心理压力会增加单纯疱疹病毒 1 型(HSV-1)感染的易感性。由于发病机制未知,目前尚无有效的干预措施。在这项研究中,我们探讨了心理压力诱导 HSV-1 易感性的分子机制,以及天然化合物迷迭香酸(RA)在体内和体外的抗病毒作用。小鼠给予 RA(11.7、23.4mg·kg·d,ig)或阿昔洛韦(ACV,206mg·kg·d,ig)治疗 23 天。然后,将小鼠进行 7 天的束缚应激,接着在第 7 天经鼻腔感染 HSV-1。RA 或 ACV 治疗结束时,收集小鼠血浆样本和脑组织进行分析。结果表明,RA 和 ACV 治疗均可显著降低应激增强的死亡率,并减轻 HSV-1 感染小鼠的眼部肿胀和神经症状。在暴露于应激激素皮质酮(CORT)加 HSV-1 的 SH-SY5Y 细胞和 PC12 细胞中,RA(100μM)显著提高了细胞活力,并抑制了 CORT 诱导的病毒蛋白和基因表达升高。我们证明 CORT(50μM)在神经元细胞中引发脂氧合酶 15(ALOX15)介导的氧化还原失衡,增加 4-HNE 缀合的 STING 水平,从而损害 STING 从内质网向高尔基体的易位;STING 介导的固有免疫的异常导致 HSV-1 的易感性。我们揭示 RA 通过直接靶向 ALOX15 抑制脂质过氧化,从而可以挽救应激削弱的神经元固有免疫反应,从而降低体内和体外的 HSV-1 易感性。这项研究说明了脂质过氧化在应激诱导的 HSV-1 易感性中的关键作用,并揭示了开发 RA 作为抗 HSV-1 治疗有效干预措施的潜力。