Suppr超能文献

盐胁迫激活的 GSO1-SOS2-SOS1 模块通过增强钠离子外排来保护拟南芥根干细胞壁龛。

A salt stress-activated GSO1-SOS2-SOS1 module protects the Arabidopsis root stem cell niche by enhancing sodium ion extrusion.

机构信息

State Key Laboratory of Plant Physiology and Biochemistry, College of Biological Sciences, China Agricultural University, Beijing, China.

Beijing Key Laboratory of Development and Quality Control of Ornamental Crops, College of Horticulture, China Agricultural University, Beijing, China.

出版信息

EMBO J. 2023 Jul 3;42(13):e113004. doi: 10.15252/embj.2022113004. Epub 2023 May 22.

Abstract

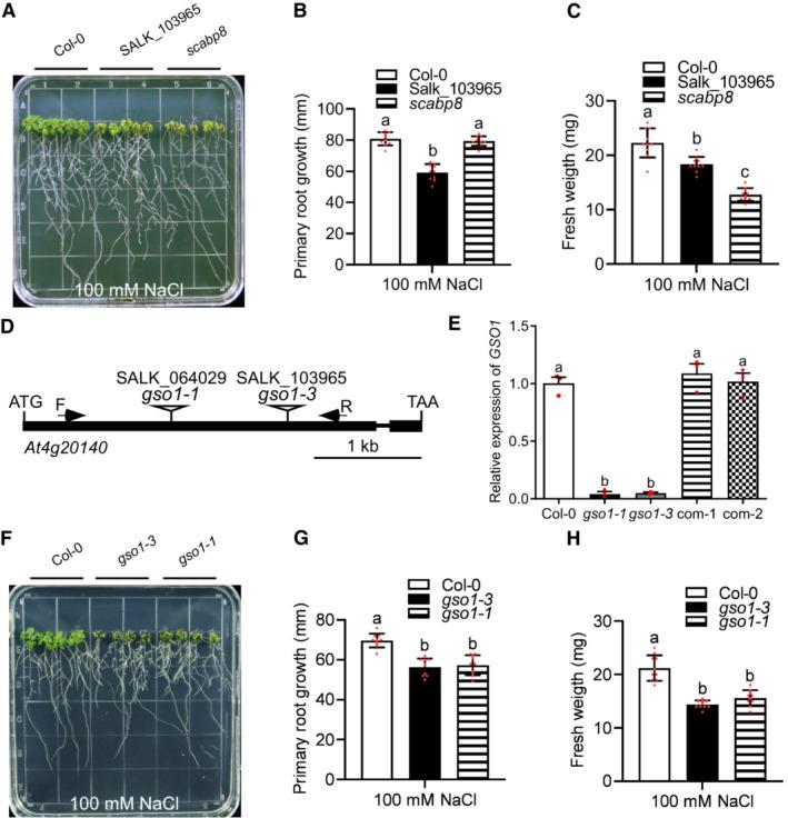
Soil salinity impairs plant growth reducing crop productivity. Toxic accumulation of sodium ions is counteracted by the Salt Overly Sensitive (SOS) pathway for Na extrusion, comprising the Na transporter SOS1, the kinase SOS2, and SOS3 as one of several Calcineurin-B-like (CBL) Ca sensors. Here, we report that the receptor-like kinase GSO1/SGN3 activates SOS2, independently of SOS3 binding, by physical interaction and phosphorylation at Thr16. Loss of GSO1 function renders plants salt sensitive and GSO1 is both sufficient and required for activating the SOS2-SOS1 module in yeast and in planta. Salt stress causes the accumulation of GSO1 in two specific and spatially defined areas of the root tip: in the endodermis section undergoing Casparian strip (CS) formation, where it reinforces the CIF-GSO1-SGN1 axis for CS barrier formation; and in the meristem, where it creates the GSO1-SOS2-SOS1 axis for Na detoxification. Thus, GSO1 simultaneously prevents Na both from diffusing into the vasculature, and from poisoning unprotected stem cells in the meristem. By protecting the meristem, receptor-like kinase-conferred activation of the SOS2-SOS1 module allows root growth to be maintained in adverse environments.

摘要

土壤盐度会损害植物生长,降低作物产量。钠离子的毒性积累可以通过盐过度敏感(SOS)途径来对抗,该途径包括 Na 转运体 SOS1、激酶 SOS2 和 SOS3,作为几个钙调神经磷酸酶 B 样(CBL)Ca 传感器之一。在这里,我们报告说类受体激酶 GSO1/SGN3 通过物理相互作用和 Thr16 磷酸化来激活 SOS2,而不依赖于 SOS3 结合。GSO1 功能的丧失使植物对盐敏感,并且 GSO1 足以并且需要在酵母和体内激活 SOS2-SOS1 模块。盐胁迫导致 GSO1 在根尖的两个特定且空间上定义的区域积累:在内皮层部分正在形成 Casparian 带(CS)的区域,其中它增强了 CIF-GSO1-SGN1 轴以形成 CS 屏障;在分生组织中,它创建了 GSO1-SOS2-SOS1 轴以进行 Na 解毒。因此,GSO1 同时防止 Na 扩散到脉管系统,并防止分生组织中未受保护的干细胞中毒。通过保护分生组织,类受体激酶赋予的 SOS2-SOS1 模块的激活允许在不利环境中维持根的生长。

https://cdn.ncbi.nlm.nih.gov/pmc/blobs/ed0f/10308370/def0036bc225/EMBJ-42-e113004-g012.jpg

文献AI研究员

20分钟写一篇综述,助力文献阅读效率提升50倍。

立即体验

用中文搜PubMed

大模型驱动的PubMed中文搜索引擎

马上搜索

文档翻译

学术文献翻译模型,支持多种主流文档格式。

立即体验