Suppr超能文献

尿苷通过激活尼罗罗非鱼的/AMPK信号通路和促进糖原合成来减轻高碳水化合物饮食诱导的代谢综合征。

Uridine alleviates high-carbohydrate diet-induced metabolic syndromes by activating /AMPK signaling pathway and promoting glycogen synthesis in Nile tilapia ().

作者信息

Zhou Nan-Nan, Wang Tong, Lin Yu-Xin, Xu Rong, Wu Hong-Xia, Ding Fei-Fei, Qiao Fang, Du Zhen-Yu, Zhang Mei-Ling

机构信息

Laboratory of Aquaculture Nutrition and Environmental Health (LANEH), School of Life Sciences, East China Normal University, Shanghai 200241, China.

出版信息

Anim Nutr. 2023 May 3;14:56-66. doi: 10.1016/j.aninu.2023.03.010. eCollection 2023 Sep.

Abstract

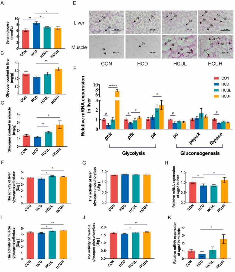
Carbohydrates have a protein sparing effect, but long-term feeding of a high-carbohydrate diet (HCD) leads to metabolic disorders due to the limited utilization efficiency of carbohydrates in fish. How to mitigate the negative effects induced by HCD is crucial for the rapid development of aquaculture. Uridine is a pyrimidine nucleoside that plays a vital role in regulating lipid and glucose metabolism, but whether uridine can alleviate metabolic syndromes induced by HCD remains unknown. In this study, a total of 480 Nile tilapia () (average initial weight 5.02 ± 0.03 g) were fed with 4 diets, including a control diet (CON), HCD, HCD + 500 mg/kg uridine (HCUL) and HCD + 5,000 mg/kg uridine (HCUH), for 8 weeks. The results showed that addition of uridine decreased hepatic lipid, serum glucose, triglyceride and cholesterol ( < 0.05). Further analysis indicated that higher concentration of uridine activated the sirtuin1 ()/adenosine 5-monophosphate-activated protein kinase (AMPK) signaling pathway to increase lipid catabolism and glycolysis while decreasing lipogenesis ( < 0.05). Besides, uridine increased the activity of glycogen synthesis-related enzymes ( < 0.05). This study suggested that uridine could alleviate HCD-induced metabolic syndrome by activating the /AMPK signaling pathway and promoting glycogen synthesis. This finding reveals the function of uridine in fish metabolism and facilitates the development of new additives in aquatic feeds.

摘要

碳水化合物具有节约蛋白质的作用,但长期投喂高碳水化合物饲料(HCD)会导致鱼类碳水化合物利用效率有限而引发代谢紊乱。如何减轻HCD诱导的负面影响对水产养殖业的快速发展至关重要。尿苷是一种嘧啶核苷,在调节脂质和葡萄糖代谢中起重要作用,但尿苷是否能缓解HCD诱导的代谢综合征尚不清楚。在本研究中,总共480尾尼罗罗非鱼(平均初始体重5.02±0.03克)被投喂4种饲料,包括对照饲料(CON)、HCD、HCD + 500毫克/千克尿苷(HCUL)和HCD + 5000毫克/千克尿苷(HCUH),持续8周。结果表明,添加尿苷可降低肝脏脂质、血清葡萄糖、甘油三酯和胆固醇(P<0.05)。进一步分析表明,较高浓度的尿苷激活了沉默调节蛋白1(SIRT1)/5'-单磷酸腺苷激活蛋白激酶(AMPK)信号通路,以增加脂质分解代谢和糖酵解,同时减少脂肪生成(P<0.05)。此外,尿苷增加了糖原合成相关酶的活性(P<0.05)。本研究表明,尿苷可通过激活SIRT1/AMPK信号通路和促进糖原合成来缓解HCD诱导的代谢综合征。这一发现揭示了尿苷在鱼类代谢中的功能,并促进了水产饲料新添加剂的开发。

https://cdn.ncbi.nlm.nih.gov/pmc/blobs/ff96/10208930/6eed35ba3bab/gr1.jpg

文献AI研究员

20分钟写一篇综述,助力文献阅读效率提升50倍。

立即体验

用中文搜PubMed

大模型驱动的PubMed中文搜索引擎

马上搜索

文档翻译

学术文献翻译模型,支持多种主流文档格式。

立即体验