Suppr超能文献

利用受激拉曼散射对工程菌株进行纵向单细胞成像,以表征脂肪酸产生中的异质性。

Longitudinal Single-Cell Imaging of Engineered Strains with Stimulated Raman Scattering to Characterize Heterogeneity in Fatty Acid Production.

机构信息

Department of Biomedical Engineering, Boston University, Boston, MA, 02215, USA.

Biological Design Center, Boston University, Boston, MA, 02215, USA.

出版信息

Adv Sci (Weinh). 2023 Jul;10(20):e2206519. doi: 10.1002/advs.202206519. Epub 2023 Jun 8.

Abstract

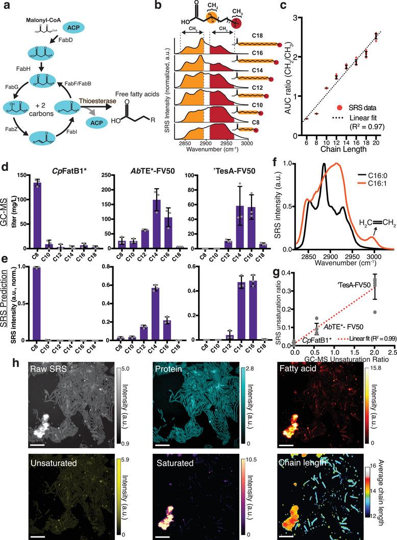
Understanding metabolic heterogeneity is critical for optimizing microbial production of valuable chemicals, but requires tools that can quantify metabolites at the single-cell level over time. Here, longitudinal hyperspectral stimulated Raman scattering (SRS) chemical imaging is developed to directly visualize free fatty acids in engineered Escherichia coli over many cell cycles. Compositional analysis is also developed to estimate the chain length and unsaturation of the fatty acids in living cells. This method reveals substantial heterogeneity in fatty acid production among and within colonies that emerges over the course of many generations. Interestingly, the strains display distinct types of production heterogeneity in an enzyme-dependent manner. By pairing time-lapse and SRS imaging, the relationship between growth and production at the single-cell level are examined. The results demonstrate that cell-to-cell production heterogeneity is pervasive and provides a means to link single-cell and population-level production.

摘要

理解代谢异质性对于优化微生物生产有价值的化学品至关重要,但需要能够随时间在单细胞水平上定量代谢物的工具。在这里,开发了纵向高光谱受激拉曼散射 (SRS) 化学成像技术,以直接可视化工程大肠杆菌中的游离脂肪酸,跨越多个细胞周期。还开发了组成分析来估计活细胞中脂肪酸的链长和不饱和程度。该方法揭示了在许多代过程中,在菌落之间和内部出现的脂肪酸生产中存在大量异质性。有趣的是,这些菌株以依赖于酶的方式表现出不同类型的生产异质性。通过将时移和 SRS 成像相结合,研究了单细胞水平上生长和生产之间的关系。结果表明,细胞间生产异质性普遍存在,并为连接单细胞和群体水平的生产提供了一种手段。

https://cdn.ncbi.nlm.nih.gov/pmc/blobs/c4ff/10369233/eec4899c4845/ADVS-10-2206519-g005.jpg

文献检索

告别复杂PubMed语法,用中文像聊天一样搜索,搜遍4000万医学文献。AI智能推荐,让科研检索更轻松。

立即免费搜索

文件翻译

保留排版,准确专业,支持PDF/Word/PPT等文件格式,支持 12+语言互译。

免费翻译文档

深度研究

AI帮你快速写综述,25分钟生成高质量综述,智能提取关键信息,辅助科研写作。

立即免费体验