Hu Zhian, Sun Ao, Yang Jinlei, Naz Gul, Sun Gongwei, Li Zhengping, Gogo Liu Jun-Jie, Zhang Sichun, Zhang Xinrong
Beijing Key Laboratory for Bioengineering and Sensing Technology, School of Chemistry and Biological Engineering, University of Science and Technology Beijing 30 Xueyuan Road, Haidian District Beijing 100083 P. R. China.
Department of Chemistry, Tsinghua University Beijing 100084 P. R. China
Chem Sci. 2023 May 9;14(22):5945-5955. doi: 10.1039/d3sc00629h. eCollection 2023 Jun 7.
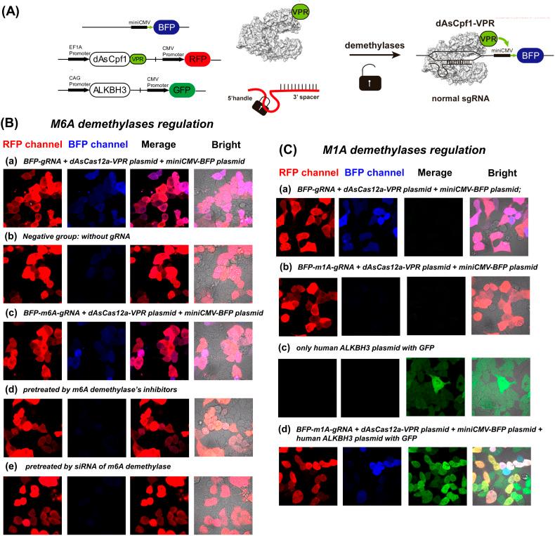
Chemical modifications of CRISPR-Cas nucleases help decrease off-target editing and expand the biomedical applications of CRISPR-based gene manipulation tools. Here, we found that epigenetic modifications of guide RNA, such as m6A and m1A methylation, can effectively inhibit both the - and -DNA cleavage activities of CRISPR-Cas12a. The underlying mechanism is that methylations destabilize the secondary and tertiary structure of gRNA which prevents the assembly of the Cas12a-gRNA nuclease complex, leading to decreased DNA targeting ability. A minimum of three adenine methylated nucleotides are required to completely inhibit the nuclease activity. We also demonstrate that these effects are reversible through the demethylation of gRNA by demethylases. This strategy has been used in the regulation of gene expression, demethylase imaging in living cells and controllable gene editing. The results demonstrate that the methylation-deactivated and demethylase-activated strategy is a promising tool for regulation of the CRISPR-Cas12a system.
CRISPR-Cas核酸酶的化学修饰有助于减少脱靶编辑,并扩大基于CRISPR的基因操作工具的生物医学应用。在此,我们发现引导RNA的表观遗传修饰,如m6A和m1A甲基化,可有效抑制CRISPR-Cas12a的DNA切割活性。潜在机制是甲基化使gRNA的二级和三级结构不稳定,从而阻止Cas12a-gRNA核酸酶复合物的组装,导致DNA靶向能力下降。至少需要三个腺嘌呤甲基化核苷酸才能完全抑制核酸酶活性。我们还证明,通过脱甲基酶对gRNA进行去甲基化,这些效应是可逆的。该策略已用于基因表达调控、活细胞中的去甲基酶成像和可控基因编辑。结果表明,甲基化失活和去甲基酶激活策略是调控CRISPR-Cas12a系统的一种有前景的工具。