Tumor Immunology Unit, Bambino Gesù Children's Hospital, Rome, Italy.
Immunology Research Area, Innate Lymphoid Cells Unit, Bambino Gesù Children's Hospital, Rome, Italy.
Oncoimmunology. 2023 Jun 7;12(1):2221081. doi: 10.1080/2162402X.2023.2221081. eCollection 2023.
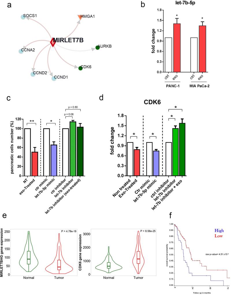
Natural Killer (NK) cells are important components of the immune system in the defense against tumor growth and metastasis. They release exosomes containing proteins and nucleic acids, including microRNAs (miRNAs). NK-derived exosomes play a role in the anti-tumor NK cell function since they are able to recognize and kill cancer cells. However, the involvement of exosomal miRNAs in the function of NK exosomes is poorly understood. In this study, we explored the miRNA content of NK exosomes by microarray as compared to their cellular counterparts. The expression of selected miRNAs and lytic potential of NK exosomes against childhood B acute lymphoblastic leukemia cells after co-cultures with pancreatic cancer cells were also evaluated. We identified a small subset of miRNAs, including miR-16-5p, miR-342-3p, miR-24-3p, miR-92a-3p and let-7b-5p that is highly expressed in NK exosomes. Moreover, we provide evidence that NK exosomes efficiently increase let-7b-5p expression in pancreatic cancer cells and induce inhibition of cell proliferation by targeting the cell cycle regulator CDK6. Let-7b-5p transfer by NK exosomes could represent a novel mechanism by which NK cells counteract tumor growth. However, both cytolytic activity and miRNA content of NK exosomes were reduced upon co-culture with pancreatic cancer cells. Alteration in the miRNA cargo of NK exosomes, together with their reduced cytotoxic activity, could represent another strategy exerted by cancer to evade the immune response. Our study provides new information on the molecular mechanisms used by NK exosomes to exert anti-tumor-activity and offers new clues to integrate cancer treatments with NK exosomes.
自然杀伤 (NK) 细胞是免疫系统中抵御肿瘤生长和转移的重要组成部分。它们释放含有蛋白质和核酸的外泌体,包括 microRNAs (miRNAs)。NK 来源的外泌体在抗肿瘤 NK 细胞功能中发挥作用,因为它们能够识别和杀死癌细胞。然而,外泌体 miRNAs 在 NK 外泌体功能中的参与仍知之甚少。在这项研究中,我们通过微阵列比较了 NK 外泌体与细胞外泌体的 miRNA 含量。还评估了与胰腺癌细胞共培养后,选定 miRNA 的表达和 NK 外泌体对儿童 B 急性淋巴细胞白血病细胞的裂解潜能。我们确定了一小部分 miRNA,包括 miR-16-5p、miR-342-3p、miR-24-3p、miR-92a-3p 和 let-7b-5p,它们在 NK 外泌体中高度表达。此外,我们提供的证据表明,NK 外泌体能够有效地增加胰腺癌细胞中 let-7b-5p 的表达,并通过靶向细胞周期调节剂 CDK6 诱导细胞增殖抑制。NK 细胞通过外泌体传递 let-7b-5p 可能代表 NK 细胞抵抗肿瘤生长的一种新机制。然而,与胰腺癌细胞共培养后,NK 外泌体的细胞毒性和 miRNA 含量均降低。NK 外泌体 miRNA 货物的改变及其细胞毒性活性的降低,可能代表癌症逃避免疫反应的另一种策略。我们的研究为 NK 外泌体发挥抗肿瘤活性的分子机制提供了新信息,并为将癌症治疗与 NK 外泌体相结合提供了新线索。