Suppr超能文献

基于纳米孔的宏基因组测序对蜱传病毒检测的影响。

Impact of nanopore-based metagenome sequencing on tick-borne virus detection.

作者信息

Ergunay Koray, Dincer Ender, Justi Silvia A, Bourke Brian P, Nelson Suppaluck P, Liao Hsiao-Mei, Timurkan Mehmet Ozkan, Oguz Bekir, Sahindokuyucu Ismail, Gokcecik Omer Faruk, Reinbold-Wasson Drew D, Jiang Le, Achee Nicole L, Grieco John P, Linton Yvonne-Marie

机构信息

Walter Reed Biosystematics Unit (WRBU), Smithsonian Institution, Museum Support Center, Suitland, MD, United States.

One Health Branch, Walter Reed Army Institute of Research (WRAIR), Silver Spring, MD, United States.

出版信息

Front Microbiol. 2023 May 30;14:1177651. doi: 10.3389/fmicb.2023.1177651. eCollection 2023.

Abstract

INTRODUCTION

We evaluated metagenomic nanopore sequencing (NS) in field-collected ticks and compared findings from amplification-based assays.

METHODS

Forty tick pools collected in Anatolia, Turkey and screened by broad-range or nested polymerase chain reaction (PCR) for Crimean-Congo Hemorrhagic Fever Virus (CCHFV) and Jingmen tick virus (JMTV) were subjected to NS using a standard, cDNA-based metagenome approach.

RESULTS

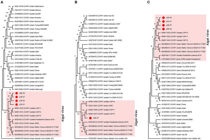
Eleven viruses from seven genera/species were identified. Miviruses Bole tick virus 3 and Xinjiang mivirus 1 were detected in 82.5 and 2.5% of the pools, respectively. Tick phleboviruses were present in 60% of the pools, with four distinct viral variants. JMTV was identified in 60% of the pools, where only 22.5% were PCR-positive. CCHFV sequences characterized as Aigai virus were detected in 50%, where only 15% were detected by PCR. NS produced a statistically significant increase in detection of these viruses. No correlation of total virus, specific virus, or targeted segment read counts was observed between PCR-positive and PCR-negative samples. NS further enabled the initial description of Quaranjavirus sequences in ticks, where human and avian pathogenicity of particular isolates had been previously documented.

DISCUSSION

NS was observed to surpass broad-range and nested amplification in detection and to generate sufficient genome-wide data for investigating virus diversity. It can be employed for monitoring pathogens in tick vectors or human/animal clinical samples in hot-spot regions for examining zoonotic spillover.

摘要

引言

我们评估了宏基因组纳米孔测序(NS)在野外采集的蜱虫中的应用,并比较了基于扩增检测的结果。

方法

在土耳其安纳托利亚采集了40个蜱虫样本池,通过广谱或巢式聚合酶链反应(PCR)筛查克里米亚-刚果出血热病毒(CCHFV)和荆门蜱病毒(JMTV),然后使用基于标准cDNA的宏基因组方法对这些样本池进行NS检测。

结果

鉴定出了来自7个属/种的11种病毒。在82.5%的样本池中检测到了博勒蜱病毒3型米病毒和新疆米病毒1型,分别占2.5%。60%的样本池中存在蜱传静脉病毒,有4种不同的病毒变体。在60%的样本池中鉴定出了JMTV,其中只有22.5%的样本PCR检测呈阳性。在50%的样本池中检测到了特征为艾盖病毒的CCHFV序列,其中只有15%的样本通过PCR检测到。NS在这些病毒的检测中产生了统计学上的显著增加。在PCR阳性和PCR阴性样本之间,未观察到总病毒、特定病毒或目标片段读数的相关性。NS还使得能够对蜱虫中的夸兰贾病毒序列进行初步描述,此前已有特定分离株对人类和禽类致病性的记录。

讨论

观察到NS在检测方面优于广谱和巢式扩增,并能生成足够的全基因组数据来研究病毒多样性。它可用于监测蜱虫载体中的病原体或热点地区的人类/动物临床样本,以检查人畜共患病的溢出情况。

https://cdn.ncbi.nlm.nih.gov/pmc/blobs/9edd/10267750/5a45178ba3a5/fmicb-14-1177651-g0001.jpg

文献AI研究员

20分钟写一篇综述,助力文献阅读效率提升50倍。

立即体验

用中文搜PubMed

大模型驱动的PubMed中文搜索引擎

马上搜索

文档翻译

学术文献翻译模型,支持多种主流文档格式。

立即体验