Key Laboratory of Agricultural Animal Genetics, Breeding and Reproduction of Ministry of Education, Huazhong Agricultural University, Wuhan, 430070, People's Republic of China.
Department of Preventive Veterinary Medicine, College of Animal Science and Veterinary Medicine, Huazhong Agricultural University, Wuhan, 430070, People's Republic of China.
Microbiome. 2023 Jun 21;11(1):137. doi: 10.1186/s40168-023-01569-z.
Intestinal inflammation has become a threatening concern in chicken production worldwide and is closely associated with Th17/Treg cell imbalance. Several studies described that gut microbiota is significantly implicated in chicken growth by modulating intestinal immune homeostasis and immune cell differentiation. Whether reshaping gut microbiota by fecal microbiota transplantation (FMT) could improve chicken growth by balancing Th17/Treg cells is an interesting question.
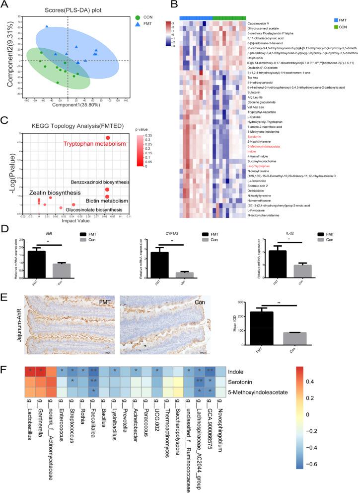
Here, the chickens with significantly different body weight from three different breeds (Turpan cockfighting × White Leghorn chickens, white feather chickens, and yellow feather chickens) were used to compare Th17 and Treg cells. qPCR and IHC staining results indicated that Th17 cell-associated transcriptional factors Stat3 and rorγt and cytokines IL-6, IL-17A, and IL-21 were significantly (P < 0.05) higher in the jejunum of low body weight chickens, while Treg cell-associated transcriptional factor foxp3 and cytokines TGF-β and IL-10 were significantly (P < 0.05) lower in the jejunum of low body weight chickens, indicating imbalanced Th17/Treg cells were closely related to chicken growth performance. Transferring fecal microbiota from the healthy donor with better growth performance and abundant Lactobacillus in feces to 1-day-old chicks markedly increased growth performance (P < 0.001), significantly decreased Th17 cell-associated transcriptional factors and cytokines, and increased Treg cell-associated transcriptional factors and cytokines in the jejunum (P < 0.05). Furthermore, FMT increased the abundance of Lactobacillus (FMT vs Con; 84.98% vs 66.94%). Besides, the metabolites of tryptophan including serotonin, indole, and 5-methoxyindoleacetate were increased as well, which activated their receptor aryl-hydrocarbon-receptor (AhR) and expressed more CYP1A2 and IL-22 to maintain Th17/Treg cell balance and immune homeostasis.
These findings suggested that imbalanced Th17/Treg cells decreased chicken growth performance, while FMT-reshaped gut microbiota, i.e., higher Lactobacilli, increased chicken growth performance by balancing Th17/Treg cells. Video Abstract.
肠道炎症已成为全球范围内鸡生产中的一个威胁性问题,与 Th17/Treg 细胞失衡密切相关。有几项研究表明,肠道微生物群通过调节肠道免疫稳态和免疫细胞分化,对鸡的生长有重要影响。通过粪便微生物群移植(FMT)重塑肠道微生物群是否可以通过平衡 Th17/Treg 细胞来改善鸡的生长是一个有趣的问题。
本研究使用来自三个不同品种(吐鲁番斗鸡×白来航鸡、白羽鸡和黄羽鸡)的体重差异显著的鸡来比较 Th17 和 Treg 细胞。qPCR 和 IHC 染色结果表明,低体重鸡的空肠中 Th17 细胞相关转录因子 Stat3 和 rorγt 以及细胞因子 IL-6、IL-17A 和 IL-21 显著升高(P<0.05),而 Treg 细胞相关转录因子 foxp3 以及细胞因子 TGF-β 和 IL-10 显著降低(P<0.05),这表明不平衡的 Th17/Treg 细胞与鸡的生长性能密切相关。将来自生长性能更好且粪便中富含乳酸菌的健康供体的粪便微生物群转移至 1 日龄雏鸡,显著提高了生长性能(P<0.001),显著降低了空肠中 Th17 细胞相关转录因子和细胞因子的水平,并增加了 Treg 细胞相关转录因子和细胞因子的水平(P<0.05)。此外,FMT 增加了乳酸菌的丰度(FMT 与 Con 相比;84.98% 比 66.94%)。此外,色氨酸的代谢物包括血清素、吲哚和 5-甲氧基吲哚乙酸也增加了,它们激活了其受体芳香烃受体(AhR),并表达了更多的 CYP1A2 和 IL-22,以维持 Th17/Treg 细胞平衡和免疫稳态。
这些发现表明,不平衡的 Th17/Treg 细胞降低了鸡的生长性能,而 FMT 重塑的肠道微生物群,即更高的乳酸菌,通过平衡 Th17/Treg 细胞来提高鸡的生长性能。