• 文献检索
  • 文档翻译
  • 深度研究
  • 学术资讯
  • Suppr Zotero 插件Zotero 插件
  • 邀请有礼
  • 套餐&价格
  • 历史记录
应用&插件
Suppr Zotero 插件Zotero 插件浏览器插件Mac 客户端Windows 客户端微信小程序
定价
高级版会员购买积分包购买API积分包
服务
文献检索文档翻译深度研究API 文档MCP 服务
关于我们
关于 Suppr公司介绍联系我们用户协议隐私条款
关注我们

Suppr 超能文献

核心技术专利:CN118964589B侵权必究
粤ICP备2023148730 号-1Suppr @ 2026

文献检索

告别复杂PubMed语法,用中文像聊天一样搜索,搜遍4000万医学文献。AI智能推荐,让科研检索更轻松。

立即免费搜索

文件翻译

保留排版,准确专业,支持PDF/Word/PPT等文件格式,支持 12+语言互译。

免费翻译文档

深度研究

AI帮你快速写综述,25分钟生成高质量综述,智能提取关键信息,辅助科研写作。

立即免费体验

结直肠癌小鼠的心脏功能受肠道微生物群远程控制:调节血清代谢物和心肌细胞因子。

Cardiac function of colorectal cancer mice is remotely controlled by gut microbiota: regulating serum metabolites and myocardial cytokines.

作者信息

Gao Zhan-Kui, Fan Chao-Yuan, Zhang Bo-Wen, Geng Jia-Xin, Han Xing, Xu Dan-Qi, Arshad Muhammad, Sun Hao-Xuan, Li Jiong-Yi, Jin Xiangyuan, Mu Xiao-Qin

机构信息

Genomics Research Center (Key Laboratory of Gut Microbiota and Pharmacogenomics of Heilongjiang Province), College of Pharmacy, Harbin Medical University, Harbin, 150081, China.

National Key Laboratory of Frigid Zone Cardiovascular Diseases, Harbin Medical University, Harbin, 150081, China.

出版信息

Anim Microbiome. 2025 May 30;7(1):53. doi: 10.1186/s42523-025-00405-z.

DOI:10.1186/s42523-025-00405-z
PMID:40448218
原文链接:https://pmc.ncbi.nlm.nih.gov/articles/PMC12123981/
Abstract

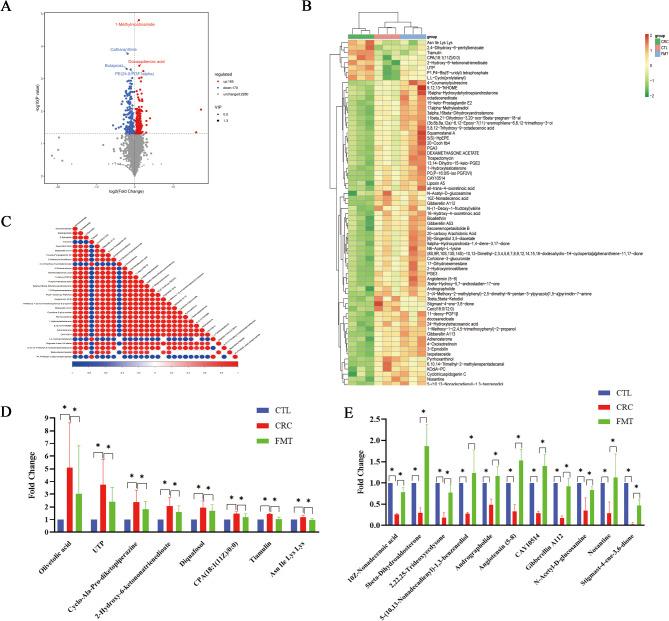
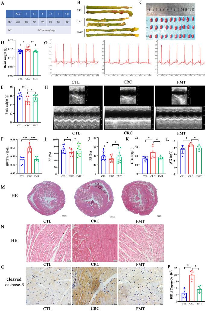
Several studies have indicated that the dysregulation of microbial metabolites and the inflammatory environment resulting from microbial dysbiosis may contribute to the occurrence and progression of cardiovascular diseases. Therefore, restoring the disordered gut microbiota in patients with colorectal cancer by fecal microbiota transplantation (FMT) has the potential to reduce the incidence of cardiac disease. In this study, we identified cardiac dysfunction in azomethane and dextran sodium sulfate-induced colorectal cancer mice. Intestinal microbes from healthy mice were transferred to colorectal cancer mice, which vastly reversed the disorder of the gut microbiota and effectively alleviated cardiac dysfunction. Moreover, FMT regulated the expression of serum metabolites such as uridine triphosphate (UTP), tiamulin, andrographolide, and N-Acetyl-D-glucosamine, as well as cytokines like TGF-β, IRF5, and β-MHC in the heart. These findings uncover that the disturbed gut microbiota causes cardiac dysfunction in colorectal cancer mice by modulating the expression of serum metabolites and cytokines, which could be alleviated by treatment with FMT.

摘要

多项研究表明,微生物代谢产物的失调以及微生物群落失衡所导致的炎症环境可能促使心血管疾病的发生与发展。因此,通过粪便微生物群移植(FMT)恢复结直肠癌患者紊乱的肠道微生物群,有可能降低心脏病的发病率。在本研究中,我们在接受偶氮甲烷和葡聚糖硫酸钠诱导的结直肠癌小鼠中发现了心脏功能障碍。将健康小鼠的肠道微生物转移至结直肠癌小鼠体内,这极大地逆转了肠道微生物群的紊乱,并有效缓解了心脏功能障碍。此外,FMT调节了心脏中血清代谢产物如三磷酸尿苷(UTP)、泰妙菌素、穿心莲内酯和N-乙酰-D-葡萄糖胺的表达,以及细胞因子如转化生长因子-β(TGF-β)、干扰素调节因子5(IRF5)和β-肌球蛋白重链(β-MHC)的表达。这些发现揭示,肠道微生物群紊乱通过调节血清代谢产物和细胞因子的表达导致结直肠癌小鼠出现心脏功能障碍,而FMT治疗可缓解这种情况。

https://cdn.ncbi.nlm.nih.gov/pmc/blobs/f5e3/12123981/ce5bccf353c9/42523_2025_405_Fig2_HTML.jpg
https://cdn.ncbi.nlm.nih.gov/pmc/blobs/f5e3/12123981/0673a54fe21f/42523_2025_405_Fig4_HTML.jpg
https://cdn.ncbi.nlm.nih.gov/pmc/blobs/f5e3/12123981/717fe24999dc/42523_2025_405_Fig3_HTML.jpg
https://cdn.ncbi.nlm.nih.gov/pmc/blobs/f5e3/12123981/20ee94e6650c/42523_2025_405_Fig1_HTML.jpg
https://cdn.ncbi.nlm.nih.gov/pmc/blobs/f5e3/12123981/ce5bccf353c9/42523_2025_405_Fig2_HTML.jpg
https://cdn.ncbi.nlm.nih.gov/pmc/blobs/f5e3/12123981/0673a54fe21f/42523_2025_405_Fig4_HTML.jpg
https://cdn.ncbi.nlm.nih.gov/pmc/blobs/f5e3/12123981/717fe24999dc/42523_2025_405_Fig3_HTML.jpg
https://cdn.ncbi.nlm.nih.gov/pmc/blobs/f5e3/12123981/20ee94e6650c/42523_2025_405_Fig1_HTML.jpg
https://cdn.ncbi.nlm.nih.gov/pmc/blobs/f5e3/12123981/ce5bccf353c9/42523_2025_405_Fig2_HTML.jpg

相似文献

1
Cardiac function of colorectal cancer mice is remotely controlled by gut microbiota: regulating serum metabolites and myocardial cytokines.结直肠癌小鼠的心脏功能受肠道微生物群远程控制:调节血清代谢物和心肌细胞因子。
Anim Microbiome. 2025 May 30;7(1):53. doi: 10.1186/s42523-025-00405-z.
2
Fecal microbiota transplantation inhibits colorectal cancer progression: Reversing intestinal microbial dysbiosis to enhance anti-cancer immune responses.粪便微生物群移植可抑制结直肠癌进展:逆转肠道微生物失调以增强抗癌免疫反应。
Front Microbiol. 2023 Apr 18;14:1126808. doi: 10.3389/fmicb.2023.1126808. eCollection 2023.
3
Gut microbial and metabolomics profiles reveal the potential mechanism of fecal microbiota transplantation in modulating the progression of colitis-associated colorectal cancer in mice.肠道微生物和代谢组学特征揭示粪便微生物群移植调节结肠炎相关结直肠癌小鼠进展的潜在机制。
J Transl Med. 2024 Nov 15;22(1):1028. doi: 10.1186/s12967-024-05786-4.
4
Ulva lactuca polysaccharides combined with fecal microbiota transplantation ameliorated dextran sodium sulfate-induced colitis in C57BL/6J mice.绿球藻多糖联合粪菌移植改善 C57BL/6J 小鼠葡聚糖硫酸钠诱导的结肠炎。
J Sci Food Agric. 2025 Jan 15;105(1):422-432. doi: 10.1002/jsfa.13839. Epub 2024 Aug 30.
5
Fecal Microbiota Transplantation in Mice Exerts a Protective Effect Against Doxorubicin-Induced Cardiac Toxicity by Regulating Nrf2-Mediated Cardiac Mitochondrial Fission and Fusion.粪便微生物移植通过调节 Nrf2 介导的心脏线粒体分裂和融合对阿霉素诱导的心脏毒性发挥保护作用。
Antioxid Redox Signal. 2024 Jul;41(1-3):1-23. doi: 10.1089/ars.2023.0355. Epub 2023 Oct 31.
6
Fecal microbiota transplantation from sodium alginate-dosed mice and normal mice mitigates intestinal barrier injury and gut dysbiosis induced by antibiotics and cyclophosphamide.藻酸钠处理的小鼠和正常小鼠的粪便微生物群移植可减轻抗生素和环磷酰胺引起的肠道屏障损伤和肠道菌群失调。
Food Funct. 2023 Jun 19;14(12):5690-5701. doi: 10.1039/d3fo01193c.
7
Gut dysbiosis contributes to the development of Budd-Chiari syndrome through immune imbalance.肠道菌群失调通过免疫失衡促进布加综合征的发生。
mSystems. 2024 Sep 17;9(9):e0079424. doi: 10.1128/msystems.00794-24. Epub 2024 Aug 21.
8
Curcumin suppresses colorectal tumorigenesis through restoring the gut microbiota and metabolites.姜黄素通过恢复肠道微生物群和代谢物来抑制结直肠肿瘤发生。
BMC Cancer. 2024 Sep 12;24(1):1141. doi: 10.1186/s12885-024-12898-z.
9
Effects of 'Healthy' Fecal Microbiota Transplantation against the Deterioration of Depression in Fawn-Hooded Rats.健康粪便微生物群移植对幼年期 Hooded 大鼠抑郁恶化的影响。
mSystems. 2022 Jun 28;7(3):e0021822. doi: 10.1128/msystems.00218-22. Epub 2022 Apr 28.
10
Integrated Analysis of Gut Microbiome and Liver Metabolome to Evaluate the Effects of Fecal Microbiota Transplantation on Lipopolysaccharide/D-galactosamine-Induced Acute Liver Injury in Mice.基于肠道微生物组和肝脏代谢组学的综合分析评估粪菌移植对脂多糖/半乳糖胺诱导的小鼠急性肝损伤的影响。
Nutrients. 2023 Feb 24;15(5):1149. doi: 10.3390/nu15051149.

本文引用的文献

1
Berk Alleviated Atherosclerosis Symptoms via Nuclear Factor-Kappa B-Mediated Inflammatory Response in ApoE Mice.伯克通过核因子-κB介导的炎症反应减轻载脂蛋白E基因敲除小鼠的动脉粥样硬化症状。
Nutrients. 2024 Dec 31;17(1):160. doi: 10.3390/nu17010160.
2
Gut microbiota and risk of endocarditis: a bidirectional Mendelian randomization study.肠道微生物群与心内膜炎风险:一项双向孟德尔随机化研究。
Front Microbiol. 2024 Jan 17;15:1320095. doi: 10.3389/fmicb.2024.1320095. eCollection 2024.
3
A Retrospective Clinical Study on Cardiovascular Complications from Colorectal Cancer.
回顾性研究结直肠癌心血管并发症。
Heart Surg Forum. 2023 Dec 26;26(6):E780-E790. doi: 10.59958/hsf.6733.
4
GlcNac produced by the gut microbiome enhances host influenza resistance by modulating NK cells.肠道微生物组产生的 GlcNac 通过调节 NK 细胞增强宿主对流感的抵抗力。
Gut Microbes. 2023 Dec;15(2):2271620. doi: 10.1080/19490976.2023.2271620. Epub 2023 Nov 12.
5
Fecal microbiota transplantation improves chicken growth performance by balancing jejunal Th17/Treg cells.粪便微生物群移植通过平衡空肠 Th17/Treg 细胞来改善鸡的生长性能。
Microbiome. 2023 Jun 21;11(1):137. doi: 10.1186/s40168-023-01569-z.
6
and Improve the IFN Type I-Mediated Antiviral Response in Rotavirus-Infected Cells.并增强轮状病毒感染细胞中I型干扰素介导的抗病毒反应。
Microorganisms. 2023 May 8;11(5):1237. doi: 10.3390/microorganisms11051237.
7
Inhibition of MAOB Ameliorated High-Fat-Diet-Induced Atherosclerosis by Inhibiting Endothelial Dysfunction and Modulating Gut Microbiota.MAOB 抑制作用通过抑制血管内皮功能障碍和调节肠道微生物群改善高脂饮食诱导的动脉粥样硬化。
Nutrients. 2023 May 30;15(11):2542. doi: 10.3390/nu15112542.
8
Fecal microbiota transplantation inhibits colorectal cancer progression: Reversing intestinal microbial dysbiosis to enhance anti-cancer immune responses.粪便微生物群移植可抑制结直肠癌进展:逆转肠道微生物失调以增强抗癌免疫反应。
Front Microbiol. 2023 Apr 18;14:1126808. doi: 10.3389/fmicb.2023.1126808. eCollection 2023.
9
JY02 Ameliorates Sarcopenia by Anti-Atrophic Effects in a Dexamethasone-Induced Cellular and Murine Model.JY02 通过抗萎缩作用改善地塞米松诱导的细胞和小鼠模型中的肌肉减少症。
J Microbiol Biotechnol. 2023 Jul 28;33(7):915-925. doi: 10.4014/jmb.2303.03001. Epub 2023 Mar 27.
10
Relationship between disorders of the intestinal microbiota and heart failure in infants with congenital heart disease.肠道微生物群紊乱与先天性心脏病婴儿心力衰竭的关系。
Front Cell Infect Microbiol. 2023 Mar 10;13:1152349. doi: 10.3389/fcimb.2023.1152349. eCollection 2023.