• 文献检索
  • 文档翻译
  • 深度研究
  • 学术资讯
  • Suppr Zotero 插件Zotero 插件
  • 邀请有礼
  • 套餐&价格
  • 历史记录
应用&插件
Suppr Zotero 插件Zotero 插件浏览器插件Mac 客户端Windows 客户端微信小程序
定价
高级版会员购买积分包购买API积分包
服务
文献检索文档翻译深度研究API 文档MCP 服务
关于我们
关于 Suppr公司介绍联系我们用户协议隐私条款
关注我们

Suppr 超能文献

核心技术专利:CN118964589B侵权必究
粤ICP备2023148730 号-1Suppr @ 2026

文献检索

告别复杂PubMed语法,用中文像聊天一样搜索,搜遍4000万医学文献。AI智能推荐,让科研检索更轻松。

立即免费搜索

文件翻译

保留排版,准确专业,支持PDF/Word/PPT等文件格式,支持 12+语言互译。

免费翻译文档

深度研究

AI帮你快速写综述,25分钟生成高质量综述,智能提取关键信息,辅助科研写作。

立即免费体验

用于组织工程化II型胶原蛋白关节软骨生产的微量营养素优化。

Micronutrient optimization for tissue engineered articular cartilage production of type II collagen.

作者信息

Cruz Maria A, Gonzalez Yamilet, Vélez Toro Javier A, Karimzadeh Makan, Rubbo Anthony, Morris Lauren, Medam Ramapaada, Splawn Taylor, Archer Marilyn, Fernandes Russell J, Dennis James E, Kean Thomas J

机构信息

Biionix Cluster, Internal Medicine, University of Central Florida College of Medicine, Orlando, FL, United States.

Baylor College of Medicine, Houston, TX, United States.

出版信息

Front Bioeng Biotechnol. 2023 Jun 6;11:1179332. doi: 10.3389/fbioe.2023.1179332. eCollection 2023.

DOI:10.3389/fbioe.2023.1179332
PMID:37346792
原文链接:https://pmc.ncbi.nlm.nih.gov/articles/PMC10280293/
Abstract

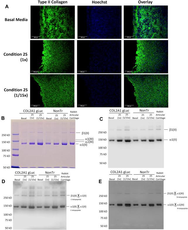
Tissue Engineering of cartilage has been hampered by the inability of engineered tissue to express native levels of type II collagen . Inadequate levels of type II collagen are, in part, due to a failure to recapitulate the physiological environment in culture. In this study, we engineered primary rabbit chondrocytes to express a secreted reporter, Luciferase, driven by the type II collagen promoter, and applied a Design of Experiments approach to assess chondrogenic differentiation in micronutrient-supplemented medium. Using a Response Surface Model, 240 combinations of micronutrients absent in standard chondrogenic differentiation medium, were screened and assessed for type II collagen promoter-driven luciferase expression. While the target of this study was to establish a combination of all micronutrients, alpha-linolenic acid, copper, cobalt, chromium, manganese, molybdenum, vitamins A, E, D and B7 were all found to have a significant effect on type II collagen promoter activity. Five conditions containing all micronutrients predicted to produce the greatest luciferase expression were selected for further study. Validation of these conditions in 3D aggregates identified an optimal condition for type II collagen promoter activity. Engineered cartilage grown in this condition, showed a 170% increase in type II collagen expression (Day 22 Luminescence) and in Young's tensile modulus compared to engineered cartilage in basal media alone.Collagen cross-linking analysis confirmed formation of type II-type II collagen and type II-type IX collagen cross-linked heteropolymeric fibrils, characteristic of mature native cartilage. Combining a Design of Experiments approach and secreted reporter cells in 3D aggregate culture enabled a high-throughput platform that can be used to identify more optimal physiological culture parameters for chondrogenesis.

摘要

软骨组织工程一直受到工程化组织无法表达天然水平II型胶原蛋白的阻碍。II型胶原蛋白水平不足部分是由于未能在培养中重现生理环境。在本研究中,我们对原代兔软骨细胞进行工程改造,使其表达由II型胶原蛋白启动子驱动的分泌型报告基因荧光素酶,并应用实验设计方法评估在添加微量营养素的培养基中的软骨形成分化。使用响应面模型,筛选并评估了标准软骨形成分化培养基中不存在的240种微量营养素组合对II型胶原蛋白启动子驱动的荧光素酶表达的影响。虽然本研究的目标是确定所有微量营养素的组合,但发现α-亚麻酸、铜、钴、铬、锰、钼、维生素A、E、D和B7均对II型胶原蛋白启动子活性有显著影响。选择了预测能产生最大荧光素酶表达的包含所有微量营养素的五个条件进行进一步研究。在三维聚集体中对这些条件进行验证,确定了II型胶原蛋白启动子活性的最佳条件。与仅在基础培养基中培养的工程化软骨相比,在该条件下生长的工程化软骨在II型胶原蛋白表达(第22天发光)和杨氏拉伸模量方面增加了170%。胶原蛋白交联分析证实形成了II-II型胶原蛋白和II-IX型胶原蛋白交联的杂聚纤维,这是成熟天然软骨的特征。在三维聚集体培养中结合实验设计方法和分泌型报告细胞,形成了一个高通量平台,可用于识别软骨形成的更优生理培养参数。

https://cdn.ncbi.nlm.nih.gov/pmc/blobs/4493/10280293/4fb0fa95e955/fbioe-11-1179332-g008.jpg
https://cdn.ncbi.nlm.nih.gov/pmc/blobs/4493/10280293/febd9dd7eed4/fbioe-11-1179332-g001.jpg
https://cdn.ncbi.nlm.nih.gov/pmc/blobs/4493/10280293/0a1a00d70aa0/fbioe-11-1179332-g002.jpg
https://cdn.ncbi.nlm.nih.gov/pmc/blobs/4493/10280293/c09a15326c52/fbioe-11-1179332-g003.jpg
https://cdn.ncbi.nlm.nih.gov/pmc/blobs/4493/10280293/ff8a925bdf06/fbioe-11-1179332-g004.jpg
https://cdn.ncbi.nlm.nih.gov/pmc/blobs/4493/10280293/0f0779a312d6/fbioe-11-1179332-g005.jpg
https://cdn.ncbi.nlm.nih.gov/pmc/blobs/4493/10280293/4336671b3db5/fbioe-11-1179332-g006.jpg
https://cdn.ncbi.nlm.nih.gov/pmc/blobs/4493/10280293/4b383c3917a0/fbioe-11-1179332-g007.jpg
https://cdn.ncbi.nlm.nih.gov/pmc/blobs/4493/10280293/4fb0fa95e955/fbioe-11-1179332-g008.jpg
https://cdn.ncbi.nlm.nih.gov/pmc/blobs/4493/10280293/febd9dd7eed4/fbioe-11-1179332-g001.jpg
https://cdn.ncbi.nlm.nih.gov/pmc/blobs/4493/10280293/0a1a00d70aa0/fbioe-11-1179332-g002.jpg
https://cdn.ncbi.nlm.nih.gov/pmc/blobs/4493/10280293/c09a15326c52/fbioe-11-1179332-g003.jpg
https://cdn.ncbi.nlm.nih.gov/pmc/blobs/4493/10280293/ff8a925bdf06/fbioe-11-1179332-g004.jpg
https://cdn.ncbi.nlm.nih.gov/pmc/blobs/4493/10280293/0f0779a312d6/fbioe-11-1179332-g005.jpg
https://cdn.ncbi.nlm.nih.gov/pmc/blobs/4493/10280293/4336671b3db5/fbioe-11-1179332-g006.jpg
https://cdn.ncbi.nlm.nih.gov/pmc/blobs/4493/10280293/4b383c3917a0/fbioe-11-1179332-g007.jpg
https://cdn.ncbi.nlm.nih.gov/pmc/blobs/4493/10280293/4fb0fa95e955/fbioe-11-1179332-g008.jpg

相似文献

1
Micronutrient optimization for tissue engineered articular cartilage production of type II collagen.用于组织工程化II型胶原蛋白关节软骨生产的微量营养素优化。
Front Bioeng Biotechnol. 2023 Jun 6;11:1179332. doi: 10.3389/fbioe.2023.1179332. eCollection 2023.
2
High-Throughput, Temporal and Dose Dependent, Effect of Vitamins and Minerals on Chondrogenesis.维生素和矿物质对软骨形成的高通量、时间和剂量依赖性影响
Front Cell Dev Biol. 2020 Feb 25;8:92. doi: 10.3389/fcell.2020.00092. eCollection 2020.
3
Biomaterial composition and stiffness as decisive properties of 3D bioprinted constructs for type II collagen stimulation.生物材料成分和刚度作为 2 型胶原蛋白刺激的 3D 生物打印构建体的决定性特性。
Acta Biomater. 2022 Oct 15;152:221-234. doi: 10.1016/j.actbio.2022.08.058. Epub 2022 Aug 29.
4
Disparate response of articular- and auricular-derived chondrocytes to oxygen tension.关节和耳源软骨细胞对氧张力的不同反应。
Connect Tissue Res. 2016 Jul;57(4):319-33. doi: 10.1080/03008207.2016.1182996. Epub 2016 Apr 29.
5
The effects of glycosaminoglycan content on the compressive modulus of cartilage engineered in type II collagen scaffolds.糖胺聚糖含量对Ⅱ型胶原蛋白支架构建的软骨压缩模量的影响。
Osteoarthritis Cartilage. 2008 Oct;16(10):1237-44. doi: 10.1016/j.joca.2008.02.014. Epub 2008 Apr 11.
6
Physioxia Stimulates Extracellular Matrix Deposition and Increases Mechanical Properties of Human Chondrocyte-Derived Tissue-Engineered Cartilage.低氧刺激可促进细胞外基质沉积并增强人软骨细胞源性组织工程软骨的力学性能。
Front Bioeng Biotechnol. 2020 Nov 13;8:590743. doi: 10.3389/fbioe.2020.590743. eCollection 2020.
7
Effect of chondrocyte passage number on histological aspects of tissue-engineered cartilage.软骨细胞传代次数对组织工程软骨组织学特征的影响
Biomed Mater Eng. 2007;17(5):269-76.
8
Hyaluronic acid facilitates chondrogenesis and matrix deposition of human adipose derived mesenchymal stem cells and human chondrocytes co-cultures.透明质酸促进人脂肪来源间充质干细胞与人类软骨细胞共培养体系中的软骨形成和基质沉积。
Acta Biomater. 2017 Apr 1;52:130-144. doi: 10.1016/j.actbio.2017.01.064. Epub 2017 Jan 25.
9
Scaffold-Free Engineering of Human Cartilage Implants.无支架工程化构建人软骨植入物。
Cartilage. 2021 Dec;13(1_suppl):1237S-1249S. doi: 10.1177/19476035211007923. Epub 2021 Apr 15.
10
Bone Morphogenetic Protein-9 Is a Potent Chondrogenic and Morphogenic Factor for Articular Cartilage Chondroprogenitors.骨形态发生蛋白 9 是关节软骨软骨祖细胞的一种强效软骨生成和形态发生因子。
Stem Cells Dev. 2020 Jul;29(14):882-894. doi: 10.1089/scd.2019.0209. Epub 2020 May 28.

引用本文的文献

1
Recent advancements in cartilage tissue engineering innovation and translation.软骨组织工程创新与转化的最新进展。
Nat Rev Rheumatol. 2024 Jun;20(6):323-346. doi: 10.1038/s41584-024-01118-4. Epub 2024 May 13.
2
Optimizing Bioink Composition for Human Chondrocyte Expression of Lubricin.优化生物墨水成分以实现人软骨细胞表达润滑素
Bioengineering (Basel). 2023 Aug 23;10(9):997. doi: 10.3390/bioengineering10090997.

本文引用的文献

1
Context-dependent transcriptional regulations of YAP/TAZ in stem cell and differentiation.YAP/TAZ 在干细胞和分化中的上下文相关转录调控。
Stem Cell Res Ther. 2022 Jan 10;13(1):10. doi: 10.1186/s13287-021-02686-y.
2
Physioxia Stimulates Extracellular Matrix Deposition and Increases Mechanical Properties of Human Chondrocyte-Derived Tissue-Engineered Cartilage.低氧刺激可促进细胞外基质沉积并增强人软骨细胞源性组织工程软骨的力学性能。
Front Bioeng Biotechnol. 2020 Nov 13;8:590743. doi: 10.3389/fbioe.2020.590743. eCollection 2020.
3
Mechanotransduction is a context-dependent activator of TGF-β signaling in mesenchymal stem cells.
力学转导是间充质干细胞中 TGF-β 信号的一种依赖于上下文的激活剂。
Biomaterials. 2020 Nov;259:120331. doi: 10.1016/j.biomaterials.2020.120331. Epub 2020 Aug 15.
4
High-Throughput, Temporal and Dose Dependent, Effect of Vitamins and Minerals on Chondrogenesis.维生素和矿物质对软骨形成的高通量、时间和剂量依赖性影响
Front Cell Dev Biol. 2020 Feb 25;8:92. doi: 10.3389/fcell.2020.00092. eCollection 2020.
5
Inhibitory effect of retinoic acid receptor agonists on in vitro chondrogenic differentiation.维甲酸受体激动剂对体外软骨形成分化的抑制作用
Anat Sci Int. 2020 Mar;95(2):202-208. doi: 10.1007/s12565-019-00512-3. Epub 2019 Nov 16.
6
Design of experiments to assess the effect of culture parameters on the osteogenic differentiation of human adipose stromal cells.实验设计评估培养参数对人脂肪基质细胞成骨分化的影响。
Stem Cell Res Ther. 2019 Aug 14;10(1):256. doi: 10.1186/s13287-019-1333-7.
7
A Systematic Review and Guide to Mechanical Testing for Articular Cartilage Tissue Engineering.关节软骨组织工程的机械测试系统评价与指南
Tissue Eng Part C Methods. 2019 Oct;25(10):593-608. doi: 10.1089/ten.TEC.2019.0116. Epub 2019 Sep 30.
8
Vitamin E ameliorates alterations to the articular cartilage of knee joints induced by monoiodoacetate and diabetes mellitus in rats.维生素E可改善单碘乙酸盐和糖尿病诱导的大鼠膝关节软骨病变。
Ultrastruct Pathol. 2019;43(2-3):126-134. doi: 10.1080/01913123.2019.1627446. Epub 2019 Jun 9.
9
Assessment of Vitamin D Supplementation on Articular Cartilage Morphology in a Young Healthy Sedentary Rat Model.评估维生素 D 补充剂对年轻健康久坐不动的大鼠模型关节软骨形态的影响。
Nutrients. 2019 Jun 3;11(6):1260. doi: 10.3390/nu11061260.
10
Ageing and Osteoarthritis.衰老与骨关节炎
Subcell Biochem. 2019;91:123-159. doi: 10.1007/978-981-13-3681-2_6.