Division of Nephrology, Department of Medicine, Icahn School of Medicine at Mount Sinai, New York, NY, USA.
Department of Critical Care Medicine, Shandong Provincial Hospital affiliated to Shandong First Medical University, Jinan, China.
Nat Commun. 2023 Jul 18;14(1):4297. doi: 10.1038/s41467-023-40086-3.
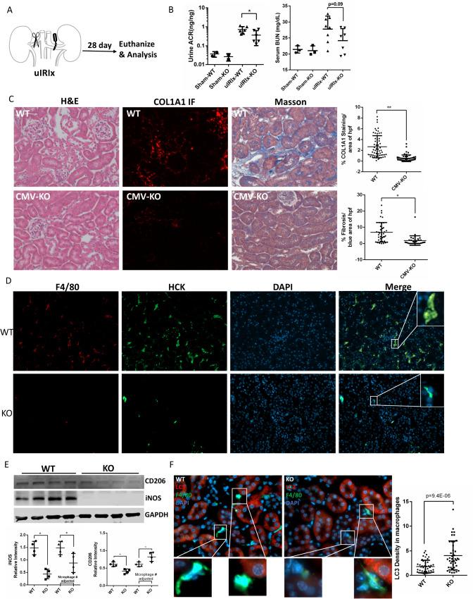
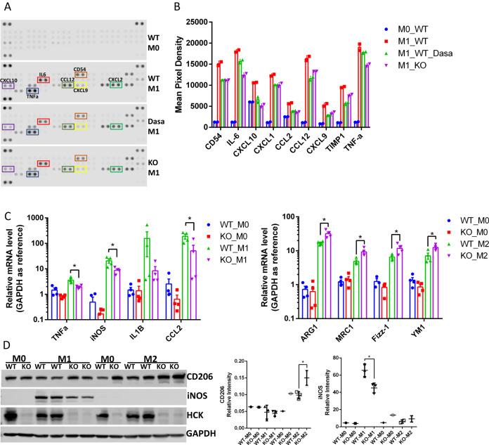
Renal inflammation and fibrosis are the common pathways leading to progressive chronic kidney disease (CKD). We previously identified hematopoietic cell kinase (HCK) as upregulated in human chronic allograft injury promoting kidney fibrosis; however, the cellular source and molecular mechanisms are unclear. Here, using immunostaining and single cell sequencing data, we show that HCK expression is highly enriched in pro-inflammatory macrophages in diseased kidneys. HCK-knockout (KO) or HCK-inhibitor decreases macrophage M1-like pro-inflammatory polarization, proliferation, and migration in RAW264.7 cells and bone marrow-derived macrophages (BMDM). We identify an interaction between HCK and ATG2A and CBL, two autophagy-related proteins, inhibiting autophagy flux in macrophages. In vivo, both global or myeloid cell specific HCK-KO attenuates renal inflammation and fibrosis with reduces macrophage numbers, pro-inflammatory polarization and migration into unilateral ureteral obstruction (UUO) kidneys and unilateral ischemia reperfusion injury (IRI) models. Finally, we developed a selective boron containing HCK inhibitor which can reduce macrophage pro-inflammatory activity, proliferation, and migration in vitro, and attenuate kidney fibrosis in the UUO mice. The current study elucidates mechanisms downstream of HCK regulating macrophage activation and polarization via autophagy in CKD and identifies that selective HCK inhibitors could be potentially developed as a new therapy for renal fibrosis.
肾脏炎症和纤维化是导致进行性慢性肾脏病(CKD)的共同途径。我们之前发现造血细胞激酶(HCK)在促进肾脏纤维化的人类慢性同种异体损伤中上调;然而,细胞来源和分子机制尚不清楚。在这里,我们使用免疫染色和单细胞测序数据表明,HCK 在病变肾脏中的促炎巨噬细胞中高度富集。HCK 敲除(KO)或 HCK 抑制剂可降低 RAW264.7 细胞和骨髓来源巨噬细胞(BMDM)中巨噬细胞 M1 样促炎极化、增殖和迁移。我们发现 HCK 与自噬相关蛋白 ATG2A 和 CBL 之间存在相互作用,抑制巨噬细胞中的自噬通量。在体内,全身性或髓样细胞特异性 HCK-KO 均可减轻单侧输尿管梗阻(UUO)肾脏和单侧缺血再灌注损伤(IRI)模型中的肾脏炎症和纤维化,减少巨噬细胞数量、促炎极化和迁移。最后,我们开发了一种选择性含硼 HCK 抑制剂,可减少体外巨噬细胞的促炎活性、增殖和迁移,并减轻 UUO 小鼠的肾脏纤维化。本研究阐明了 HCK 调节 CKD 中巨噬细胞激活和极化的下游机制,通过自噬,并确定选择性 HCK 抑制剂可能被开发为治疗肾脏纤维化的新疗法。