• 文献检索
  • 文档翻译
  • 深度研究
  • 学术资讯
  • Suppr Zotero 插件Zotero 插件
  • 邀请有礼
  • 套餐&价格
  • 历史记录
应用&插件
Suppr Zotero 插件Zotero 插件浏览器插件Mac 客户端Windows 客户端微信小程序
定价
高级版会员购买积分包购买API积分包
服务
文献检索文档翻译深度研究API 文档MCP 服务
关于我们
关于 Suppr公司介绍联系我们用户协议隐私条款
关注我们

Suppr 超能文献

核心技术专利:CN118964589B侵权必究
粤ICP备2023148730 号-1Suppr @ 2026

文献检索

告别复杂PubMed语法,用中文像聊天一样搜索,搜遍4000万医学文献。AI智能推荐,让科研检索更轻松。

立即免费搜索

文件翻译

保留排版,准确专业,支持PDF/Word/PPT等文件格式,支持 12+语言互译。

免费翻译文档

深度研究

AI帮你快速写综述,25分钟生成高质量综述,智能提取关键信息,辅助科研写作。

立即免费体验

精确的平面扭曲分子工程构建具有平衡吸收和量子产率的半导体聚合物用于高效光诊疗

Precise Planar-Twisted Molecular Engineering to Construct Semiconducting Polymers with Balanced Absorption and Quantum Yield for Efficient Phototheranostics.

作者信息

Su Xiang, Bao Zhirong, Xie Wei, Wang Deliang, Han Ting, Wang Dong, Tang Ben Zhong

机构信息

Center for AIE Research, Shenzhen Key Laboratory of Polymer Science and Technology, Guangdong Research Center for Interfacial Engineering of Functional Materials, College of Materials Science and Engineering, Shenzhen University, Shenzhen 518060, China.

School of Biomedical and Pharmaceutical Sciences, Guangdong University of Technology, Guangzhou 510006, China.

出版信息

Research (Wash D C). 2023 Jul 26;6:0194. doi: 10.34133/research.0194. eCollection 2023.

DOI:10.34133/research.0194
PMID:37503536
原文链接:https://pmc.ncbi.nlm.nih.gov/articles/PMC10370618/
Abstract

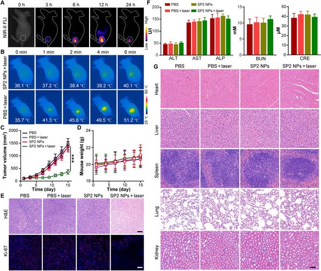
Semiconducting polymers (SPs) have shown great feasibility as candidates for near-infrared-II (NIR-II) fluorescence imaging-navigated photothermal therapy due to their strong light-harvesting ability and flexible tunability. However, the fluorescence signal of traditional SPs tends to quench in their aggregate states owing to the strong π-π stacking, which can lead to the radiative decay pathway shutting down. To address this issue, aggregation-induced emission effect has been used as a rational tactic to boost the aggregate-state fluorescence of NIR-II emitters. In this contribution, we developed a precise molecular engineering tactic based on the block copolymerizations that integrate planar and twisted segments into one conjugated polymer backbone, providing great flexibility in tuning the photophysical properties and photothermal conversion capacity of SPs. Two monomers featured with twisted and planar architectures, respectively, were tactfully incorporated via a ternary copolymerization approach to produce a series of new SPs. The optimal copolymer (SP2) synchronously shows desirable absorption ability and good NIR-II quantum yield on the premise of maintaining typical aggregation-induced emission characteristics, resulting in balanced NIR-II fluorescence brightness and photothermal property. Water-dispersible nanoparticles fabricated from the optimal SP2 show efficient photothermal therapeutic effects both in vitro and in vivo. The in vivo investigation reveals the distinguished NIR-II fluorescence imaging performance of SP2 nanoparticles and their photothermal ablation toward tumor with prominent tumor accumulation ability and excellent biocompatibility.

摘要

半导体聚合物(SPs)由于其强大的光捕获能力和灵活的可调性,作为近红外二区(NIR-II)荧光成像引导的光热治疗候选材料已显示出巨大的可行性。然而,由于强π-π堆积,传统SPs的荧光信号在聚集态时容易淬灭,这会导致辐射衰变途径关闭。为了解决这个问题,聚集诱导发光效应已被用作提高NIR-II发光体聚集态荧光的合理策略。在本研究中,我们基于嵌段共聚开发了一种精确的分子工程策略,将平面和扭曲链段整合到一个共轭聚合物主链中,为调节SPs的光物理性质和光热转换能力提供了很大的灵活性。通过三元共聚方法巧妙地引入了分别具有扭曲和平坦结构的两种单体,以制备一系列新型SPs。最佳共聚物(SP2)在保持典型的聚集诱导发光特性的前提下,同步显示出理想的吸收能力和良好的NIR-II量子产率,从而实现了NIR-II荧光亮度和光热性能的平衡。由最佳SP2制备的水分散性纳米颗粒在体外和体内均显示出高效的光热治疗效果。体内研究揭示了SP2纳米颗粒卓越的NIR-II荧光成像性能及其对肿瘤的光热消融作用,具有显著的肿瘤蓄积能力和优异的生物相容性。

https://cdn.ncbi.nlm.nih.gov/pmc/blobs/2ddc/10370618/d01bcef37f05/research.0194.fig.006.jpg
https://cdn.ncbi.nlm.nih.gov/pmc/blobs/2ddc/10370618/0efd32cb41e1/research.0194.fig.001.jpg
https://cdn.ncbi.nlm.nih.gov/pmc/blobs/2ddc/10370618/128c6a680591/research.0194.fig.002.jpg
https://cdn.ncbi.nlm.nih.gov/pmc/blobs/2ddc/10370618/31b6cb78dd19/research.0194.fig.003.jpg
https://cdn.ncbi.nlm.nih.gov/pmc/blobs/2ddc/10370618/33ae4acbc357/research.0194.fig.004.jpg
https://cdn.ncbi.nlm.nih.gov/pmc/blobs/2ddc/10370618/c61ebd924863/research.0194.fig.005.jpg
https://cdn.ncbi.nlm.nih.gov/pmc/blobs/2ddc/10370618/d01bcef37f05/research.0194.fig.006.jpg
https://cdn.ncbi.nlm.nih.gov/pmc/blobs/2ddc/10370618/0efd32cb41e1/research.0194.fig.001.jpg
https://cdn.ncbi.nlm.nih.gov/pmc/blobs/2ddc/10370618/128c6a680591/research.0194.fig.002.jpg
https://cdn.ncbi.nlm.nih.gov/pmc/blobs/2ddc/10370618/31b6cb78dd19/research.0194.fig.003.jpg
https://cdn.ncbi.nlm.nih.gov/pmc/blobs/2ddc/10370618/33ae4acbc357/research.0194.fig.004.jpg
https://cdn.ncbi.nlm.nih.gov/pmc/blobs/2ddc/10370618/c61ebd924863/research.0194.fig.005.jpg
https://cdn.ncbi.nlm.nih.gov/pmc/blobs/2ddc/10370618/d01bcef37f05/research.0194.fig.006.jpg

相似文献

1
Precise Planar-Twisted Molecular Engineering to Construct Semiconducting Polymers with Balanced Absorption and Quantum Yield for Efficient Phototheranostics.精确的平面扭曲分子工程构建具有平衡吸收和量子产率的半导体聚合物用于高效光诊疗
Research (Wash D C). 2023 Jul 26;6:0194. doi: 10.34133/research.0194. eCollection 2023.
2
Electron-acceptor density adjustments for preparation conjugated polymers with NIR-II absorption and brighter NIR-II fluorescence and 1064 nm active photothermal/gas therapy.用于制备具有近红外二区吸收和更亮近红外二区荧光以及 1064nm 主动光热/气体治疗的共轭聚合物的电子受体密度调节。
Biomaterials. 2022 Jan;280:121319. doi: 10.1016/j.biomaterials.2021.121319. Epub 2021 Dec 15.
3
As Aggregation-Induced Emission Meets with Noncovalent Conformational Locks: Subtly Regulating NIR-II Molecules for Multimodal Imaging-Navigated Synergistic Therapies.当聚集诱导发光与非共价构象锁相遇:巧妙调控近红外二区分子用于多模态成像引导的协同治疗。
Angew Chem Int Ed Engl. 2025 Jan 2;64(1):e202413219. doi: 10.1002/anie.202413219. Epub 2024 Nov 2.
4
Planar and Twisted Molecular Structure Leads to the High Brightness of Semiconducting Polymer Nanoparticles for NIR-IIa Fluorescence Imaging.平面和扭曲的分子结构导致半导体聚合物纳米粒子具有高光亮度,可用于近红外二区荧光成象。
J Am Chem Soc. 2020 Sep 2;142(35):15146-15156. doi: 10.1021/jacs.0c07193. Epub 2020 Aug 19.
5
Fabrication of conjugated polymers with aggregation-induced near-infrared-II emission for efficient phototheranostics.具有聚集诱导近红外-II 发射的共轭聚合物的制备及其在高效光热治疗中的应用。
J Mater Chem B. 2024 Aug 28;12(34):8383-8388. doi: 10.1039/d4tb01198h.
6
Incorporation of Robust NIR-II Fluorescence Brightness and Photothermal Performance in a Single Large π-Conjugated Molecule for Phototheranostics.在单个大 π 共轭分子中纳入稳健的近红外二区荧光亮度和光热性能用于光热治疗。
Adv Sci (Weinh). 2023 Jan;10(3):e2204695. doi: 10.1002/advs.202204695. Epub 2022 Dec 1.
7
Thiadiazoloquinoxaline-Based Semiconducting Polymer Nanoparticles for NIR-II Fluorescence Imaging-Guided Photothermal Therapy.用于近红外二区荧光成像引导光热治疗的噻二唑并喹喔啉基半导体聚合物纳米颗粒
Front Bioeng Biotechnol. 2021 Nov 3;9:780993. doi: 10.3389/fbioe.2021.780993. eCollection 2021.
8
Size Modulation of Conjugated Polymer Nanoparticles for Improved NIR-II Fluorescence Imaging and Photothermal Therapy.聚合物纳米粒子的尺寸调制以改善近红外二区荧光成像和光热治疗。
ACS Appl Mater Interfaces. 2024 Jan 31;16(4):4420-4429. doi: 10.1021/acsami.3c15953. Epub 2024 Jan 19.
9
Semiconducting Polymer Nanoparticles as Theranostic System for Near-Infrared-II Fluorescence Imaging and Photothermal Therapy under Safe Laser Fluence.半导体聚合物纳米粒子作为治疗诊断系统,用于安全激光强度下的近红外二区荧光成像和光热治疗。
ACS Nano. 2020 Feb 25;14(2):2509-2521. doi: 10.1021/acsnano.0c00043. Epub 2020 Feb 7.
10
Synchronously Manipulating Absorption and Extinction Coefficient of Semiconducting Polymers via Precise Dual-Acceptor Engineering for NIR-II Excited Photothermal Theranostics.通过精确的双受体工程同步调控半导体聚合物的吸收系数和消光系数用于近红外二区激发的光热诊疗
Angew Chem Int Ed Engl. 2023 May 8;62(20):e202301617. doi: 10.1002/anie.202301617. Epub 2023 Apr 12.

引用本文的文献

1
A Facile Approach to Producing Liposomal J-Aggregates of Indocyanine Green with Diagnostic and Therapeutic Potential.一种制备具有诊断和治疗潜力的吲哚菁绿脂质体J聚集体的简便方法。
Adv Ther (Weinh). 2024 Aug;7(8). doi: 10.1002/adtp.202400042. Epub 2024 Jul 12.
2
A thermoresponsive nanocomposite integrates NIR-II-absorbing small molecule with lonidamine for pyroptosis-promoted synergistic immunotherapy.一种温敏纳米复合材料将 NIR-II 吸收小分子与 lonidamine 集成在一起,用于促进细胞焦亡的协同免疫治疗。
J Nanobiotechnology. 2024 Apr 10;22(1):163. doi: 10.1186/s12951-024-02424-5.
3
Semiconducting polymer dots for multifunctional integrated nanomedicine carriers.

本文引用的文献

1
Furan Donor for NIR-II Molecular Fluorophores with Enhanced Bioimaging Performance.用于具有增强生物成像性能的近红外二区分子荧光团的呋喃供体
Research (Wash D C). 2023;6:0039. doi: 10.34133/research.0039. Epub 2023 Jan 13.
2
Synchronously Manipulating Absorption and Extinction Coefficient of Semiconducting Polymers via Precise Dual-Acceptor Engineering for NIR-II Excited Photothermal Theranostics.通过精确的双受体工程同步调控半导体聚合物的吸收系数和消光系数用于近红外二区激发的光热诊疗
Angew Chem Int Ed Engl. 2023 May 8;62(20):e202301617. doi: 10.1002/anie.202301617. Epub 2023 Apr 12.
3
Rational Design of NIR-II AIEgens with Ultrahigh Quantum Yields for Photo- and Chemiluminescence Imaging.
用于多功能集成纳米医学载体的半导体聚合物点
Mater Today Bio. 2024 Mar 24;26:101028. doi: 10.1016/j.mtbio.2024.101028. eCollection 2024 Jun.
4
Easy but Efficient: Facile Approach to Molecule with Theoretically Justified Donor-Acceptor Structure for Effective Photothermal Conversion and Intravenous Photothermal Therapy.简单而高效:具有理论合理的给体-受体结构的分子的简易制备方法,用于有效光热转换和静脉内光热治疗。
Adv Sci (Weinh). 2024 Jun;11(24):e2309068. doi: 10.1002/advs.202309068. Epub 2024 Mar 13.
5
A FRET-Based Ratiometric HS Sensor for Sensitive Optical Molecular Imaging in Second Near-Infrared Window.一种基于荧光共振能量转移的比率型热休克蛋白传感器,用于第二近红外窗口的灵敏光学分子成像。
Research (Wash D C). 2023 Dec 28;6:0286. doi: 10.34133/research.0286. eCollection 2023.
6
A Multifunctional Aggregation-Induced Emission Luminogen with pH-Response Detachable Connector for Lipid Droplet-Specific Imaging and Tracing.具有 pH 响应性可拆卸连接基元的多功能聚集诱导发光体用于脂滴特异性成像和示踪。
Molecules. 2023 Oct 11;28(20):7029. doi: 10.3390/molecules28207029.
近红外二区聚集诱导发光纳米探针的超高量子产率的合理设计用于光声和化学发光成像。
J Am Chem Soc. 2022 Aug 24;144(33):15391-15402. doi: 10.1021/jacs.2c07443. Epub 2022 Aug 10.
4
D-A Type NIR-II Organic Molecules: Strategies for the Enhancement Fluorescence Brightness and Applications in NIR-II Fluorescence Imaging-Navigated Photothermal Therapy.D-A 型近红外二区有机分子:增强荧光亮度的策略及在近红外二区荧光成像-导航光热治疗中的应用。
Adv Healthc Mater. 2022 Nov;11(21):e2201158. doi: 10.1002/adhm.202201158. Epub 2022 Sep 7.
5
Recent Advances in Near-Infrared-II Fluorescence Imaging for Deep-Tissue Molecular Analysis and Cancer Diagnosis.近红外二区荧光成像在深层组织分子分析和癌症诊断中的最新进展。
Small. 2022 Aug;18(31):e2202035. doi: 10.1002/smll.202202035. Epub 2022 Jun 28.
6
Semiconducting Polymer Nanoparticles with Surface-Mimicking Protein Secondary Structure as Lysosome-Targeting Chimaeras for Self-Synergistic Cancer Immunotherapy.具有表面模拟蛋白二级结构的半导体聚合物纳米粒子作为溶酶体靶向嵌合体用于自协同癌症免疫治疗。
Adv Mater. 2022 Aug;34(31):e2203309. doi: 10.1002/adma.202203309. Epub 2022 Jul 5.
7
Simultaneous Enhancement of the Long-Wavelength NIR-II Brightness and Photothermal Performance of Semiconducting Polymer Nanoparticles.同时增强半导体聚合物纳米粒子的长波长近红外二区亮度和光热性能。
ACS Appl Mater Interfaces. 2022 Feb 23;14(7):8705-8717. doi: 10.1021/acsami.1c20722. Epub 2022 Feb 11.
8
Electron-acceptor density adjustments for preparation conjugated polymers with NIR-II absorption and brighter NIR-II fluorescence and 1064 nm active photothermal/gas therapy.用于制备具有近红外二区吸收和更亮近红外二区荧光以及 1064nm 主动光热/气体治疗的共轭聚合物的电子受体密度调节。
Biomaterials. 2022 Jan;280:121319. doi: 10.1016/j.biomaterials.2021.121319. Epub 2021 Dec 15.
9
Versatile Types of Inorganic/Organic NIR-IIa/IIb Fluorophores: From Strategic Design toward Molecular Imaging and Theranostics.无机/有机近红外二区(NIR-IIa/IIb)荧光团的多种类型:从策略设计到分子成像与诊疗一体化
Chem Rev. 2022 Jan 12;122(1):209-268. doi: 10.1021/acs.chemrev.1c00553. Epub 2021 Oct 19.
10
Donor/π-Bridge Manipulation for Constructing a Stable NIR-II Aggregation-Induced Emission Luminogen with Balanced Phototheranostic Performance*.供体/π-桥结构调控构建具有平衡光热治疗性能的稳定近红外二区聚集诱导发光材料*。
Angew Chem Int Ed Engl. 2021 Dec 13;60(51):26769-26776. doi: 10.1002/anie.202111767. Epub 2021 Nov 16.