• 文献检索
  • 文档翻译
  • 深度研究
  • 学术资讯
  • Suppr Zotero 插件Zotero 插件
  • 邀请有礼
  • 套餐&价格
  • 历史记录
应用&插件
Suppr Zotero 插件Zotero 插件浏览器插件Mac 客户端Windows 客户端微信小程序
定价
高级版会员购买积分包购买API积分包
服务
文献检索文档翻译深度研究API 文档MCP 服务
关于我们
关于 Suppr公司介绍联系我们用户协议隐私条款
关注我们

Suppr 超能文献

核心技术专利:CN118964589B侵权必究
粤ICP备2023148730 号-1Suppr @ 2026

文献检索

告别复杂PubMed语法,用中文像聊天一样搜索,搜遍4000万医学文献。AI智能推荐,让科研检索更轻松。

立即免费搜索

文件翻译

保留排版,准确专业,支持PDF/Word/PPT等文件格式,支持 12+语言互译。

免费翻译文档

深度研究

AI帮你快速写综述,25分钟生成高质量综述,智能提取关键信息,辅助科研写作。

立即免费体验

基于支架(Matrigel™)的脑胶质瘤 3D 培养技术恢复了类似患者的免疫抑制表型。

Scaffold-Based (Matrigel™) 3D Culture Technique of Glioblastoma Recovers a Patient-like Immunosuppressive Phenotype.

机构信息

Department of Neuropathology, Regensburg University Hospital, 93053 Regensburg, Germany.

Division of Interventional Immunology, Leibniz Institute for Immunotherapy, 93053 Regensburg, Germany.

出版信息

Cells. 2023 Jul 14;12(14):1856. doi: 10.3390/cells12141856.

DOI:10.3390/cells12141856
PMID:37508520
原文链接:https://pmc.ncbi.nlm.nih.gov/articles/PMC10378658/
Abstract

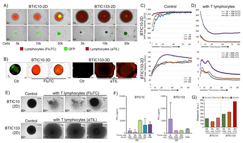
Conventional 2D cultures are commonly used in cancer research though they come with limitations such as the lack of microenvironment or reduced cell heterogeneity. In this study, we investigated in what respect a scaffold-based (Matrigel™) 3D culture technique can ameliorate the limitations of 2D cultures. NGS-based bulk and single-cell sequencing of matched pairs of 2D and 3D models showed an altered transcription of key immune regulatory genes in around 36% of 3D models, indicating the reoccurrence of an immune suppressive phenotype. Changes included the presentation of different HLA surface molecules as well as cellular stressors. We also investigated the 3D tumor organoids in a co-culture setting with tumor-infiltrating lymphocytes (TILs). Of note, lymphocyte-mediated cell killing appeared less effective in clearing 3D models than their 2D counterparts. IFN-γ release, as well as live cell staining and proliferation analysis, pointed toward an elevated resistance of 3D models. In conclusion, we found that the scaffold-based (Matrigel™) 3D culture technique affects the transcriptional profile in a subset of GBM models. Thus, these models allow for depicting clinically relevant aspects of tumor-immune interaction, with the potential to explore immunotherapeutic approaches in an easily accessible in vitro system.

摘要

传统的二维培养常用于癌症研究,但存在局限性,例如缺乏微环境或细胞异质性降低。在这项研究中,我们研究了基于支架(Matrigel™)的 3D 培养技术在哪些方面可以改善二维培养的局限性。对配对的二维和三维模型进行基于 NGS 的批量和单细胞测序显示,大约 36%的三维模型中转录关键免疫调节基因的情况发生改变,表明免疫抑制表型再次出现。这些变化包括不同 HLA 表面分子的呈现以及细胞应激物。我们还在与肿瘤浸润淋巴细胞(TILs)共培养的情况下研究了 3D 肿瘤类器官。值得注意的是,与二维模型相比,淋巴细胞介导的细胞杀伤似乎对清除三维模型的效果较差。IFN-γ释放以及活细胞染色和增殖分析表明,三维模型的耐药性升高。总之,我们发现基于支架(Matrigel™)的 3D 培养技术会影响一部分 GBM 模型的转录谱。因此,这些模型能够描绘出肿瘤免疫相互作用的临床相关方面,并有可能在易于获取的体外系统中探索免疫治疗方法。

https://cdn.ncbi.nlm.nih.gov/pmc/blobs/2597/10378658/5e165777a989/cells-12-01856-g005.jpg
https://cdn.ncbi.nlm.nih.gov/pmc/blobs/2597/10378658/fa1b3a07e962/cells-12-01856-g001.jpg
https://cdn.ncbi.nlm.nih.gov/pmc/blobs/2597/10378658/37d4ce6e4cf7/cells-12-01856-g002.jpg
https://cdn.ncbi.nlm.nih.gov/pmc/blobs/2597/10378658/1bd5a3d91a1b/cells-12-01856-g003.jpg
https://cdn.ncbi.nlm.nih.gov/pmc/blobs/2597/10378658/16d285e2fd33/cells-12-01856-g004.jpg
https://cdn.ncbi.nlm.nih.gov/pmc/blobs/2597/10378658/5e165777a989/cells-12-01856-g005.jpg
https://cdn.ncbi.nlm.nih.gov/pmc/blobs/2597/10378658/fa1b3a07e962/cells-12-01856-g001.jpg
https://cdn.ncbi.nlm.nih.gov/pmc/blobs/2597/10378658/37d4ce6e4cf7/cells-12-01856-g002.jpg
https://cdn.ncbi.nlm.nih.gov/pmc/blobs/2597/10378658/1bd5a3d91a1b/cells-12-01856-g003.jpg
https://cdn.ncbi.nlm.nih.gov/pmc/blobs/2597/10378658/16d285e2fd33/cells-12-01856-g004.jpg
https://cdn.ncbi.nlm.nih.gov/pmc/blobs/2597/10378658/5e165777a989/cells-12-01856-g005.jpg

相似文献

1
Scaffold-Based (Matrigel™) 3D Culture Technique of Glioblastoma Recovers a Patient-like Immunosuppressive Phenotype.基于支架(Matrigel™)的脑胶质瘤 3D 培养技术恢复了类似患者的免疫抑制表型。
Cells. 2023 Jul 14;12(14):1856. doi: 10.3390/cells12141856.
2
Development of primary human pancreatic cancer organoids, matched stromal and immune cells and 3D tumor microenvironment models.原发性人胰腺癌细胞类器官、匹配的基质和免疫细胞及 3D 肿瘤微环境模型的开发。
BMC Cancer. 2018 Mar 27;18(1):335. doi: 10.1186/s12885-018-4238-4.
3
Enhanced targeting of invasive glioblastoma cells by peptide-functionalized gold nanorods in hydrogel-based 3D cultures.在基于水凝胶的3D培养物中,肽功能化金纳米棒对侵袭性胶质母细胞瘤细胞的靶向性增强。
Acta Biomater. 2017 Aug;58:12-25. doi: 10.1016/j.actbio.2017.05.054. Epub 2017 May 31.
4
Dendritic cell phenotype and function in a 3D co-culture model of patient-derived metastatic colorectal cancer organoids.在患者来源的转移性结直肠癌类器官的 3D 共培养模型中树突状细胞的表型和功能。
Front Immunol. 2023 Jan 25;14:1105244. doi: 10.3389/fimmu.2023.1105244. eCollection 2023.
5
[Non-small cell lung cancer 95D cells co-cultured with 3D-bioprinted scaffold to construct a lung cancer model in vitro].[将非小细胞肺癌95D细胞与3D生物打印支架共培养以构建体外肺癌模型]
Zhonghua Zhong Liu Za Zhi. 2015 Oct;37(10):736-40.
6
A novel 3D human glioblastoma cell culture system for modeling drug and radiation responses.一种用于模拟药物和辐射反应的新型三维人胶质母细胞瘤细胞培养系统。
Neuro Oncol. 2017 Feb 1;19(2):229-241. doi: 10.1093/neuonc/now164.
7
Glioblastoma and cerebral organoids: development and analysis of an in vitro model for glioblastoma migration.胶质母细胞瘤和脑类器官:胶质母细胞瘤迁移的体外模型的开发和分析。
Mol Oncol. 2023 Apr;17(4):647-663. doi: 10.1002/1878-0261.13389. Epub 2023 Feb 18.
8
Gelatin methacrylate hydrogels culture model for glioblastoma cells enriches for mesenchymal-like state and models interactions with immune cells.明胶甲基丙烯酰胺水凝胶培养模型可富集胶质母细胞瘤细胞的间充质样状态,并模拟与免疫细胞的相互作用。
Sci Rep. 2021 Sep 6;11(1):17727. doi: 10.1038/s41598-021-97059-z.
9
Phenotypic characterization of prostate cancer LNCaP cells cultured within a bioengineered microenvironment.在生物工程微环境中培养的前列腺癌细胞 LNCaP 的表型特征。
PLoS One. 2012;7(9):e40217. doi: 10.1371/journal.pone.0040217. Epub 2012 Sep 5.
10
A human co-culture cell model incorporating microglia supports glioblastoma growth and migration, and confers resistance to cytotoxics.一种包含小胶质细胞的人类共培养细胞模型支持神经胶质瘤的生长和迁移,并赋予其对细胞毒素的抗性。
FASEB J. 2020 Jan;34(1):1710-1727. doi: 10.1096/fj.201901858RR. Epub 2019 Dec 5.

引用本文的文献

1
Race and "omic" data in glioma: A systematic review of contemporary research to explore the digital divide.胶质瘤中的种族与“组学”数据:探索数字鸿沟的当代研究系统综述
Neurooncol Pract. 2025 Jan 31;12(4):585-599. doi: 10.1093/nop/npaf016. eCollection 2025 Aug.
2
Integration of Organoids With CRISPR Screens: A Narrative Review.类器官与CRISPR筛选技术的整合:一篇综述
Biol Cell. 2025 Apr;117(4):e70006. doi: 10.1111/boc.70006.
3
Recent Developments in Glioblastoma-On-A-Chip for Advanced Drug Screening Applications.用于先进药物筛选应用的胶质母细胞瘤芯片的最新进展

本文引用的文献

1
Review on Additives in Hydrogels for 3D Bioprinting of Regenerative Medicine: From Mechanism to Methodology.用于再生医学3D生物打印的水凝胶添加剂综述:从作用机制到方法学
Pharmaceutics. 2023 Jun 9;15(6):1700. doi: 10.3390/pharmaceutics15061700.
2
Tumor Microenvironment and Microvascular Density in Human Glioblastoma.人胶质母细胞瘤的肿瘤微环境和微血管密度。
Cells. 2022 Dec 20;12(1):11. doi: 10.3390/cells12010011.
3
3D Printing in Regenerative Medicine: Technologies and Resources Utilized.3D 打印在再生医学中的应用:技术与资源利用
Small. 2025 Jan;21(1):e2405511. doi: 10.1002/smll.202405511. Epub 2024 Nov 13.
4
A reference for selecting an appropriate method for generating glioblastoma organoids from the application perspective.从应用角度选择合适的胶质母细胞瘤类器官生成方法的参考。
Discov Oncol. 2024 Sep 18;15(1):459. doi: 10.1007/s12672-024-01346-w.
5
Surface Deformation of Biocompatible Materials: Recent Advances in Biological Applications.生物相容性材料的表面变形:生物应用的最新进展
Biomimetics (Basel). 2024 Jun 28;9(7):395. doi: 10.3390/biomimetics9070395.
6
Extracellular vesicles secreted by 3D tumor organoids are enriched for immune regulatory signaling biomolecules compared to conventional 2D glioblastoma cell systems.与传统的二维胶质母细胞瘤细胞系统相比,3D 肿瘤类器官分泌的细胞外囊泡富含免疫调节信号生物分子。
Front Immunol. 2024 Apr 25;15:1388769. doi: 10.3389/fimmu.2024.1388769. eCollection 2024.
Int J Mol Sci. 2022 Nov 23;23(23):14621. doi: 10.3390/ijms232314621.
4
Identification, validation and biological characterisation of novel glioblastoma tumour microenvironment subtypes: implications for precision immunotherapy.新型胶质母细胞瘤肿瘤微环境亚型的鉴定、验证及生物学特征:对精准免疫治疗的意义
Ann Oncol. 2023 Mar;34(3):300-314. doi: 10.1016/j.annonc.2022.11.008. Epub 2022 Dec 6.
5
Development of Experimental Three-Dimensional Tumor Models to Study Glioblastoma Cancer Stem Cells and Tumor Microenvironment.开发实验性三维肿瘤模型以研究胶质母细胞瘤癌症干细胞和肿瘤微环境。
Methods Mol Biol. 2023;2572:117-127. doi: 10.1007/978-1-0716-2703-7_9.
6
Maintaining Human Glioblastoma Cellular Diversity Ex vivo using Three-Dimensional Organoid Culture.使用三维类器官培养技术维持人胶质母细胞瘤细胞的多样性。
J Vis Exp. 2022 Aug 25(186). doi: 10.3791/63745.
7
Tumor-associated microglia and macrophages in glioblastoma: From basic insights to therapeutic opportunities.胶质母细胞瘤中的肿瘤相关小胶质细胞和巨噬细胞:从基础见解到治疗机会。
Front Immunol. 2022 Jul 27;13:964898. doi: 10.3389/fimmu.2022.964898. eCollection 2022.
8
Characterization and comparison of human glioblastoma models.人胶质母细胞瘤模型的特征描述与比较。
BMC Cancer. 2022 Aug 3;22(1):844. doi: 10.1186/s12885-022-09910-9.
9
NKG2C+ NK Cells for Immunotherapy of Glioblastoma Multiforme.NKG2C+ NK 细胞用于多形性胶质母细胞瘤的免疫治疗。
Int J Mol Sci. 2022 May 23;23(10):5857. doi: 10.3390/ijms23105857.
10
Immunogenetic clustering of 30 cancers.30 种癌症的免疫遗传聚类。
Sci Rep. 2022 May 4;12(1):7235. doi: 10.1038/s41598-022-11366-7.