• 文献检索
  • 文档翻译
  • 深度研究
  • 学术资讯
  • Suppr Zotero 插件Zotero 插件
  • 邀请有礼
  • 套餐&价格
  • 历史记录
应用&插件
Suppr Zotero 插件Zotero 插件浏览器插件Mac 客户端Windows 客户端微信小程序
定价
高级版会员购买积分包购买API积分包
服务
文献检索文档翻译深度研究API 文档MCP 服务
关于我们
关于 Suppr公司介绍联系我们用户协议隐私条款
关注我们

Suppr 超能文献

核心技术专利:CN118964589B侵权必究
粤ICP备2023148730 号-1Suppr @ 2026

文献检索

告别复杂PubMed语法,用中文像聊天一样搜索,搜遍4000万医学文献。AI智能推荐,让科研检索更轻松。

立即免费搜索

文件翻译

保留排版,准确专业,支持PDF/Word/PPT等文件格式,支持 12+语言互译。

免费翻译文档

深度研究

AI帮你快速写综述,25分钟生成高质量综述,智能提取关键信息,辅助科研写作。

立即免费体验

RBM10基因不稳定在肺腺癌(LUAD)患者免疫调节和药物敏感性中的作用的多组学分析

Multiple Omics Analysis of the Role of RBM10 Gene Instability in Immune Regulation and Drug Sensitivity in Patients with Lung Adenocarcinoma (LUAD).

作者信息

Wu Liusheng, Liu Qi, Ruan Xin, Luan Xinyu, Zhong Yanfeng, Liu Jixian, Yan Jun, Li Xiaoqiang

机构信息

Beijing Tsinghua Changgung Hospital, School of Clinical Medicine, Tsinghua University, Beijing 100084, China.

Department of Graduate School, Anhui Medical University, Hefei 230032, China.

出版信息

Biomedicines. 2023 Jun 29;11(7):1861. doi: 10.3390/biomedicines11071861.

DOI:10.3390/biomedicines11071861
PMID:37509501
原文链接:https://pmc.ncbi.nlm.nih.gov/articles/PMC10377220/
Abstract

OBJECTIVE

The RNA-binding protein RBM10 can regulate apoptosis during the proliferation and migration of pancreatic cancer, endometrial cancer, and osteosarcoma cells; however, the molecular mechanism underlying lung adenocarcinoma is rarely reported. Recent studies have detected multiple truncated and missense mutations in RBM10 in lung adenocarcinoma, but the role of RBM10 in lung adenocarcinoma is unclear. This study mainly explored the immune regulation mechanism of RBM10 in the development of lung adenocarcinoma and its influence on sensitivity to targeted therapy drugs.

METHODS

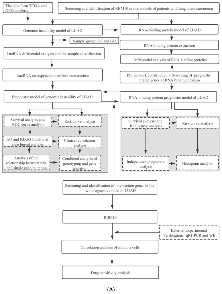
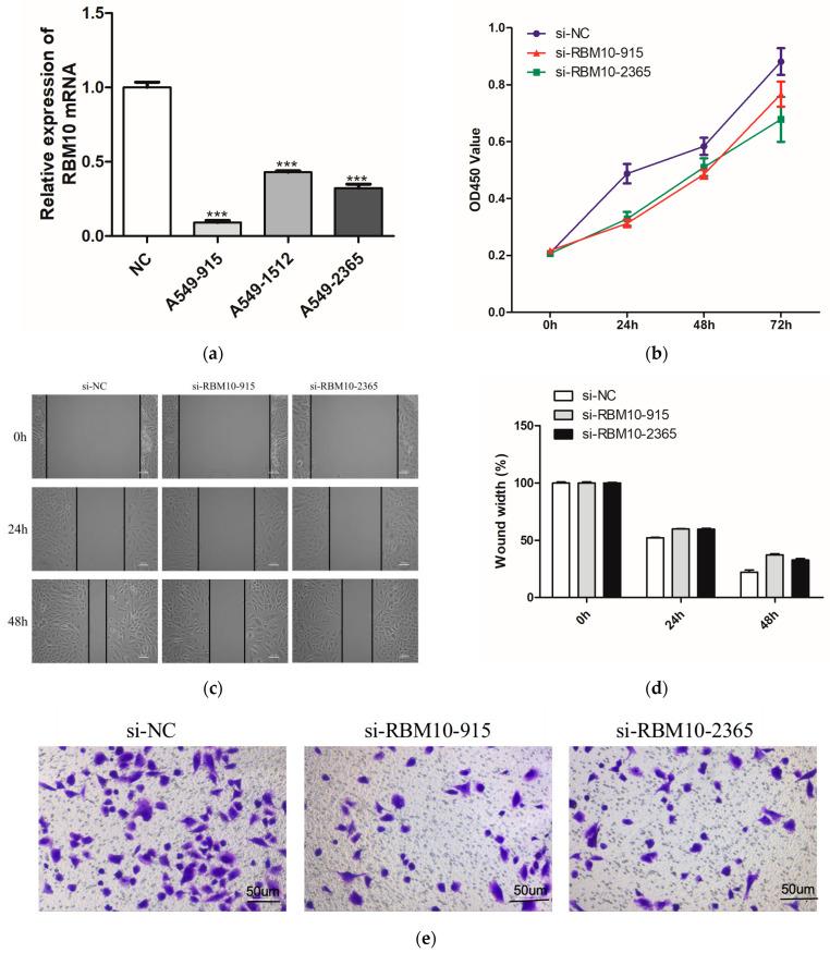
The transcriptome data of CGAP were used to analyze the RNA-seq data of lung adenocarcinoma patients from different subgroups by using the CIBERSORT algorithm to infer the relative proportion of various immune infiltrating cells, and Spearman correlation analysis was performed to determine the gene expression and immune cell content. In addition, this study utilized drug trial data from the GDSC database. The IC50 estimates for each specific targeted therapy were obtained by using a regression method, and the regression and prediction accuracy were tested via ten cross-validations with the GDSC training set. An immunohistochemical test was performed on the samples of 20 patients with lung adenocarcinoma in the subcomponent analysis of immune cells, and the protein expression of RBM10 in lung adenocarcinoma tissues was verified by cellular immunofluorescence assays. Nucleic acids were extracted at low temperatures, and qRT-PCR was used to verify the expression levels of the mRNA of RBM10 in lung adenocarcinoma tissues and normal tissues ( < 0.05).

RESULTS

After screening and inclusion using a machine language, the results showed that RBM10 was significantly highly expressed in the lung adenocarcinoma tissues. The related signaling pathways were mainly concentrated in ncRNA processing, rRNA metabolic processes, ribosome biogenesis, and the regulation of translation. The qRT-PCR for 20 lung adenocarcinoma tissues showed that the expression of RBM10 in these tissues was significantly different from that in normal tissues ( = 0.0255). Immunohistochemistry analysis and cell immunofluorescence staining also confirmed that RBM10 was involved in the immune regulation of lung adenocarcinoma tissues, and the number of immune cell aggregations was significantly higher than that of the control group. RBM10 regulates B cell memory-CIBERSORT ( = 0.042) and B cell memory-CIBERSOTRT-abs ( = 0.027), cancer-associated fibroblast-EPIC ( = 0.001), cancer-associated fibroblast- MCPCounter ( = 0.0037), etc. The risk score was significantly associated with the sensitivity of patients to lapatinib ( = 0.049), nilotinib ( = 0.015), pazopanib ( = 0.001), and sorafenib ( = 0.048).

CONCLUSIONS

RBM10 can inhibit the proliferation and invasion of lung adenocarcinoma cells through negative regulation and promote the apoptosis of lung adenocarcinoma cells through immunomodulatory mechanisms. The expression level of RBM10 affects the efficacy of targeted drug therapy and the survival prognosis of lung adenocarcinoma patients, which has a certain guiding significance for the clinical treatment of these patients.

摘要

目的

RNA结合蛋白RBM10可在胰腺癌、子宫内膜癌和骨肉瘤细胞的增殖与迁移过程中调节细胞凋亡;然而,肺腺癌潜在的分子机制鲜有报道。近期研究在肺腺癌中检测到RBM10存在多个截短和错义突变,但RBM10在肺腺癌中的作用尚不清楚。本研究主要探讨RBM10在肺腺癌发生发展中的免疫调节机制及其对靶向治疗药物敏感性的影响。

方法

利用CGAP的转录组数据,采用CIBERSORT算法分析不同亚组肺腺癌患者的RNA测序数据,以推断各种免疫浸润细胞的相对比例,并进行Spearman相关性分析以确定基因表达与免疫细胞含量的关系。此外,本研究利用了GDSC数据库中的药物试验数据。通过回归方法获得每种特定靶向治疗的IC50估计值,并使用GDSC训练集进行十次交叉验证来测试回归和预测准确性。在免疫细胞亚成分分析中,对20例肺腺癌患者的样本进行免疫组织化学检测,并通过细胞免疫荧光测定法验证肺腺癌组织中RBM10的蛋白表达。在低温下提取核酸,采用qRT-PCR验证肺腺癌组织和正常组织中RBM10的mRNA表达水平(<0.05)。

结果

经机器学习筛选纳入后,结果显示RBM10在肺腺癌组织中显著高表达。相关信号通路主要集中在非编码RNA加工、rRNA代谢过程、核糖体生物发生及翻译调控。对20例肺腺癌组织进行的qRT-PCR结果显示,这些组织中RBM10的表达与正常组织有显著差异(=0.0255)。免疫组织化学分析和细胞免疫荧光染色也证实RBM10参与肺腺癌组织的免疫调节,免疫细胞聚集数量显著高于对照组。RBM10调节B细胞记忆-CIBERSORT(=0.042)和B细胞记忆-CIBERSOTRT-abs(=0.027)、癌症相关成纤维细胞-EPIC(=0.001)、癌症相关成纤维细胞-MCPCounter(=0.0037)等。风险评分与患者对拉帕替尼(=0.049)、尼洛替尼(=0. 015)、帕唑帕尼(=0.001)和索拉非尼(=0.048)的敏感性显著相关。

结论

RBM10可通过负调控抑制肺腺癌细胞的增殖和侵袭,并通过免疫调节机制促进肺腺癌细胞凋亡。RBM10的表达水平影响靶向药物治疗的疗效及肺腺癌患者的生存预后,对这些患者的临床治疗具有一定的指导意义。

https://cdn.ncbi.nlm.nih.gov/pmc/blobs/98d1/10377220/1a2bbbd84bc3/biomedicines-11-01861-g012a.jpg
https://cdn.ncbi.nlm.nih.gov/pmc/blobs/98d1/10377220/f5d1ce513086/biomedicines-11-01861-g001a.jpg
https://cdn.ncbi.nlm.nih.gov/pmc/blobs/98d1/10377220/ebaa52957d50/biomedicines-11-01861-g002.jpg
https://cdn.ncbi.nlm.nih.gov/pmc/blobs/98d1/10377220/3630d08ad3aa/biomedicines-11-01861-g003.jpg
https://cdn.ncbi.nlm.nih.gov/pmc/blobs/98d1/10377220/40716437833d/biomedicines-11-01861-g004.jpg
https://cdn.ncbi.nlm.nih.gov/pmc/blobs/98d1/10377220/7c6bbda10dd6/biomedicines-11-01861-g005.jpg
https://cdn.ncbi.nlm.nih.gov/pmc/blobs/98d1/10377220/664ccf195a79/biomedicines-11-01861-g006.jpg
https://cdn.ncbi.nlm.nih.gov/pmc/blobs/98d1/10377220/008a8eb9ef8d/biomedicines-11-01861-g007.jpg
https://cdn.ncbi.nlm.nih.gov/pmc/blobs/98d1/10377220/839315041811/biomedicines-11-01861-g008.jpg
https://cdn.ncbi.nlm.nih.gov/pmc/blobs/98d1/10377220/36453bebf202/biomedicines-11-01861-g009.jpg
https://cdn.ncbi.nlm.nih.gov/pmc/blobs/98d1/10377220/6098d9306a0e/biomedicines-11-01861-g010.jpg
https://cdn.ncbi.nlm.nih.gov/pmc/blobs/98d1/10377220/11d625ff399d/biomedicines-11-01861-g011.jpg
https://cdn.ncbi.nlm.nih.gov/pmc/blobs/98d1/10377220/1a2bbbd84bc3/biomedicines-11-01861-g012a.jpg
https://cdn.ncbi.nlm.nih.gov/pmc/blobs/98d1/10377220/f5d1ce513086/biomedicines-11-01861-g001a.jpg
https://cdn.ncbi.nlm.nih.gov/pmc/blobs/98d1/10377220/ebaa52957d50/biomedicines-11-01861-g002.jpg
https://cdn.ncbi.nlm.nih.gov/pmc/blobs/98d1/10377220/3630d08ad3aa/biomedicines-11-01861-g003.jpg
https://cdn.ncbi.nlm.nih.gov/pmc/blobs/98d1/10377220/40716437833d/biomedicines-11-01861-g004.jpg
https://cdn.ncbi.nlm.nih.gov/pmc/blobs/98d1/10377220/7c6bbda10dd6/biomedicines-11-01861-g005.jpg
https://cdn.ncbi.nlm.nih.gov/pmc/blobs/98d1/10377220/664ccf195a79/biomedicines-11-01861-g006.jpg
https://cdn.ncbi.nlm.nih.gov/pmc/blobs/98d1/10377220/008a8eb9ef8d/biomedicines-11-01861-g007.jpg
https://cdn.ncbi.nlm.nih.gov/pmc/blobs/98d1/10377220/839315041811/biomedicines-11-01861-g008.jpg
https://cdn.ncbi.nlm.nih.gov/pmc/blobs/98d1/10377220/36453bebf202/biomedicines-11-01861-g009.jpg
https://cdn.ncbi.nlm.nih.gov/pmc/blobs/98d1/10377220/6098d9306a0e/biomedicines-11-01861-g010.jpg
https://cdn.ncbi.nlm.nih.gov/pmc/blobs/98d1/10377220/11d625ff399d/biomedicines-11-01861-g011.jpg
https://cdn.ncbi.nlm.nih.gov/pmc/blobs/98d1/10377220/1a2bbbd84bc3/biomedicines-11-01861-g012a.jpg

相似文献

1
Multiple Omics Analysis of the Role of RBM10 Gene Instability in Immune Regulation and Drug Sensitivity in Patients with Lung Adenocarcinoma (LUAD).RBM10基因不稳定在肺腺癌(LUAD)患者免疫调节和药物敏感性中的作用的多组学分析
Biomedicines. 2023 Jun 29;11(7):1861. doi: 10.3390/biomedicines11071861.
2
Functional role of RBM10 in lung adenocarcinoma proliferation.RBM10 在肺腺癌增殖中的功能作用。
Int J Oncol. 2019 Feb;54(2):467-478. doi: 10.3892/ijo.2018.4643. Epub 2018 Nov 22.
3
RBM10 Deficiency Is Associated With Increased Immune Activity in Lung Adenocarcinoma.RBM10缺陷与肺腺癌中免疫活性增加相关。
Front Oncol. 2021 Jul 21;11:677826. doi: 10.3389/fonc.2021.677826. eCollection 2021.
4
Selective poly adenylation predicts the efficacy of immunotherapy in patients with lung adenocarcinoma by multiple omics research.通过多组学研究发现,选择性多聚腺苷酸化可预测肺腺癌患者免疫治疗的疗效。
Anticancer Drugs. 2022 Oct 1;33(9):943-959. doi: 10.1097/CAD.0000000000001319. Epub 2022 Aug 9.
5
RNA-binding motif protein 10 represses tumor progression through the Wnt/β- catenin pathway in lung adenocarcinoma.RNA 结合基序蛋白 10 通过 Wnt/β-连环蛋白通路抑制肺腺癌肿瘤进展。
Int J Biol Sci. 2022 Jan 1;18(1):124-139. doi: 10.7150/ijbs.63598. eCollection 2022.
6
RNA binding motif protein 10 suppresses lung cancer progression by controlling alternative splicing of eukaryotic translation initiation factor 4H.RNA 结合基序蛋白 10 通过调控真核翻译起始因子 4H 的可变剪接抑制肺癌进展。
EBioMedicine. 2020 Nov;61:103067. doi: 10.1016/j.ebiom.2020.103067. Epub 2020 Oct 23.
7
The role of RBM10 mutations in the development, treatment, and prognosis of lung adenocarcinoma.RBM10 突变在肺腺癌的发生、治疗和预后中的作用。
Cell Cycle. 2020 Nov;19(21):2918-2926. doi: 10.1080/15384101.2020.1829801. Epub 2020 Oct 16.
8
Functional analysis reveals that RBM10 mutations contribute to lung adenocarcinoma pathogenesis by deregulating splicing.功能分析揭示,RBM10 突变通过调节剪接而导致肺腺癌发病。
Sci Rep. 2017 Jan 16;7:40488. doi: 10.1038/srep40488.
9
Down regulation of RBM10 promotes proliferation and metastasis via miR-224-5p/RBM10/p53 feedback loop in lung adenocarcinoma.RBM10的下调通过miR-224-5p/RBM10/p53反馈环促进肺腺癌的增殖和转移。
Heliyon. 2024 Jul 22;10(15):e35001. doi: 10.1016/j.heliyon.2024.e35001. eCollection 2024 Aug 15.
10
A gene mutation in RNA-binding protein 10 is associated with lung adenocarcinoma progression and poor prognosis.RNA结合蛋白10中的基因突变与肺腺癌进展及不良预后相关。
Oncol Lett. 2018 Nov;16(5):6283-6292. doi: 10.3892/ol.2018.9496. Epub 2018 Sep 24.

引用本文的文献

1
Role of circulating tumor DNA methylation in gastric cancer initiation and progression: A comprehensive review.循环肿瘤DNA甲基化在胃癌发生和发展中的作用:综述
World J Gastrointest Oncol. 2025 Aug 15;17(8):107412. doi: 10.4251/wjgo.v17.i8.107412.
2
Analysis on artificial intelligence-based chest computed tomography in multidisciplinary treatment models for discriminating benign and malignant pulmonary nodules.基于人工智能的胸部计算机断层扫描在鉴别肺结节良恶性多学科治疗模式中的分析
Clinics (Sao Paulo). 2025 Aug 4;80:100734. doi: 10.1016/j.clinsp.2025.100734.
3
Application of a glasses-free 3D laparoscopic system in radical gastrointestinal cancer surgery.

本文引用的文献

1
Deficiency of the splicing factor RBM10 limits EGFR inhibitor response in EGFR-mutant lung cancer.剪接因子RBM10的缺陷限制了EGFR突变型肺癌对EGFR抑制剂的反应。
J Clin Invest. 2022 Jul 1;132(13). doi: 10.1172/JCI145099.
2
The Shape of Nanostructures Encodes Immunomodulation of Carbohydrate Antigen and Vaccine Development.纳米结构的形态编码了碳水化合物抗原的免疫调节和疫苗开发。
ACS Chem Biol. 2022 May 20;17(5):1122-1130. doi: 10.1021/acschembio.1c00998. Epub 2022 Apr 15.
3
Potentiated lung adenocarcinoma (LUAD) cell growth, migration and invasion by lncRNA DARS-AS1 via miR-188-5p/ KLF12 axis.
免散瞳3D腹腔镜系统在胃肠道癌根治术中的应用
World J Gastrointest Surg. 2025 Jul 27;17(7):106311. doi: 10.4240/wjgs.v17.i7.106311.
4
RBM10 suppresses colorectal cancer invasion by regulating LncRNA SNHG17 alternative splicing.RBM10通过调节LncRNA SNHG17的可变剪接抑制结直肠癌侵袭。
Sci Rep. 2025 Apr 14;15(1):12761. doi: 10.1038/s41598-025-97869-5.
5
Pathological diagnosis and clinical feature analysis of descending duodenal mucosal adenocarcinoma: A case report.降部十二指肠黏膜腺癌的病理诊断及临床特征分析:一例报告
World J Gastrointest Surg. 2024 Dec 27;16(12):3862-3869. doi: 10.4240/wjgs.v16.i12.3862.
6
Efficacy and safety of transhepatic arterial chemoembolization with drug-loaded microspheres in unresectable primary liver cancer.载药微球经肝动脉化疗栓塞术治疗不可切除原发性肝癌的疗效与安全性
World J Gastrointest Oncol. 2024 Dec 15;16(12):4728-4737. doi: 10.4251/wjgo.v16.i12.4728.
7
Screening and evaluation of diabetic retinopathy a deep learning network model: A prospective study.糖尿病视网膜病变的筛查与评估:一种深度学习网络模型的前瞻性研究。
World J Diabetes. 2024 Dec 15;15(12):2302-2310. doi: 10.4239/wjd.v15.i12.2302.
8
Analysis of therapeutic effect of cell reduction combined with intraperitoneal thermoperfusion chemotherapy in treatment of peritoneal pseudomyxoma.细胞减灭术联合腹腔热灌注化疗治疗黏液性腹膜假黏液瘤的疗效分析
World J Gastrointest Surg. 2024 Nov 27;16(11):3520-3530. doi: 10.4240/wjgs.v16.i11.3520.
9
Effect of colorectal cancer stem cells on the development and metastasis of colorectal cancer.结直肠癌干细胞对结直肠癌发生和转移的影响。
World J Gastrointest Oncol. 2024 Nov 15;16(11):4354-4368. doi: 10.4251/wjgo.v16.i11.4354.
10
Advances in the diagnosis and treatment of MET-variant digestive tract tumors.MET变异型消化道肿瘤的诊断与治疗进展
World J Gastrointest Oncol. 2024 Nov 15;16(11):4338-4353. doi: 10.4251/wjgo.v16.i11.4338.
长链非编码 RNA DARS-AS1 通过 miR-188-5p/KLF12 轴促进肺腺癌(LUAD)细胞的生长、迁移和侵袭。
Aging (Albany NY). 2021 Oct 13;13(19):23376-23392. doi: 10.18632/aging.203632.
4
Sequestration of RBM10 in Nuclear Bodies: Targeting Sequences and Biological Significance.RBM10 在核体内的隔离:靶向序列和生物学意义。
Int J Mol Sci. 2021 Sep 29;22(19):10526. doi: 10.3390/ijms221910526.
5
A novel pyroptosis-related lncRNA signature for prognostic prediction in patients with lung adenocarcinoma.一种新型与细胞焦亡相关的长链非编码 RNA 标志物用于肺腺癌患者的预后预测。
Bioengineered. 2021 Dec;12(1):5932-5949. doi: 10.1080/21655979.2021.1972078.
6
RBM10 Deficiency Is Associated With Increased Immune Activity in Lung Adenocarcinoma.RBM10缺陷与肺腺癌中免疫活性增加相关。
Front Oncol. 2021 Jul 21;11:677826. doi: 10.3389/fonc.2021.677826. eCollection 2021.
7
RBM10-TFE3 fusions: A FISH-concealed anomaly in adult renal cell carcinomas displaying a variety of morphological and genomic features: Comprehensive study of six novel cases.RBM10-TFE3 融合:具有多种形态学和基因组特征的成人肾细胞癌中的 FISH 隐匿性异常:六例新病例的综合研究。
Genes Chromosomes Cancer. 2021 Nov;60(11):772-784. doi: 10.1002/gcc.22985. Epub 2021 Aug 6.
8
Prognoses and genomic analyses of proteasome 26S subunit, ATPase (PSMC) family genes in clinical breast cancer.临床乳腺癌中蛋白酶体 26S 亚基、ATP 酶(PSMC)家族基因的预后和基因组分析。
Aging (Albany NY). 2021 Jul 30;13(14):17970. doi: 10.18632/aging.203345.
9
Pan-cancer application of a lung-adenocarcinoma-derived gene-expression-based prognostic predictor.基于肺腺癌基因表达的预后预测因子在泛癌中的应用。
Brief Bioinform. 2021 Nov 5;22(6). doi: 10.1093/bib/bbab154.
10
RBM10 Regulates Tumor Apoptosis, Proliferation, and Metastasis.RBM10调节肿瘤细胞凋亡、增殖和转移。
Front Oncol. 2021 Feb 24;11:603932. doi: 10.3389/fonc.2021.603932. eCollection 2021.