Wu Yousheng, Huang Xiaoxiong, Tan Zefeng, Zang Jiankun, Peng Min, He Niu, Zhang Tao, Mai Hongcheng, Xu Anding, Lu Dan
Department of Neurology and Stroke Center, The First Affiliated Hospital of Jinan University, Guangzhou, China.
Clinical Neuroscience Institute, The First Affiliated Hospital of Jinan University, Guangzhou, China.
Bioact Mater. 2023 Jul 16;29:196-213. doi: 10.1016/j.bioactmat.2023.07.009. eCollection 2023 Nov.
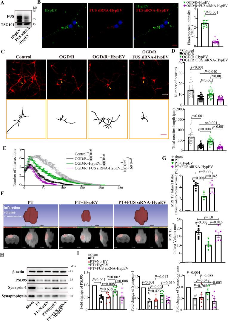
Few studies have investigated the properties and protein composition of small extracellular vesicles (sEVs) derived from neurons under hypoxic conditions. Presently, the extent of the involvement of these plentiful sEVs in the onset and progression of ischemic stroke remains an unresolved question. Our study systematically identified the characteristics of sEVs derived from neurons under hypoxic conditions (HypEVs) by physical characterization, sEV absorption, proteomics and transcriptomics analysis. The effects of HypEVs on neurites, cell survival, and neuron structure were assessed and by neural complexity tests, magnetic resonance imaging (MRI), Golgi staining, and Western blotting of synaptic plasticity-related proteins and apoptotic proteins. Knockdown of Fused in Sarcoma (FUS) small interfering RNA (siRNA) was used to validate FUS-mediated HypEV neuroprotection and mitochondrial mRNA release. Hypoxia promoted the secretion of sEVs, and HypEVs were more easily taken up and utilized by recipient cells. The MRI results illustrated that the cerebral infarction volume was reduced by 45% with the application of HypEVs, in comparison to the non- HypEV treatment group. Mechanistically, the FUS protein is necessary for the uptake and neuroprotection of HypEVs against ischemic stroke as well as carrying a large amount of mitochondrial mRNA in HypEVs. However, FUS knockdown attenuated the neuroprotective rescue capabilities of HypEVs. Our comprehensive dataset clearly illustrates that FUS-mediated HypEVs deliver exceptional neuroprotective effects against ischemic stroke, primarily through the maintenance of neurite integrity and the reduction of mitochondria-associated apoptosis.
很少有研究调查缺氧条件下神经元衍生的小细胞外囊泡(sEVs)的特性和蛋白质组成。目前,这些丰富的sEVs在缺血性中风的发生和发展中的参与程度仍是一个未解决的问题。我们的研究通过物理表征、sEV吸收、蛋白质组学和转录组学分析,系统地鉴定了缺氧条件下神经元衍生的sEVs(HypEVs)的特征。通过神经复杂性测试、磁共振成像(MRI)、高尔基染色以及对突触可塑性相关蛋白和凋亡蛋白的蛋白质印迹分析,评估了HypEVs对神经突、细胞存活和神经元结构的影响。使用肉瘤融合蛋白(FUS)小干扰RNA(siRNA)敲低来验证FUS介导的HypEV神经保护作用和线粒体mRNA释放。缺氧促进了sEVs的分泌,并且HypEVs更容易被受体细胞摄取和利用。MRI结果表明,与非HypEV治疗组相比,应用HypEVs后脑梗死体积减少了45%。从机制上讲,FUS蛋白对于HypEVs对缺血性中风的摄取和神经保护作用以及在HypEVs中携带大量线粒体mRNA是必需的。然而,FUS敲低减弱了HypEVs的神经保护救援能力。我们全面的数据集清楚地表明,FUS介导的HypEVs对缺血性中风具有卓越的神经保护作用,主要是通过维持神经突完整性和减少线粒体相关的细胞凋亡来实现的。