Institute of Anatomy, Christian Albrechts-University Kiel, Kiel, Germany.
Institute of Anatomy, Department of Medicine, University of Fribourg, Fribourg, Switzerland.
Cell Death Dis. 2023 Aug 26;14(8):562. doi: 10.1038/s41419-023-06074-7.
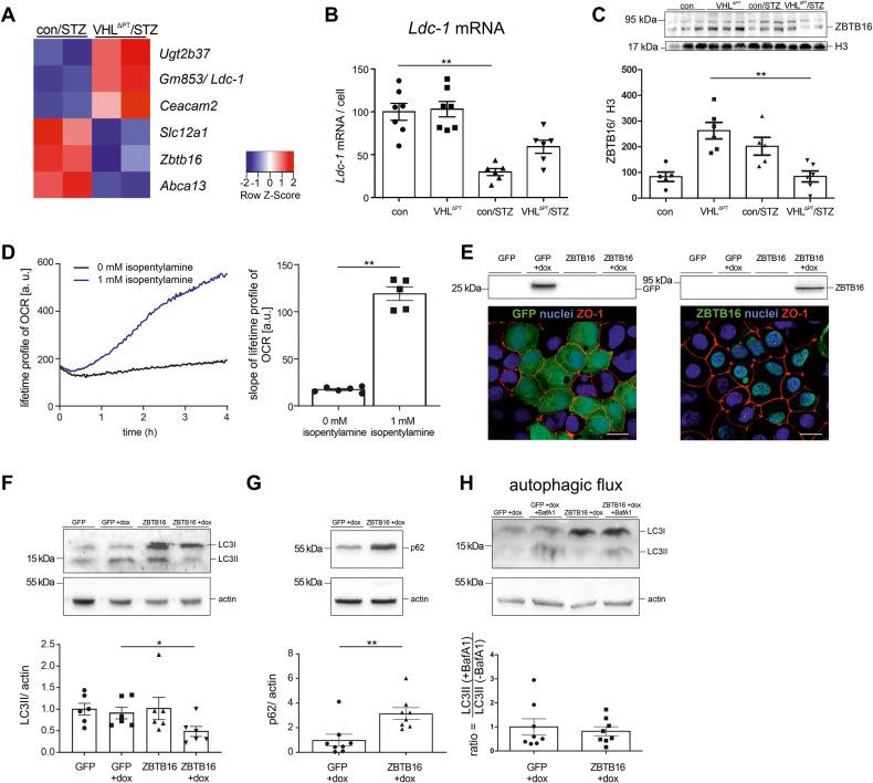
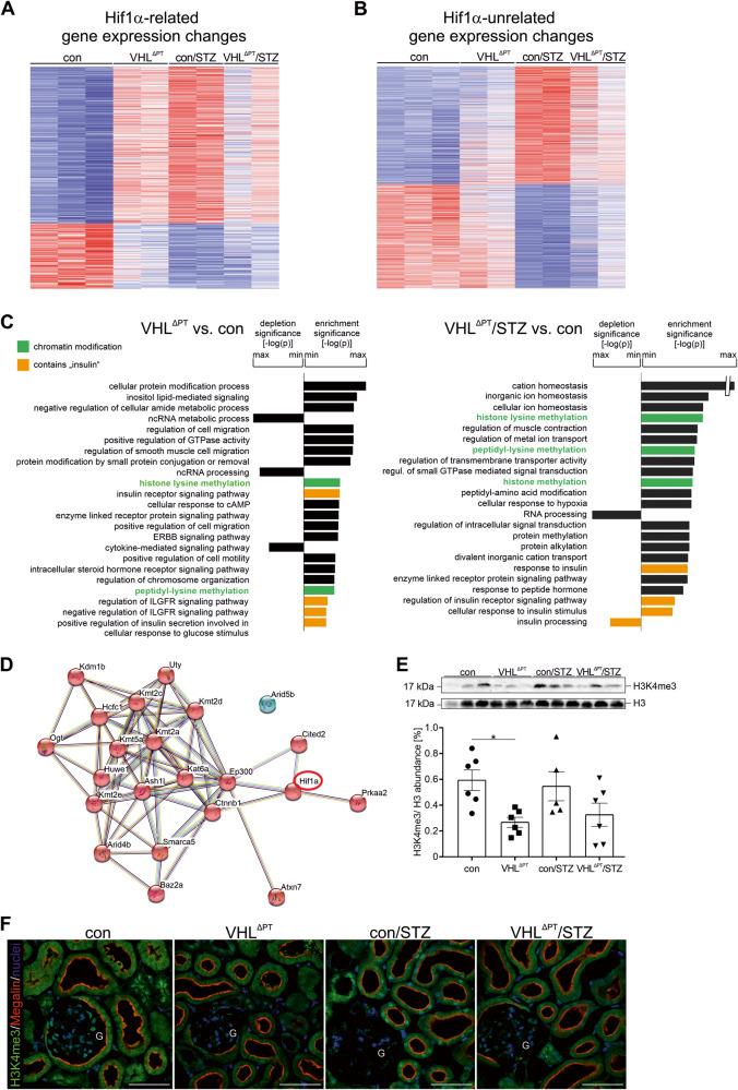
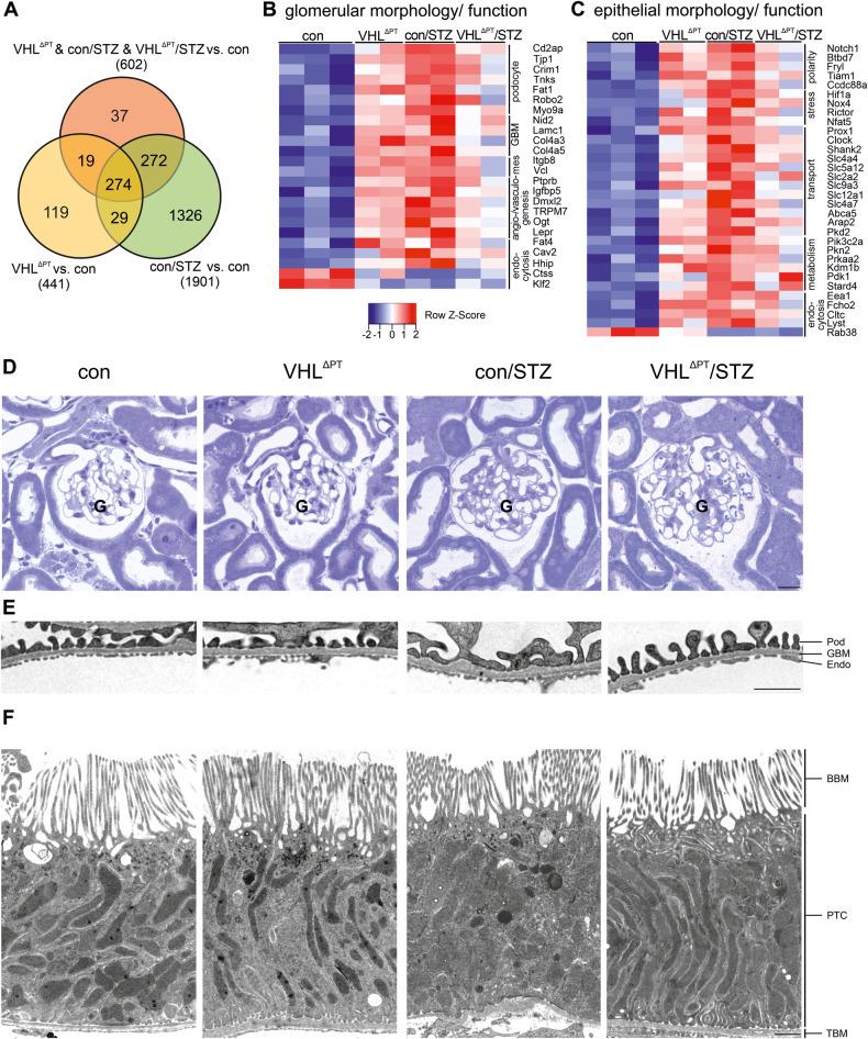
Diabetic kidney disease (DKD) is the leading cause of end-stage renal disease. Glomerular hyperfiltration and albuminuria subject the proximal tubule (PT) to a subsequent elevation of workload, growth, and hypoxia. Hypoxia plays an ambiguous role in the development and progression of DKD and shall be clarified in our study. PT-von-Hippel-Lindau (Vhl)-deleted mouse model in combination with streptozotocin (STZ)-induced type I diabetes mellitus (DM) was phenotyped. In contrary to PT-Vhl-deleted STZ-induced type 1 DM mice, proteinuria and glomerular hyperfiltration occurred in diabetic control mice the latter due to higher nitric oxide synthase 1 and sodium and glucose transporter expression. PT Vhl deletion and DKD share common alterations in gene expression profiles, including glomerular and tubular morphology, and tubular transport and metabolism. Compared to diabetic control mice, the most significantly altered in PT Vhl-deleted STZ-induced type 1 DM mice were Ldc-1, regulating cellular oxygen consumption rate, and Zbtb16, inhibiting autophagy. Alignment of altered genes in heat maps uncovered that Vhl deletion prior to STZ-induced DM preconditioned the kidney against DKD. HIF-1α stabilization leading to histone modification and chromatin remodeling resets most genes altered upon DKD towards the control level. These data demonstrate that PT HIF-1α stabilization is a hallmark of early DKD and that targeting hypoxia prior to the onset of type 1 DM normalizes renal cell homeostasis and prevents DKD development.
糖尿病肾病(DKD)是终末期肾病的主要原因。肾小球高滤过和白蛋白尿使近端小管(PT)随后工作负荷增加、生长和缺氧。缺氧在 DKD 的发生和进展中起着模糊的作用,我们的研究将对此进行阐明。结合链脲佐菌素(STZ)诱导的 1 型糖尿病(DM),对 PT-血管内皮生长因子受体(Vhl)缺失的小鼠模型进行表型分析。与 PT-Vhl 缺失的 STZ 诱导的 1 型 DM 小鼠相反,糖尿病对照组小鼠出现蛋白尿和肾小球高滤过,这归因于更高的一氧化氮合酶 1 和钠-葡萄糖转运蛋白表达。PT Vhl 缺失和 DKD 具有共同的基因表达谱改变,包括肾小球和肾小管形态以及肾小管转运和代谢。与糖尿病对照组小鼠相比,PT-Vhl 缺失的 STZ 诱导的 1 型 DM 小鼠中变化最显著的是 Ldc-1,调节细胞耗氧量,和 Zbtb16,抑制自噬。热图中改变基因的比对表明,在 STZ 诱导的 DM 之前,Vhl 缺失预先使肾脏对 DKD 具有抗性。HIF-1α 稳定导致组蛋白修饰和染色质重塑,将 DKD 改变的大多数基因重置为对照水平。这些数据表明,PT HIF-1α 稳定是早期 DKD 的标志,并且在 1 型 DM 发病前靶向缺氧可使肾脏细胞稳态正常化并预防 DKD 的发生。