Suppr超能文献

接种ACYW135群脑膜炎球菌多糖疫苗的小鼠脾脏mRNA和lncRNA的比较转录组分析

Comparative Transcriptome Profiling of mRNA and lncRNA of Mouse Spleens Inoculated with the Group ACYW135 Meningococcal Polysaccharide Vaccine.

作者信息

Zhu Nan, Hu Liping, Hu Wenlong, Li Qiang, Mao Haiguang, Wang Mengting, Ke Zhijian, Qi Lili, Wang Jinbo

机构信息

School of Biological and Chemical Engineering, NingboTech University, Qianhunan Road 1, Ningbo 315100, China.

Aimei Vacin BioPharm (Zhejiang) Co., Ltd., Ningbo 315000, China.

出版信息

Vaccines (Basel). 2023 Jul 28;11(8):1295. doi: 10.3390/vaccines11081295.

Abstract

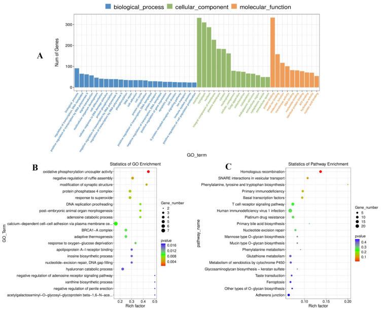
The Group ACYW135 meningococcal polysaccharide vaccine (MPV-ACYW135) is a classical common vaccine used to prevent serogroups A, C, Y, and W135, but studies on the vaccine at the transcriptional level are still limited. In the present study, mRNAs and lncRNAs related to immunity were screened from the spleens of mice inoculated with MPV-ACYW135 and compared with the control group to identify differentially expressed mRNAs and lncRNAs in the immune response. The result revealed 34375 lncRNAs and 41321 mRNAs, including 405 differentially expressed (DE) lncRNAs and 52 DE mRNAs between the MPV group and the control group. Results of GO and KEGG enrichment analysis turned out that the main pathways related to the immunity of target genes of those DE mRNAs and DE lncRNAs were largely associated with positive regulation of T cell activation, CD8-positive immunoglobulin production in mucosal tissue, alpha-beta T cell proliferation, negative regulation of CD4-positive, and negative regulation of interleukin-17 production, suggesting that the antigens of MPV-ACYW135 capsular polysaccharide might activate T cell related immune reaction in the vaccine inoculation. In addition, it was noted that Bach2 (BTB and CNC homolog 2), the target gene of lncRNA MSTRG.17645, was involved in the regulation of immune response in MPV-ACYW135 vaccination. This study provided a preliminary catalog of both mRNAs and lncRNAs associated with the proliferation and differentiation of body immune cells, which was worthy of further research to enhance the understanding of the biological immune process regulated by MPV-ACYW135.

摘要

A群C群Y群W135脑膜炎球菌多糖疫苗(MPV - ACYW135)是一种用于预防A、C、Y和W135血清群的经典常用疫苗,但在转录水平对该疫苗的研究仍然有限。在本研究中,从接种MPV - ACYW135的小鼠脾脏中筛选出与免疫相关的mRNA和lncRNA,并与对照组进行比较,以鉴定免疫反应中差异表达的mRNA和lncRNA。结果显示,共发现34375个lncRNA和41321个mRNA,其中MPV组与对照组之间有405个差异表达(DE)lncRNA和52个DE mRNA。GO和KEGG富集分析结果表明,这些DE mRNA和DE lncRNA的靶基因与免疫相关的主要途径在很大程度上与T细胞活化的正调控、黏膜组织中CD8阳性免疫球蛋白的产生、α-β T细胞增殖、CD4阳性的负调控以及白细胞介素-17产生的负调控有关,这表明MPV - ACYW135荚膜多糖抗原可能在疫苗接种中激活T细胞相关免疫反应。此外,还注意到lncRNA MSTRG.17645的靶基因Bach2(BTB和CNC同源物2)参与了MPV - ACYW135疫苗接种中免疫反应的调控。本研究提供了与机体免疫细胞增殖和分化相关的mRNA和lncRNA的初步目录,值得进一步研究以加深对MPV - ACYW135调控的生物免疫过程的理解。

https://cdn.ncbi.nlm.nih.gov/pmc/blobs/8b42/10458039/7402d892bf01/vaccines-11-01295-g001.jpg

文献检索

告别复杂PubMed语法,用中文像聊天一样搜索,搜遍4000万医学文献。AI智能推荐,让科研检索更轻松。

立即免费搜索

文件翻译

保留排版,准确专业,支持PDF/Word/PPT等文件格式,支持 12+语言互译。

免费翻译文档

深度研究

AI帮你快速写综述,25分钟生成高质量综述,智能提取关键信息,辅助科研写作。

立即免费体验