• 文献检索
  • 文档翻译
  • 深度研究
  • 学术资讯
  • Suppr Zotero 插件Zotero 插件
  • 邀请有礼
  • 套餐&价格
  • 历史记录
应用&插件
Suppr Zotero 插件Zotero 插件浏览器插件Mac 客户端Windows 客户端微信小程序
定价
高级版会员购买积分包购买API积分包
服务
文献检索文档翻译深度研究API 文档MCP 服务
关于我们
关于 Suppr公司介绍联系我们用户协议隐私条款
关注我们

Suppr 超能文献

核心技术专利:CN118964589B侵权必究
粤ICP备2023148730 号-1Suppr @ 2026

文献检索

告别复杂PubMed语法,用中文像聊天一样搜索,搜遍4000万医学文献。AI智能推荐,让科研检索更轻松。

立即免费搜索

文件翻译

保留排版,准确专业,支持PDF/Word/PPT等文件格式,支持 12+语言互译。

免费翻译文档

深度研究

AI帮你快速写综述,25分钟生成高质量综述,智能提取关键信息,辅助科研写作。

立即免费体验

血清淀粉样蛋白A4作为新生血管性年龄相关性黄斑变性和息肉状脉络膜血管病变患者持续性炎症的常见标志物。

Serum Amyloid A 4 as a Common Marker of Persistent Inflammation in Patients with Neovascular Age-Related Macular Degeneration and Polypoidal Choroidal Vasculopathy.

作者信息

Liu Qingyan, Sun Shuo, Yang Zhengwei, Shao Yan, Li Xiaorong

机构信息

Tianjin Key Laboratory of Retinal Functions and Diseases, Tianjin Branch of National Clinical Research Center for Ocular Disease, Eye Institute and School of Optometry, Tianjin Medical University Eye Hospital, Tianjin, 300384, People's Republic of China.

Department of Ophthalmology, Anhui NO.2 Provincial People's hospital, Hefei, 230041, People's Republic of China.

出版信息

J Inflamm Res. 2023 Aug 29;16:3783-3797. doi: 10.2147/JIR.S417791. eCollection 2023.

DOI:10.2147/JIR.S417791
PMID:37663754
原文链接:https://pmc.ncbi.nlm.nih.gov/articles/PMC10474861/
Abstract

BACKGROUND

Neovascular age-related macular degeneration (nAMD) and its subtype, polypoidal choroidal vasculopathy (PCV), are common choroidal vasculopathies. Although they share many common clinical manifestations and treatment strategies, a lack of comprehensive analysis of these conditions means that it is difficult for researchers to further explore the common pathomechanisms of nAMD and PCV. The aim of this study was to characterize aqueous humor (AH) proteome alterations and identify a novel biomarker related to both nAMD and PCV.

METHODS

Liquid Chromatography with tandem mass spectrometry (LC-MS/MS) was adopted to analyze the AH proteomes of nAMD, PCV and controls. The target protein was validated using the enzyme-linked immunosorbent assay (ELISA) and subjected to receiver operating characteristic (ROC) curve analysis.

RESULTS

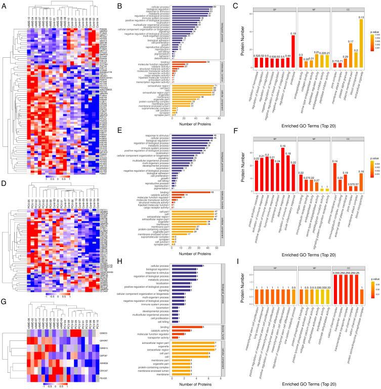
A total of 737 different proteins were identified in all the groups, of which 544 were quantifiable. The bioinformatics analysis suggested that immune response activation is the essential event in both nAMD and PCV. Serum amyloid A (SAA) 4 is closely associated with a number of chronic inflammatory diseases, and it was enriched as the hub protein. ROC analysis showed that SAA4 could distinguish both nAMD and PCV from the controls.

CONCLUSION

This comprehensive study provides insights into, and furthers our understanding of, the pathological mechanism of nAMD and PCV. Additionally, the SAA4 level alteration may serve as a common biomarker of nAMD and PCV.

摘要

背景

新生血管性年龄相关性黄斑变性(nAMD)及其亚型息肉状脉络膜血管病变(PCV)是常见的脉络膜血管病变。尽管它们有许多共同的临床表现和治疗策略,但缺乏对这些病症的全面分析意味着研究人员难以进一步探索nAMD和PCV的共同发病机制。本研究的目的是表征房水(AH)蛋白质组的变化,并鉴定一种与nAMD和PCV均相关的新型生物标志物。

方法

采用液相色谱串联质谱(LC-MS/MS)分析nAMD、PCV患者及对照组的房水蛋白质组。使用酶联免疫吸附测定(ELISA)对目标蛋白进行验证,并进行受试者工作特征(ROC)曲线分析。

结果

所有组中共鉴定出737种不同的蛋白质,其中544种可定量。生物信息学分析表明,免疫反应激活是nAMD和PCV的关键事件。血清淀粉样蛋白A(SAA)4与多种慢性炎症性疾病密切相关,并且它作为枢纽蛋白富集。ROC分析表明,SAA4可以将nAMD和PCV与对照组区分开来。

结论

这项综合研究为nAMD和PCV的病理机制提供了见解,并加深了我们对其的理解。此外,SAA4水平的改变可能作为nAMD和PCV的共同生物标志物。

https://cdn.ncbi.nlm.nih.gov/pmc/blobs/2f3f/10474861/1518511d06e9/JIR-16-3783-g0005.jpg
https://cdn.ncbi.nlm.nih.gov/pmc/blobs/2f3f/10474861/fbb9d78a65b7/JIR-16-3783-g0001.jpg
https://cdn.ncbi.nlm.nih.gov/pmc/blobs/2f3f/10474861/2802c301b6a6/JIR-16-3783-g0002.jpg
https://cdn.ncbi.nlm.nih.gov/pmc/blobs/2f3f/10474861/82109d2d7274/JIR-16-3783-g0003.jpg
https://cdn.ncbi.nlm.nih.gov/pmc/blobs/2f3f/10474861/45dfe782ebdc/JIR-16-3783-g0004.jpg
https://cdn.ncbi.nlm.nih.gov/pmc/blobs/2f3f/10474861/1518511d06e9/JIR-16-3783-g0005.jpg
https://cdn.ncbi.nlm.nih.gov/pmc/blobs/2f3f/10474861/fbb9d78a65b7/JIR-16-3783-g0001.jpg
https://cdn.ncbi.nlm.nih.gov/pmc/blobs/2f3f/10474861/2802c301b6a6/JIR-16-3783-g0002.jpg
https://cdn.ncbi.nlm.nih.gov/pmc/blobs/2f3f/10474861/82109d2d7274/JIR-16-3783-g0003.jpg
https://cdn.ncbi.nlm.nih.gov/pmc/blobs/2f3f/10474861/45dfe782ebdc/JIR-16-3783-g0004.jpg
https://cdn.ncbi.nlm.nih.gov/pmc/blobs/2f3f/10474861/1518511d06e9/JIR-16-3783-g0005.jpg

相似文献

1
Serum Amyloid A 4 as a Common Marker of Persistent Inflammation in Patients with Neovascular Age-Related Macular Degeneration and Polypoidal Choroidal Vasculopathy.血清淀粉样蛋白A4作为新生血管性年龄相关性黄斑变性和息肉状脉络膜血管病变患者持续性炎症的常见标志物。
J Inflamm Res. 2023 Aug 29;16:3783-3797. doi: 10.2147/JIR.S417791. eCollection 2023.
2
Determination of Vascular Endothelial Growth Factor-B Concentrations in Aqueous Humor and Plasma of Neovascular Age-Related Macular Degeneration and Polypoidal Choroidal Vasculopathy Patients Before and After Anti-VEGF Therapy.抗VEGF治疗前后新生血管性年龄相关性黄斑变性和息肉样脉络膜血管病变患者房水和血浆中血管内皮生长因子-B浓度的测定
Ophthalmol Ther. 2023 Apr;12(2):827-837. doi: 10.1007/s40123-022-00618-4. Epub 2022 Dec 20.
3
Comparison of Peripheral Blood Inflammatory Indices in Patients with Neovascular Age-related Macular Degeneration and Haemorrhagic Polypoidal Choroidal Vasculopathy.新生血管性年龄相关性黄斑变性与出血性息肉状脉络膜血管病变患者外周血炎症指标的比较。
Ocul Immunol Inflamm. 2023 Jul;31(5):935-939. doi: 10.1080/09273948.2022.2071742. Epub 2022 May 19.
4
Comparison of cytokine levels in the aqueous humor of polypoidal choroidal vasculopathy and neovascular age-related macular degeneration patients.比较息肉状脉络膜血管病变和新生血管性年龄相关性黄斑变性患者房水中细胞因子水平。
BMC Ophthalmol. 2020 Jan 8;20(1):15. doi: 10.1186/s12886-019-1278-8.
5
Association between inflammatory cytokines in the aqueous humor and hyperreflective foci on optical coherence tomography in patients with neovascular age-related macular degeneration and polypoidal choroidal vasculopathy.新生血管性年龄相关性黄斑变性和息肉样脉络膜血管病变患者房水中炎症细胞因子与光学相干断层扫描高反射灶之间的关联。
Front Med (Lausanne). 2022 Sep 23;9:973025. doi: 10.3389/fmed.2022.973025. eCollection 2022.
6
COL8A1 rs13095226 polymorphism shows no association with neovascular age-related macular degeneration or polypoidal choroidal vasculopathy in Chinese subjects.在中国受试者中,COL8A1基因rs13095226多态性与新生血管性年龄相关性黄斑变性或息肉样脉络膜血管病变无关联。
Int J Clin Exp Pathol. 2015 Sep 1;8(9):11635-40. eCollection 2015.
7
CHOROIDAL VASCULAR ALTERATIONS IN AGE-RELATED MACULAR DEGENERATION AND POLYPOIDAL CHOROIDAL VASCULOPATHY.年龄相关性黄斑变性和息肉状脉络膜血管病变中的脉络膜血管改变
Retina. 2023 Jan 1;43(1):1-7. doi: 10.1097/IAE.0000000000003629.
8
Differentially Regulated Apolipoproteins and Lipid Profiles as Novel Biomarkers for Polypoidal Choroidal Vasculopathy and Neovascular Age-Related Macular Degeneration.差异调节的载脂蛋白和脂质谱作为息肉样脉络膜血管病变和新生血管性年龄相关性黄斑变性的新型生物标志物。
Front Endocrinol (Lausanne). 2022 Jul 19;13:946327. doi: 10.3389/fendo.2022.946327. eCollection 2022.
9
Interleukin-1β Level Is Increased in Vitreous of Patients with Neovascular Age-Related Macular Degeneration (nAMD) and Polypoidal Choroidal Vasculopathy (PCV).在新生血管性年龄相关性黄斑变性(nAMD)和息肉样脉络膜血管病变(PCV)患者的玻璃体中,白细胞介素-1β水平升高。
PLoS One. 2015 May 15;10(5):e0125150. doi: 10.1371/journal.pone.0125150. eCollection 2015.
10
A comparison of risk factors for age-related macular degeneration and polypoidal choroidal vasculopathy in Chinese patients.中国患者年龄相关性黄斑变性和息肉状脉络膜血管病变危险因素的比较。
Graefes Arch Clin Exp Ophthalmol. 2018 Aug;256(8):1449-1457. doi: 10.1007/s00417-018-4020-y. Epub 2018 Jun 1.

引用本文的文献

1
The Proteome Profile of Stress Test Assessed Cardiovascular Disease Risk-Prone Diabetic Subjects.应激测试评估的心血管疾病风险倾向糖尿病受试者的蛋白质组图谱
J Cardiovasc Transl Res. 2025 Jul 10. doi: 10.1007/s12265-025-10651-w.
2
Longitudinal Analysis of Traditional Inflammatory Markers (IL-6, CRP) Juxtaposed With Heparin-Binding Protein (HBP) and Serum Amyloid A Protein Component (SAA) During Acute Infection and Convalescence From COVID-19 Infection in the Context of Initial Viral Load and Markers of Tissue Destruction.在急性感染期间以及从 COVID-19 感染康复过程中,结合初始病毒载量和组织破坏标志物,对传统炎症标志物(白细胞介素-6、C 反应蛋白)与肝素结合蛋白(HBP)和血清淀粉样蛋白 A 蛋白成分(SAA)进行纵向分析。
J Immunol Res. 2025 Jun 28;2025:8881752. doi: 10.1155/jimr/8881752. eCollection 2025.
3

本文引用的文献

1
Plasma Proteomics Enable Differentiation of Lung Adenocarcinoma from Chronic Obstructive Pulmonary Disease (COPD).血浆蛋白质组学可区分肺腺癌与慢性阻塞性肺疾病(COPD)。
Int J Mol Sci. 2022 Sep 24;23(19):11242. doi: 10.3390/ijms231911242.
2
Association between inflammatory cytokines in the aqueous humor and hyperreflective foci on optical coherence tomography in patients with neovascular age-related macular degeneration and polypoidal choroidal vasculopathy.新生血管性年龄相关性黄斑变性和息肉样脉络膜血管病变患者房水中炎症细胞因子与光学相干断层扫描高反射灶之间的关联。
Front Med (Lausanne). 2022 Sep 23;9:973025. doi: 10.3389/fmed.2022.973025. eCollection 2022.
3
Red blood cell distribution width-to-albumin ratio and its association with age-related macular degeneration: a population-based cross-sectional study.红细胞分布宽度与白蛋白比值及其与年龄相关性黄斑变性的关联:一项基于人群的横断面研究。
Front Med (Lausanne). 2025 Apr 15;12:1510756. doi: 10.3389/fmed.2025.1510756. eCollection 2025.
4
Aqueous Humor Cytokine Profiling Reveals Distinct Roles for Serum Amyloid A, Interleukin-8, and Endothelin-1 in Pseudoexfoliation Syndrome and Glaucoma.房水细胞因子分析揭示血清淀粉样蛋白A、白细胞介素-8和内皮素-1在假性剥脱综合征和青光眼中的不同作用。
Int J Mol Sci. 2025 Feb 10;26(4):1461. doi: 10.3390/ijms26041461.
5
Comprehensive analysis of macrophage-associated inflammatory genes in AMI based on bulk combined with single-cell sequencing data.基于 bulk 联合单细胞测序数据的 AMI 中巨噬细胞相关炎症基因的综合分析。
PeerJ. 2024 Sep 18;12:e17981. doi: 10.7717/peerj.17981. eCollection 2024.
Role of the mucin-like glycoprotein FCGBP in mucosal immunity and cancer.
黏蛋白样糖蛋白 FCGBP 在黏膜免疫和癌症中的作用。
Front Immunol. 2022 Jul 22;13:863317. doi: 10.3389/fimmu.2022.863317. eCollection 2022.
4
Differentially Regulated Apolipoproteins and Lipid Profiles as Novel Biomarkers for Polypoidal Choroidal Vasculopathy and Neovascular Age-Related Macular Degeneration.差异调节的载脂蛋白和脂质谱作为息肉样脉络膜血管病变和新生血管性年龄相关性黄斑变性的新型生物标志物。
Front Endocrinol (Lausanne). 2022 Jul 19;13:946327. doi: 10.3389/fendo.2022.946327. eCollection 2022.
5
Inflammasome Activation in Retinal Pigment Epithelium from Human Donors with Age-Related Macular Degeneration.年龄相关性黄斑变性患者的人视网膜色素上皮细胞中的炎症小体激活。
Cells. 2022 Jun 30;11(13):2075. doi: 10.3390/cells11132075.
6
Dabigatran and Wet AMD, Results From Retinal Pigment Epithelial Cell Monolayers, the Mouse Model of Choroidal Neovascularization, and Patients From the Medicare Data Base.达比加群酯与湿性年龄相关性黄斑变性,视网膜色素上皮细胞单层、脉络膜新生血管小鼠模型和医疗保险数据库患者的研究结果。
Front Immunol. 2022 Jun 17;13:896274. doi: 10.3389/fimmu.2022.896274. eCollection 2022.
7
Transketolase in human Müller cells is critical to resist light stress through the pentose phosphate and NRF2 pathways.人源 Müller 细胞中转酮醇酶通过戊糖磷酸和 NRF2 通路抵抗光应激至关重要。
Redox Biol. 2022 Aug;54:102379. doi: 10.1016/j.redox.2022.102379. Epub 2022 Jun 24.
8
Targeting C3b/C4b and VEGF with a bispecific fusion protein optimized for neovascular age-related macular degeneration therapy.针对新生血管性年龄相关性黄斑变性治疗的双特异性融合蛋白,靶向 C3b/C4b 和 VEGF。
Sci Transl Med. 2022 Jun;14(647):eabj2177. doi: 10.1126/scitranslmed.abj2177. Epub 2022 Jun 1.
9
Proteome alterations in the aqueous humor reflect structural and functional phenotypes in patients with advanced normal-tension glaucoma.房水中蛋白质组的改变反映了晚期正常眼压性青光眼患者的结构和功能表型。
Sci Rep. 2022 Jan 24;12(1):1221. doi: 10.1038/s41598-022-05273-0.
10
Decorin Concentrations in Aqueous Humor of Patients with Diabetic Retinopathy.糖尿病视网膜病变患者房水中的核心蛋白聚糖浓度
Life (Basel). 2021 Dec 17;11(12):1421. doi: 10.3390/life11121421.