• 文献检索
  • 文档翻译
  • 深度研究
  • 学术资讯
  • Suppr Zotero 插件Zotero 插件
  • 邀请有礼
  • 套餐&价格
  • 历史记录
应用&插件
Suppr Zotero 插件Zotero 插件浏览器插件Mac 客户端Windows 客户端微信小程序
定价
高级版会员购买积分包购买API积分包
服务
文献检索文档翻译深度研究API 文档MCP 服务
关于我们
关于 Suppr公司介绍联系我们用户协议隐私条款
关注我们

Suppr 超能文献

核心技术专利:CN118964589B侵权必究
粤ICP备2023148730 号-1Suppr @ 2026

文献检索

告别复杂PubMed语法,用中文像聊天一样搜索,搜遍4000万医学文献。AI智能推荐,让科研检索更轻松。

立即免费搜索

文件翻译

保留排版,准确专业,支持PDF/Word/PPT等文件格式,支持 12+语言互译。

免费翻译文档

深度研究

AI帮你快速写综述,25分钟生成高质量综述,智能提取关键信息,辅助科研写作。

立即免费体验

化学遗传沉默 Na1.8 阳性感觉神经元逆转了 FLEx PSAM-GlyR 小鼠的慢性神经病理性和骨癌痛。

Chemogenetic Silencing of Na1.8-Positive Sensory Neurons Reverses Chronic Neuropathic and Bone Cancer Pain in FLEx PSAM-GlyR Mice.

机构信息

Wolfson Institute for Biomedical Research, Division of Medicine, University College London, London WC1E 6BT, United Kingdom.

William Harvey Research Institute, Barts and the London School of Medicine and Dentistry, Queen Mary University of London, London EC1M 6BQ, United Kingdom.

出版信息

eNeuro. 2023 Sep 26;10(9). doi: 10.1523/ENEURO.0151-23.2023. Print 2023 Sep.

DOI:10.1523/ENEURO.0151-23.2023
PMID:37679042
原文链接:https://pmc.ncbi.nlm.nih.gov/articles/PMC10523839/
Abstract

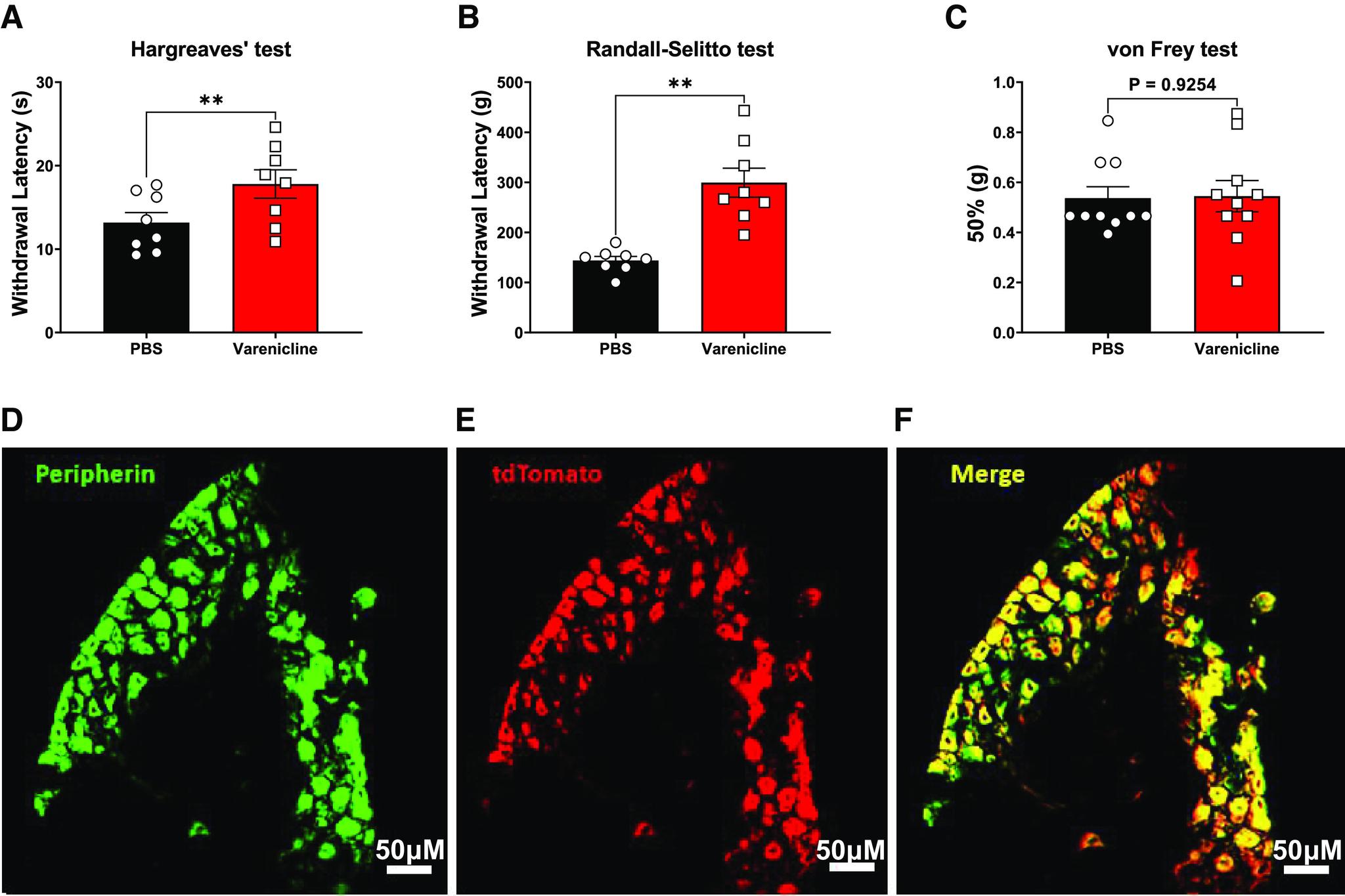
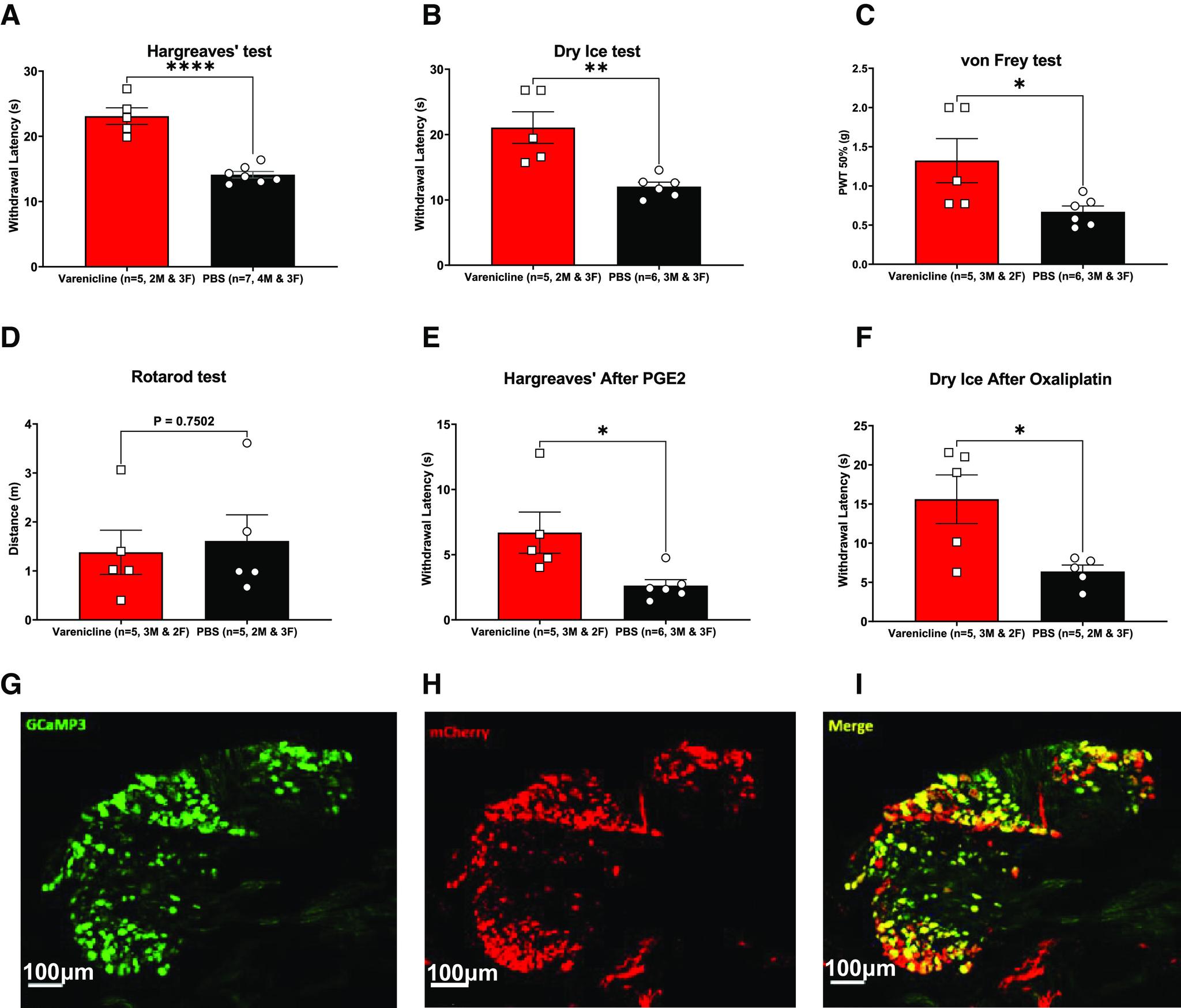
Drive from peripheral neurons is essential in almost all pain states, but pharmacological silencing of these neurons to effect analgesia has proved problematic. Reversible gene therapy using long-lived chemogenetic approaches is an appealing option. We used the genetically activated chloride channel PSAM-GlyR to examine pain pathways in mice. Using recombinant AAV9-based delivery to sensory neurons, we found a reversal of acute pain behavior and diminished neuronal activity using and GCaMP imaging on activation of PSAM-GlyR with varenicline. A significant reduction in inflammatory heat hyperalgesia and oxaliplatin-induced cold allodynia was also observed. Importantly, there was no impairment of motor coordination, but innocuous von Frey sensation was inhibited. We generated a transgenic mouse that expresses a CAG-driven FLExed PSAM-GlyR downstream of the locus that requires Cre recombinase to enable the expression of PSAM-GlyR and tdTomato. We used Na1.8 Cre to examine the role of predominantly nociceptive Na1.8+ neurons in cancer-induced bone pain (CIBP) and neuropathic pain caused by chronic constriction injury (CCI). Varenicline activation of PSAM-GlyR in Na1.8-positive neurons reversed CCI-driven mechanical, thermal, and cold sensitivity. Additionally, varenicline treatment of mice with CIBP expressing PSAM-GlyR in Na1.8+ sensory neurons reversed cancer pain as assessed by weight-bearing. Moreover, when these mice were subjected to acute pain assays, an elevation in withdrawal thresholds to noxious mechanical and thermal stimuli was detected, but innocuous mechanical sensations remained unaffected. These studies confirm the utility of PSAM-GlyR chemogenetic silencing in chronic pain states for mechanistic analysis and potential future therapeutic use.

摘要

从周围神经元驱动几乎是所有疼痛状态所必需的,但药理学沉默这些神经元以实现镇痛已被证明存在问题。使用长效化学遗传方法进行可逆基因治疗是一种有吸引力的选择。我们使用遗传激活的氯离子通道 PSAM-GlyR 来研究小鼠的疼痛通路。使用基于重组 AAV9 的递送来递送到感觉神经元,我们发现使用烟碱和 GCaMP 成像在 PSAM-GlyR 激活时,急性疼痛行为和神经元活动的逆转,以及使用烟碱和 GCaMP 成像在 PSAM-GlyR 激活时,对炎性热痛觉过敏和奥沙利铂诱导的冷感觉过敏的显著减少。重要的是,没有运动协调能力的损害,但无害的 von Frey 感觉受到抑制。我们生成了一种转基因小鼠,该小鼠在下游表达 CAG 驱动的 FLExed PSAM-GlyR ,该基因需要 Cre 重组酶才能使 PSAM-GlyR 和 tdTomato 表达。我们使用 Na1.8 Cre 来研究主要为伤害性的 Na1.8+神经元在癌症引起的骨痛(CIBP)和慢性缩窄性损伤(CCI)引起的神经性疼痛中的作用。PSAM-GlyR 在 Na1.8 阳性神经元中的烟碱激活逆转了 CCI 驱动的机械、热和冷敏感性。此外,在表达 PSAM-GlyR 的 Na1.8+感觉神经元的 CIBP 小鼠中,烟碱治疗逆转了癌症疼痛,这是通过体重支撑来评估的。此外,当这些小鼠接受急性疼痛测定时,检测到对有害机械和热刺激的退缩阈值升高,但无害机械感觉不受影响。这些研究证实了 PSAM-GlyR 化学遗传沉默在慢性疼痛状态下用于机制分析和潜在未来治疗用途的效用。

https://cdn.ncbi.nlm.nih.gov/pmc/blobs/33be/10523839/b5531efb8c26/ENEURO.0151-23.2023_f009.jpg
https://cdn.ncbi.nlm.nih.gov/pmc/blobs/33be/10523839/8f2079436667/ENEURO.0151-23.2023_f010.jpg
https://cdn.ncbi.nlm.nih.gov/pmc/blobs/33be/10523839/ef27214b856d/ENEURO.0151-23.2023_f001.jpg
https://cdn.ncbi.nlm.nih.gov/pmc/blobs/33be/10523839/00600eca902b/ENEURO.0151-23.2023_f002.jpg
https://cdn.ncbi.nlm.nih.gov/pmc/blobs/33be/10523839/e40886a99b5b/ENEURO.0151-23.2023_f003.jpg
https://cdn.ncbi.nlm.nih.gov/pmc/blobs/33be/10523839/f7b5e2e7d235/ENEURO.0151-23.2023_f004.jpg
https://cdn.ncbi.nlm.nih.gov/pmc/blobs/33be/10523839/edf7b04d2d68/ENEURO.0151-23.2023_f005.jpg
https://cdn.ncbi.nlm.nih.gov/pmc/blobs/33be/10523839/a7e388bcf53a/ENEURO.0151-23.2023_f006.jpg
https://cdn.ncbi.nlm.nih.gov/pmc/blobs/33be/10523839/bdc7e57c8cc8/ENEURO.0151-23.2023_f007.jpg
https://cdn.ncbi.nlm.nih.gov/pmc/blobs/33be/10523839/4fbdf3c7b77f/ENEURO.0151-23.2023_f008.jpg
https://cdn.ncbi.nlm.nih.gov/pmc/blobs/33be/10523839/b5531efb8c26/ENEURO.0151-23.2023_f009.jpg
https://cdn.ncbi.nlm.nih.gov/pmc/blobs/33be/10523839/8f2079436667/ENEURO.0151-23.2023_f010.jpg
https://cdn.ncbi.nlm.nih.gov/pmc/blobs/33be/10523839/ef27214b856d/ENEURO.0151-23.2023_f001.jpg
https://cdn.ncbi.nlm.nih.gov/pmc/blobs/33be/10523839/00600eca902b/ENEURO.0151-23.2023_f002.jpg
https://cdn.ncbi.nlm.nih.gov/pmc/blobs/33be/10523839/e40886a99b5b/ENEURO.0151-23.2023_f003.jpg
https://cdn.ncbi.nlm.nih.gov/pmc/blobs/33be/10523839/f7b5e2e7d235/ENEURO.0151-23.2023_f004.jpg
https://cdn.ncbi.nlm.nih.gov/pmc/blobs/33be/10523839/edf7b04d2d68/ENEURO.0151-23.2023_f005.jpg
https://cdn.ncbi.nlm.nih.gov/pmc/blobs/33be/10523839/a7e388bcf53a/ENEURO.0151-23.2023_f006.jpg
https://cdn.ncbi.nlm.nih.gov/pmc/blobs/33be/10523839/bdc7e57c8cc8/ENEURO.0151-23.2023_f007.jpg
https://cdn.ncbi.nlm.nih.gov/pmc/blobs/33be/10523839/4fbdf3c7b77f/ENEURO.0151-23.2023_f008.jpg
https://cdn.ncbi.nlm.nih.gov/pmc/blobs/33be/10523839/b5531efb8c26/ENEURO.0151-23.2023_f009.jpg

相似文献

1
Chemogenetic Silencing of Na1.8-Positive Sensory Neurons Reverses Chronic Neuropathic and Bone Cancer Pain in FLEx PSAM-GlyR Mice.化学遗传沉默 Na1.8 阳性感觉神经元逆转了 FLEx PSAM-GlyR 小鼠的慢性神经病理性和骨癌痛。
eNeuro. 2023 Sep 26;10(9). doi: 10.1523/ENEURO.0151-23.2023. Print 2023 Sep.
2
A humanized chemogenetic system inhibits murine pain-related behavior and hyperactivity in human sensory neurons.一种人源化的化学遗传学系统可抑制小鼠的痛觉相关行为,并抑制人感觉神经元的过度活跃。
Sci Transl Med. 2023 Oct 4;15(716):eadh3839. doi: 10.1126/scitranslmed.adh3839.
3
Modulation of cardiomyocyte contractility and action potentials with chemogenetic chloride currents.利用化学遗传学氯离子电流调节心肌细胞收缩性和动作电位。
J Physiol. 2025 Mar;603(6):1399-1415. doi: 10.1113/JP286428. Epub 2025 Feb 24.
4
Optogenetic Silencing of Nav1.8-Positive Afferents Alleviates Inflammatory and Neuropathic Pain.光遗传学沉默 Nav1.8 阳性传入神经可减轻炎症性和神经性疼痛。
eNeuro. 2016 Mar 16;3(1). doi: 10.1523/ENEURO.0140-15.2016. eCollection 2016 Jan-Feb.
5
Excitation of medium spiny neurons by 'inhibitory' ultrapotent chemogenetics via shifts in chloride reversal potential.通过氯离子反转电位的改变,“抑制性”超效化学遗传学刺激中间神经元。
Elife. 2021 Apr 6;10:e64241. doi: 10.7554/eLife.64241.
6
Contribution of dorsal horn CGRP-expressing interneurons to mechanical sensitivity.背角 CGRP 表达中间神经元对机械敏感性的贡献。
Elife. 2021 Jun 1;10:e59751. doi: 10.7554/eLife.59751.
7
Nav1.9 channel contributes to mechanical and heat pain hypersensitivity induced by subacute and chronic inflammation.Nav1.9 通道参与亚急性和慢性炎症诱导的机械痛和热痛敏。
PLoS One. 2011;6(8):e23083. doi: 10.1371/journal.pone.0023083. Epub 2011 Aug 12.
8
Reduction of SIRT1-Mediated Epigenetic Upregulation of Nav1.7 Contributes to Oxaliplatin-Induced Neuropathic Pain.SIRT1 介导的 Nav1.7 表观遗传上调减少有助于奥沙利铂诱导的神经病理性疼痛。
Pain Physician. 2023 May;26(3):E213-E222.
9
Optogenetic Inhibition of CGRPα Sensory Neurons Reveals Their Distinct Roles in Neuropathic and Incisional Pain.光遗传学抑制 CGRPα 感觉神经元揭示了它们在神经病理性疼痛和切口性疼痛中的不同作用。
J Neurosci. 2018 Jun 20;38(25):5807-5825. doi: 10.1523/JNEUROSCI.3565-17.2018.
10
Using an engineered glutamate-gated chloride channel to silence sensory neurons and treat neuropathic pain at the source.利用工程化的谷氨酸门控氯离子通道从源头上沉默感觉神经元并治疗神经性疼痛。
Brain. 2017 Oct 1;140(10):2570-2585. doi: 10.1093/brain/awx201.

引用本文的文献

1
Nav1.8 and Chronic Pain: From Laboratory Animals to Clinical Patients.Nav1.8与慢性疼痛:从实验动物到临床患者
Biomolecules. 2025 May 10;15(5):694. doi: 10.3390/biom15050694.
2
Sensory neuron sodium channels as pain targets; from cocaine to Journavx (VX-548, suzetrigine).作为疼痛靶点的感觉神经元钠通道;从可卡因到Journavx(VX-548,舒泽曲明)。
J Gen Physiol. 2025 Jul 7;157(4). doi: 10.1085/jgp.202513778. Epub 2025 Apr 28.
3
Novel therapies for cancer-induced bone pain.癌症诱发骨痛的新型疗法。

本文引用的文献

1
Calcium imaging for analgesic drug discovery.用于镇痛药发现的钙成像技术。
Neurobiol Pain. 2022 Jan 5;11:100083. doi: 10.1016/j.ynpai.2021.100083. eCollection 2022 Jan-Jul.
2
Chemogenetics: drug-controlled gene therapies for neural circuit disorders.化学遗传学:用于神经回路疾病的药物控制基因疗法。
Cell Gene Ther Insights. 2020 Aug;6(7):1079-1094. doi: 10.18609/cgti.2020.112.
3
A central mechanism of analgesia in mice and humans lacking the sodium channel Na1.7.在缺乏钠离子通道 Na1.7 的小鼠和人类中,镇痛的一个中心机制。
Neurobiol Pain. 2024 Sep 26;16:100167. doi: 10.1016/j.ynpai.2024.100167. eCollection 2024 Jul-Dec.
4
Gene therapy for chronic pain management.基因治疗慢性疼痛管理。
Cell Rep Med. 2024 Oct 15;5(10):101756. doi: 10.1016/j.xcrm.2024.101756. Epub 2024 Oct 3.
5
Putting a Pause on Pain: Chemogenetic Silencing of NaV1.8-Positive Sensory Neurons.缓解疼痛:对表达Nav1.8的感觉神经元进行化学遗传学沉默
eNeuro. 2023 Nov 8;10(11). doi: 10.1523/ENEURO.0386-23.2023. Print 2023 Nov.
Neuron. 2021 May 5;109(9):1497-1512.e6. doi: 10.1016/j.neuron.2021.03.012. Epub 2021 Apr 5.
4
Silent cold-sensing neurons contribute to cold allodynia in neuropathic pain.沉默的冷觉神经元有助于神经性疼痛的冷感觉过敏。
Brain. 2021 Jul 28;144(6):1711-1726. doi: 10.1093/brain/awab086.
5
CRISPR gene editing in human embryos wreaks chromosomal mayhem.人类胚胎中的CRISPR基因编辑会造成染色体混乱。
Nature. 2020 Jul;583(7814):17-18. doi: 10.1038/d41586-020-01906-4.
6
Light Up the Brain: The Application of Optogenetics in Cell-Type Specific Dissection of Mouse Brain Circuits.点亮大脑:光遗传学在小鼠脑回路的细胞类型特异性解析中的应用。
Front Neural Circuits. 2020 Apr 24;14:18. doi: 10.3389/fncir.2020.00018. eCollection 2020.
7
The neuropathic pain: An overview of the current treatment and future therapeutic approaches.神经病理性疼痛:当前治疗方法及未来治疗方法概述。
Int J Immunopathol Pharmacol. 2019 Jan-Dec;33:2058738419838383. doi: 10.1177/2058738419838383.
8
Ultrapotent chemogenetics for research and potential clinical applications.超强化学遗传学用于研究和潜在临床应用。
Science. 2019 Apr 12;364(6436). doi: 10.1126/science.aav5282. Epub 2019 Mar 14.
9
Cancer complaints: The profile of patients from the emergency department of a Brazilian oncology teaching hospital.癌症相关诉求:巴西一家肿瘤学教学医院急诊科患者概况
F1000Res. 2017 Oct 31;6:1919. doi: 10.12688/f1000research.12632.1. eCollection 2017.
10
Where now for opioids in chronic pain?慢性疼痛中阿片类药物的现状如何?
Drug Ther Bull. 2018 Oct;56(10):118-122. doi: 10.1136/dtb.2018.10.000007. Epub 2018 Sep 25.