• 文献检索
  • 文档翻译
  • 深度研究
  • 学术资讯
  • Suppr Zotero 插件Zotero 插件
  • 邀请有礼
  • 套餐&价格
  • 历史记录
应用&插件
Suppr Zotero 插件Zotero 插件浏览器插件Mac 客户端Windows 客户端微信小程序
定价
高级版会员购买积分包购买API积分包
服务
文献检索文档翻译深度研究API 文档MCP 服务
关于我们
关于 Suppr公司介绍联系我们用户协议隐私条款
关注我们

Suppr 超能文献

核心技术专利:CN118964589B侵权必究
粤ICP备2023148730 号-1Suppr @ 2026

文献检索

告别复杂PubMed语法,用中文像聊天一样搜索,搜遍4000万医学文献。AI智能推荐,让科研检索更轻松。

立即免费搜索

文件翻译

保留排版,准确专业,支持PDF/Word/PPT等文件格式,支持 12+语言互译。

免费翻译文档

深度研究

AI帮你快速写综述,25分钟生成高质量综述,智能提取关键信息,辅助科研写作。

立即免费体验

食物类型对人类心理-行为反应和减少犯罪的影响。

Influence of Food Type on Human Psychological-Behavioral Responses and Crime Reduction.

机构信息

Department of Humanities and Law, Isfahan (Khorasgan) Branch, Islamic Azad University, Isfahan 81551-39998, Iran.

Department of Food Science and Technology, Laser and Biophotonics in Biotechnologies Research Center, Isfahan (Khorasgan) Branch, Islamic Azad University, Isfahan 81551-39998, Iran.

出版信息

Nutrients. 2023 Aug 25;15(17):3715. doi: 10.3390/nu15173715.

DOI:10.3390/nu15173715
PMID:37686747
原文链接:https://pmc.ncbi.nlm.nih.gov/articles/PMC10490081/
Abstract

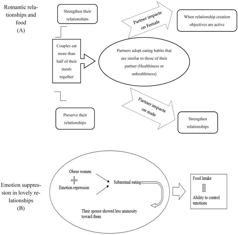
The purpose of this narrative review is to emphasize the importance of food consumption and meal selection on mental health and brain function, including psychological and behavioral reactions such as mood, loving relationships, violence, and criminal activity. Additionally, by being aware of the link between food and mental health, the community can be encouraged to make informed food choices in order to avoid unfavorable outcomes like criminality. Food behaviors are shifting significantly over the world. There are also significant changes in mood, sadness, happiness, and violence, as well as the spread of the variety and severity of mental diseases that lead to violent acts. Food intake and meal selection have evolved over the last ten years as the variety and accessibility of food options have become easier and more diverse. These modifications might have both beneficial and bad consequences. This article examines the relationship between food intake and its impact on marital satisfaction. The goal of this review is to support or refute the claim that food influences mood, love, or criminal behavior, or vice versa. Various diets can have an impact on one's mental health and brain, influencing psychological reactions and behavioral responses such as mood, loving relationships, violence, and even criminal activity. Food insecurity has been demonstrated in various studies to have a negative impact on health and psychological well-being, leading to despair, loss of happiness, marital conflict, and violence. For example, herbal extracts and flavonoids have the potential to improve gut microbiota and treat mood disorders. Understanding how the gut-brain axis communicates might help guide interventions for mood and cognitive function. Since the root of most diseases and behaviors is significantly related to the type of food consumed, this research addresses this issue in order to reduce the cost of treatment and prevention of crime and delinquency at the community level by consciously choosing the food consumed by the society. In other words, prevention is always better than cure.

摘要

本文的目的是强调食物消费和膳食选择对心理健康和大脑功能的重要性,包括心理和行为反应,如情绪、恋爱关系、暴力和犯罪行为。此外,通过了解食物与心理健康之间的联系,社区可以鼓励人们做出明智的食物选择,以避免犯罪等不良后果。

世界各地的食物行为正在发生重大变化。情绪、悲伤、幸福和暴力的变化以及精神疾病的种类和严重程度的传播,以及导致暴力行为的精神疾病的传播,也在发生重大变化。在过去的十年中,随着食物选择的种类和可及性变得更加容易和多样化,食物摄入和膳食选择也发生了变化。这些变化可能既有好处,也有坏处。

本文探讨了食物摄入与婚姻满意度之间的关系。本文的目的是支持或反驳食物影响情绪、爱情或犯罪行为的说法,或者反之亦然。各种饮食都可能对人的心理健康和大脑产生影响,影响心理反应和行为反应,如情绪、恋爱关系、暴力,甚至犯罪行为。

多项研究表明,食物不安全会对健康和心理健康产生负面影响,导致绝望、幸福感丧失、婚姻冲突和暴力。例如,草药提取物和类黄酮有可能改善肠道微生物群并治疗情绪障碍。了解肠道-大脑轴如何交流可能有助于指导针对情绪和认知功能的干预措施。由于大多数疾病和行为的根源与所消耗的食物类型密切相关,因此这项研究旨在通过有意识地选择社会所消耗的食物,来解决这一问题,从而降低社区层面治疗和预防犯罪和青少年犯罪的成本。换句话说,预防总是胜于治疗。

https://cdn.ncbi.nlm.nih.gov/pmc/blobs/338c/10490081/b6d3b00eda3c/nutrients-15-03715-g005.jpg
https://cdn.ncbi.nlm.nih.gov/pmc/blobs/338c/10490081/e52225cd5d20/nutrients-15-03715-g001.jpg
https://cdn.ncbi.nlm.nih.gov/pmc/blobs/338c/10490081/cf4619b0aa9b/nutrients-15-03715-g002a.jpg
https://cdn.ncbi.nlm.nih.gov/pmc/blobs/338c/10490081/57acfb0dccba/nutrients-15-03715-g003.jpg
https://cdn.ncbi.nlm.nih.gov/pmc/blobs/338c/10490081/9e96bfa08fbd/nutrients-15-03715-g004a.jpg
https://cdn.ncbi.nlm.nih.gov/pmc/blobs/338c/10490081/b6d3b00eda3c/nutrients-15-03715-g005.jpg
https://cdn.ncbi.nlm.nih.gov/pmc/blobs/338c/10490081/e52225cd5d20/nutrients-15-03715-g001.jpg
https://cdn.ncbi.nlm.nih.gov/pmc/blobs/338c/10490081/cf4619b0aa9b/nutrients-15-03715-g002a.jpg
https://cdn.ncbi.nlm.nih.gov/pmc/blobs/338c/10490081/57acfb0dccba/nutrients-15-03715-g003.jpg
https://cdn.ncbi.nlm.nih.gov/pmc/blobs/338c/10490081/9e96bfa08fbd/nutrients-15-03715-g004a.jpg
https://cdn.ncbi.nlm.nih.gov/pmc/blobs/338c/10490081/b6d3b00eda3c/nutrients-15-03715-g005.jpg

相似文献

1
Influence of Food Type on Human Psychological-Behavioral Responses and Crime Reduction.食物类型对人类心理-行为反应和减少犯罪的影响。
Nutrients. 2023 Aug 25;15(17):3715. doi: 10.3390/nu15173715.
2
Crime, violence, and behavioral health: collaborative community strategies for risk mitigation.犯罪、暴力与行为健康:降低风险的社区协作策略
CNS Spectr. 2015 Jun;20(3):241-9. doi: 10.1017/S1092852915000164. Epub 2015 Apr 27.
3
Antipsychotics, mood stabilisers, and risk of violent crime.抗精神病药物、心境稳定剂与暴力犯罪风险
Lancet. 2014 Sep 27;384(9949):1206-14. doi: 10.1016/S0140-6736(14)60379-2. Epub 2014 May 8.
4
Impact of summer programmes on the outcomes of disadvantaged or 'at risk' young people: A systematic review.暑期项目对处境不利或“有风险”的年轻人的影响:一项系统综述。
Campbell Syst Rev. 2024 Jun 13;20(2):e1406. doi: 10.1002/cl2.1406. eCollection 2024 Jun.
5
[Parasuicide and violence: criminological aspects from a study of 21,314 male army recruits in Switzerland].[自杀未遂与暴力:对瑞士21314名男性新兵的一项研究中的犯罪学方面]
Encephale. 2003 Jan-Feb;29(1):1-10.
6
Criminal and violent behavior in schizophrenic patients: an overview.精神分裂症患者的犯罪与暴力行为:综述
Psychiatry Clin Neurosci. 1998 Dec;52(6):547-54. doi: 10.1111/j.1440-1819.1998.tb02699.x.
7
Conflict Resolution Interventions and Tertiary Violence Prevention Among Urban Nonintimate Adults: A Review of the Literature.城市非亲密成年人中的冲突解决干预措施和三级暴力预防:文献综述。
Trauma Violence Abuse. 2022 Jan;23(1):3-19. doi: 10.1177/1524838020918672. Epub 2020 Apr 23.
8
The effectiveness of mindfulness based programs in reducing stress experienced by nurses in adult hospital settings: a systematic review of quantitative evidence protocol.基于正念的项目在减轻成人医院环境中护士所经历压力方面的有效性:定量证据协议的系统评价
JBI Database System Rev Implement Rep. 2015 Oct;13(10):21-9. doi: 10.11124/jbisrir-2015-2380.
9
Criminal behaviour and violent crimes in former inpatients with affective disorder.情感障碍前住院患者的犯罪行为和暴力犯罪。
J Affect Disord. 2009 Sep;117(1-2):98-103. doi: 10.1016/j.jad.2008.12.007. Epub 2009 Jan 24.
10
Factors associated with youth gang membership in low- and middle-income countries: a systematic review.低收入和中等收入国家与青少年帮派成员身份相关的因素:一项系统综述。
Campbell Syst Rev. 2018 Nov 29;14(1):1-128. doi: 10.4073/csr.2018.11. eCollection 2018.

引用本文的文献

1
Nutrition is Associated with Violent and Criminal Behaviors.营养与暴力及犯罪行为有关。
Curr Nutr Rep. 2025 Jun 3;14(1):76. doi: 10.1007/s13668-025-00668-7.
2
The Intersection of Ultra-Processed Foods, Neuropsychiatric Disorders, and Neurolaw: Implications for Criminal Justice.超加工食品、神经精神疾病与神经法学的交叉点:对刑事司法的影响
NeuroSci. 2024 Sep 23;5(3):354-377. doi: 10.3390/neurosci5030028. eCollection 2024 Sep.
3
The role of serotonin hormone on weight loss maintenance after sleeve gastrectomy: a systematic review.

本文引用的文献

1
My Diet Study: protocol for a two-part observational, longitudinal, psycho-biological study of dieting in Australian youth.我的节食研究:对澳大利亚青少年节食的两部分观察性、纵向、心理生物学研究的方案。
Front Public Health. 2023 Dec 14;11:1281855. doi: 10.3389/fpubh.2023.1281855. eCollection 2023.
2
Amelioration impact of gut-brain communication on obesity control by regulating gut microbiota composition through the ingestion of animal-plant-derived peptides and dietary fiber: can food reward effect as a hidden regulator?通过摄入动植物源肽和膳食纤维调节肠道微生物组成改善肠道-脑通讯对肥胖控制的影响:食物奖赏效应能否作为一个隐藏的调节因子?
Crit Rev Food Sci Nutr. 2024 Nov;64(31):11575-11589. doi: 10.1080/10408398.2023.2241078. Epub 2023 Aug 1.
3
胃袖状切除术(Sleeve gastrectomy)后血清素激素对体重维持的作用:系统评价。
J Med Life. 2024 Feb;17(2):133-140. doi: 10.25122/jml-2023-0356.
4
Development and Validation of a Food Frequency Questionnaire for Evaluating the Nutritional Status of Patients with Serious Mental Illnesses (DIETQ-SMI) in Bahrain.巴林用于评估严重精神疾病患者(DIETQ-SMI)营养状况的食物频率问卷的开发与验证
Brain Sci. 2024 Mar 26;14(4):312. doi: 10.3390/brainsci14040312.
The neuromodulatory effects of flavonoids and gut Microbiota through the gut-brain axis.黄酮类化合物和肠道微生物群通过肠脑轴的神经调节作用。
Front Cell Infect Microbiol. 2023 Jun 23;13:1197646. doi: 10.3389/fcimb.2023.1197646. eCollection 2023.
4
The gut-brain axis and cognitive control: A role for the vagus nerve.肠脑轴与认知控制:迷走神经的作用。
Semin Cell Dev Biol. 2024 Mar 15;156:201-209. doi: 10.1016/j.semcdb.2023.02.004. Epub 2023 Feb 16.
5
"Maybe it's Not Just the Food?" A Food and Mood Focus Group Study.“或许不只是食物的问题?”——一项食物与情绪的焦点小组研究
Int J Environ Res Public Health. 2023 Jan 21;20(3):2011. doi: 10.3390/ijerph20032011.
6
Phytotherapy of mood disorders in the light of microbiota-gut-brain axis.基于微生物群-肠-脑轴的情绪障碍的植物疗法。
Phytomedicine. 2023 Mar;111:154642. doi: 10.1016/j.phymed.2023.154642. Epub 2023 Jan 4.
7
Food-evoked nostalgia.食物引发的怀旧之情。
Cogn Emot. 2023 Feb;37(1):34-48. doi: 10.1080/02699931.2022.2142525. Epub 2022 Nov 4.
8
The Mental Health Outcomes of Food Insecurity and Insufficiency in West Africa: A Systematic Narrative Review.西非粮食不安全与供应不足的心理健康后果:一项系统性叙述综述
Behav Sci (Basel). 2021 Oct 25;11(11):146. doi: 10.3390/bs11110146.
9
Acute Effects of Caffeine Intake on Psychological Responses and High-Intensity Exercise Performance.咖啡因摄入对心理反应和高强度运动表现的急性影响。
Int J Environ Res Public Health. 2021 Jan 12;18(2):584. doi: 10.3390/ijerph18020584.
10
Food and Mood: the Corresponsive Effect.食物与情绪:相互影响。
Curr Nutr Rep. 2020 Sep;9(3):296-308. doi: 10.1007/s13668-020-00331-3.