Tong Lei, Han Shanshan, Xue Yao, Chen Minggang, Chen Fuyi, Ke Wei, Shu Yousheng, Ding Ning, Bewersdorf Joerg, Zhou Z Jimmy, Yuan Peng, Grutzendler Jaime
Department of Neurology, Yale School of Medicine, New Haven, CT 06511, USA.
Department of Rehabilitation Medicine, Huashan Hospital, State Key Laboratory of Medical Neurobiology, Institute for Translational Brain Research, MOE Frontiers Center for Brain Science, Fudan University, Shanghai 200032, China.
iScience. 2023 Sep 9;26(10):107857. doi: 10.1016/j.isci.2023.107857. eCollection 2023 Oct 20.
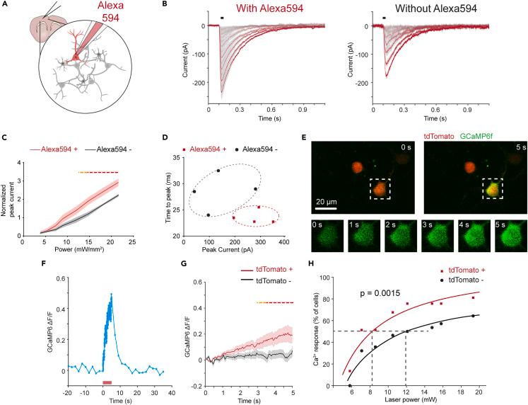
Optogenetic manipulation with single-cell resolution can be achieved by two-photon excitation. However, this frequently requires relatively high laser powers. Here, we developed a novel strategy that can improve the efficiency of current two-photon stimulation technologies by positioning fluorescent proteins or small fluorescent molecules with high two-photon cross-sections in the vicinity of opsins. This generates a highly localized source of endogenous single-photon illumination that can be tailored to match the optimal opsin absorbance. Through neuronal and vascular stimulation in the live mouse brain, we demonstrate the utility of this technique to achieve efficient opsin stimulation, without loss of cellular resolution. We also provide a theoretical framework for understanding the potential advantages and constrains of this methodology, with directions for future improvements. Altogether, this fluorescence transfer illumination method opens new possibilities for experiments difficult to implement in the live brain such as all-optical neural interrogation and control of regional cerebral blood flow.
通过双光子激发可实现单细胞分辨率的光遗传学操纵。然而,这通常需要相对较高的激光功率。在此,我们开发了一种新策略,通过将具有高二光子截面的荧光蛋白或小荧光分子定位在视蛋白附近,可提高当前双光子刺激技术的效率。这产生了一个高度局部化的内源性单光子照明源,可进行调整以匹配视蛋白的最佳吸光度。通过对活小鼠大脑中的神经元和血管进行刺激,我们证明了该技术在实现高效视蛋白刺激的同时不损失细胞分辨率的实用性。我们还提供了一个理论框架,用于理解该方法的潜在优势和局限性,并给出了未来改进的方向。总之,这种荧光转移照明方法为在活脑内难以实施的实验(如全光学神经询问和区域脑血流控制)开辟了新的可能性。