• 文献检索
  • 文档翻译
  • 深度研究
  • 学术资讯
  • Suppr Zotero 插件Zotero 插件
  • 邀请有礼
  • 套餐&价格
  • 历史记录
应用&插件
Suppr Zotero 插件Zotero 插件浏览器插件Mac 客户端Windows 客户端微信小程序
定价
高级版会员购买积分包购买API积分包
服务
文献检索文档翻译深度研究API 文档MCP 服务
关于我们
关于 Suppr公司介绍联系我们用户协议隐私条款
关注我们

Suppr 超能文献

核心技术专利:CN118964589B侵权必究
粤ICP备2023148730 号-1Suppr @ 2026

文献检索

告别复杂PubMed语法,用中文像聊天一样搜索,搜遍4000万医学文献。AI智能推荐,让科研检索更轻松。

立即免费搜索

文件翻译

保留排版,准确专业,支持PDF/Word/PPT等文件格式,支持 12+语言互译。

免费翻译文档

深度研究

AI帮你快速写综述,25分钟生成高质量综述,智能提取关键信息,辅助科研写作。

立即免费体验

药理剂量的抗坏血酸通过过氧化氢诱导的DNA损伤对非小细胞肺癌产生抗癌活性。

Pharmacological Ascorbate Elicits Anti-Cancer Activities against Non-Small Cell Lung Cancer through Hydrogen-Peroxide-Induced-DNA-Damage.

作者信息

Sanookpan Kittipong, Chantaravisoot Naphat, Kalpongnukul Nuttiya, Chuenjit Chatchapon, Wattanathamsan Onsurang, Shoaib Sara, Chanvorachote Pithi, Buranasudja Visarut

机构信息

Department of Pharmacology and Physiology, Faculty of Pharmaceutical Sciences, Chulalongkorn University, Bangkok 10330, Thailand.

Nabsolute Co., Ltd., Bangkok 10330, Thailand.

出版信息

Antioxidants (Basel). 2023 Sep 18;12(9):1775. doi: 10.3390/antiox12091775.

DOI:10.3390/antiox12091775
PMID:37760080
原文链接:https://pmc.ncbi.nlm.nih.gov/articles/PMC10525775/
Abstract

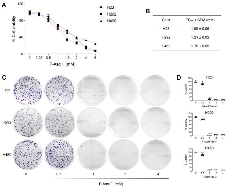
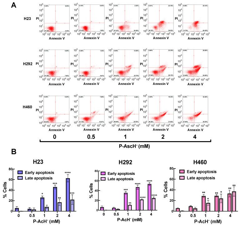
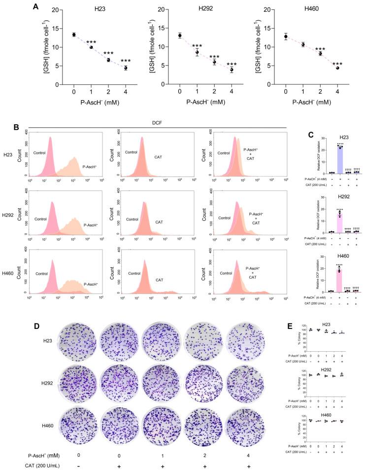
Non-small cell lung cancer (NSCLC) poses a significant global health burden with unsatisfactory survival rates, despite advancements in diagnostic and therapeutic modalities. Novel therapeutic approaches are urgently required to improve patient outcomes. Pharmacological ascorbate (P-AscH; ascorbate at millimolar concentration in plasma) emerged as a potential candidate for cancer therapy for recent decades. In this present study, we explore the anti-cancer effects of P-AscH on NSCLC and elucidate its underlying mechanisms. P-AscH treatment induces formation of cellular oxidative distress; disrupts cellular bioenergetics; and leads to induction of apoptotic cell death and ultimately reduction in clonogenic survival. Remarkably, DNA and DNA damage response machineries are identified as vulnerable targets for P-AscH in NSCLC therapy. Treatments with P-AscH increase the formation of DNA damage and replication stress markers while inducing mislocalization of DNA repair machineries. The cytotoxic and genotoxic effects of P-AscH on NSCLC were reversed by co-treatment with catalase, highlighting the roles of extracellular hydrogen peroxide in anti-cancer activities of P-AscH. The data from this current research advance our understanding of P-AscH in cancer treatment and support its potential clinical use as a therapeutic option for NSCLC therapy.

摘要

非小细胞肺癌(NSCLC)尽管在诊断和治疗方式上取得了进展,但仍给全球健康带来了巨大负担,生存率不尽人意。迫切需要新的治疗方法来改善患者的治疗效果。近几十年来,药理学抗坏血酸盐(P-AscH;血浆中毫摩尔浓度的抗坏血酸盐)成为癌症治疗的一个潜在候选药物。在本研究中,我们探讨了P-AscH对NSCLC的抗癌作用,并阐明其潜在机制。P-AscH处理会诱导细胞氧化应激的形成;破坏细胞生物能量学;并导致凋亡性细胞死亡的诱导,最终降低克隆形成存活率。值得注意的是,DNA和DNA损伤反应机制被确定为NSCLC治疗中P-AscH的脆弱靶点。P-AscH处理会增加DNA损伤和复制应激标志物的形成,同时诱导DNA修复机制的错误定位。过氧化氢酶共同处理可逆转P-AscH对NSCLC的细胞毒性和遗传毒性作用,突出了细胞外过氧化氢在P-AscH抗癌活性中的作用。本研究的数据增进了我们对P-AscH在癌症治疗中的理解,并支持其作为NSCLC治疗的一种治疗选择的潜在临床应用。

https://cdn.ncbi.nlm.nih.gov/pmc/blobs/2343/10525775/bb4bed851beb/antioxidants-12-01775-g009.jpg
https://cdn.ncbi.nlm.nih.gov/pmc/blobs/2343/10525775/456e2b622be4/antioxidants-12-01775-g001.jpg
https://cdn.ncbi.nlm.nih.gov/pmc/blobs/2343/10525775/e899b02c40d9/antioxidants-12-01775-g002.jpg
https://cdn.ncbi.nlm.nih.gov/pmc/blobs/2343/10525775/849e8616ecd9/antioxidants-12-01775-g003a.jpg
https://cdn.ncbi.nlm.nih.gov/pmc/blobs/2343/10525775/4ec6b958d4e6/antioxidants-12-01775-g004.jpg
https://cdn.ncbi.nlm.nih.gov/pmc/blobs/2343/10525775/4579bd93f340/antioxidants-12-01775-g005.jpg
https://cdn.ncbi.nlm.nih.gov/pmc/blobs/2343/10525775/c4cec3436c44/antioxidants-12-01775-g006.jpg
https://cdn.ncbi.nlm.nih.gov/pmc/blobs/2343/10525775/afcfabc7a734/antioxidants-12-01775-g007a.jpg
https://cdn.ncbi.nlm.nih.gov/pmc/blobs/2343/10525775/13e06027d16b/antioxidants-12-01775-g008.jpg
https://cdn.ncbi.nlm.nih.gov/pmc/blobs/2343/10525775/bb4bed851beb/antioxidants-12-01775-g009.jpg
https://cdn.ncbi.nlm.nih.gov/pmc/blobs/2343/10525775/456e2b622be4/antioxidants-12-01775-g001.jpg
https://cdn.ncbi.nlm.nih.gov/pmc/blobs/2343/10525775/e899b02c40d9/antioxidants-12-01775-g002.jpg
https://cdn.ncbi.nlm.nih.gov/pmc/blobs/2343/10525775/849e8616ecd9/antioxidants-12-01775-g003a.jpg
https://cdn.ncbi.nlm.nih.gov/pmc/blobs/2343/10525775/4ec6b958d4e6/antioxidants-12-01775-g004.jpg
https://cdn.ncbi.nlm.nih.gov/pmc/blobs/2343/10525775/4579bd93f340/antioxidants-12-01775-g005.jpg
https://cdn.ncbi.nlm.nih.gov/pmc/blobs/2343/10525775/c4cec3436c44/antioxidants-12-01775-g006.jpg
https://cdn.ncbi.nlm.nih.gov/pmc/blobs/2343/10525775/afcfabc7a734/antioxidants-12-01775-g007a.jpg
https://cdn.ncbi.nlm.nih.gov/pmc/blobs/2343/10525775/13e06027d16b/antioxidants-12-01775-g008.jpg
https://cdn.ncbi.nlm.nih.gov/pmc/blobs/2343/10525775/bb4bed851beb/antioxidants-12-01775-g009.jpg

相似文献

1
Pharmacological Ascorbate Elicits Anti-Cancer Activities against Non-Small Cell Lung Cancer through Hydrogen-Peroxide-Induced-DNA-Damage.药理剂量的抗坏血酸通过过氧化氢诱导的DNA损伤对非小细胞肺癌产生抗癌活性。
Antioxidants (Basel). 2023 Sep 18;12(9):1775. doi: 10.3390/antiox12091775.
2
Pharmacologic Ascorbate Primes Pancreatic Cancer Cells for Death by Rewiring Cellular Energetics and Inducing DNA Damage.药理剂量的抗坏血酸通过重编细胞能量和诱导 DNA 损伤使胰腺癌细胞死亡。
Mol Cancer Res. 2019 Oct;17(10):2102-2114. doi: 10.1158/1541-7786.MCR-19-0381. Epub 2019 Jul 23.
3
Catalase Modulates the Radio-Sensitization of Pancreatic Cancer Cells by Pharmacological Ascorbate.过氧化氢酶通过药理学剂量的抗坏血酸调节胰腺癌细胞的放射增敏作用。
Antioxidants (Basel). 2021 Apr 16;10(4):614. doi: 10.3390/antiox10040614.
4
Manganoporphyrins and ascorbate enhance gemcitabine cytotoxicity in pancreatic cancer.锰卟啉和抗坏血酸增强吉西他滨对胰腺癌的细胞毒性。
Free Radic Biol Med. 2015 Jun;83:227-37. doi: 10.1016/j.freeradbiomed.2015.02.018. Epub 2015 Feb 26.
5
Differential HO Metabolism among Glioblastoma Subtypes Confers Variable Responses to Pharmacological Ascorbate Therapy Combined with Chemoradiation.不同胶质母细胞瘤亚型的 HO 代谢差异导致对联合化疗和放疗的药物性抗坏血酸治疗的反应不同。
Int J Mol Sci. 2023 Dec 5;24(24):17158. doi: 10.3390/ijms242417158.
6
Pharmacologic Ascorbate Reduces Radiation-Induced Normal Tissue Toxicity and Enhances Tumor Radiosensitization in Pancreatic Cancer.药理剂量的抗坏血酸可降低胰腺癌放疗的正常组织毒性并增强肿瘤的放射敏感性。
Cancer Res. 2018 Dec 15;78(24):6838-6851. doi: 10.1158/0008-5472.CAN-18-1680. Epub 2018 Sep 25.
7
Pharmacological ascorbate induces sustained mitochondrial dysfunction.药理剂量的抗坏血酸会导致持续的线粒体功能障碍。
Free Radic Biol Med. 2023 Aug 1;204:108-117. doi: 10.1016/j.freeradbiomed.2023.04.023. Epub 2023 May 1.
8
Pharmacological ascorbate inhibits pancreatic cancer metastases via a peroxide-mediated mechanism.药物性抗坏血酸通过过氧化物介导的机制抑制胰腺癌转移。
Sci Rep. 2020 Oct 19;10(1):17649. doi: 10.1038/s41598-020-74806-2.
9
Superoxide Dismutase Mimetic GC4419 Enhances the Oxidation of Pharmacological Ascorbate and Its Anticancer Effects in an H₂O₂-Dependent Manner.超氧化物歧化酶模拟物GC4419以H₂O₂依赖的方式增强药理剂量抗坏血酸的氧化及其抗癌作用。
Antioxidants (Basel). 2018 Jan 19;7(1):18. doi: 10.3390/antiox7010018.
10
Manipulation of Redox Metabolism Using Pharmacologic Ascorbate Opens a Therapeutic Window for Radio-Sensitization by ATM Inhibitors in Colorectal Cancer.利用药理学抗坏血酸来操纵氧化还原代谢,为 ATM 抑制剂在结直肠癌的放射增敏作用开辟了治疗窗口。
Int J Radiat Oncol Biol Phys. 2023 Mar 15;115(4):933-944. doi: 10.1016/j.ijrobp.2022.10.012. Epub 2022 Oct 11.

引用本文的文献

1
Multi-omics reveals the associations among the fecal metabolome, intestinal bacteria, and serum indicators in patients with hepatocellular carcinoma.多组学揭示了肝细胞癌患者粪便代谢组、肠道细菌和血清指标之间的关联。
World J Gastroenterol. 2025 Apr 21;31(15):104996. doi: 10.3748/wjg.v31.i15.104996.
2
High-dose Ascorbate Exhibits Anti-proliferative and Anti-invasive Effects Dependent on PTEN/AKT/mTOR Pathway in Endometrial Cancer and .高剂量抗坏血酸通过PTEN/AKT/mTOR信号通路对子宫内膜癌发挥抗增殖和抗侵袭作用 。 (你提供的原文结尾处有多余的“and.”,已按正确内容翻译)
Int J Biol Sci. 2025 Jan 27;21(4):1545-1565. doi: 10.7150/ijbs.102079. eCollection 2025.
3

本文引用的文献

1
Stability of aqueous solutions of ascorbate for basic research and for intravenous administration.用于基础研究和静脉注射的抗坏血酸盐水溶液的稳定性。
Adv Redox Res. 2023 Dec;9. doi: 10.1016/j.arres.2023.100077. Epub 2023 Jul 16.
2
Pharmacological Ascorbate Enhances Chemotherapies in Pancreatic Ductal Adenocarcinoma.药理学抗坏血酸增强胰腺导管腺癌的化疗效果。
Pancreas. 2022 Jul 1;51(6):684-693. doi: 10.1097/MPA.0000000000002086. Epub 2022 Sep 13.
3
Vitamin C Sensitizes Pancreatic Cancer Cells to Erastin-Induced Ferroptosis by Activating the AMPK/Nrf2/HMOX1 Pathway.
Endoscopic surgery affects the gut microbiota and its metabolism in breast cancer patients.
内镜手术会影响乳腺癌患者的肠道微生物群及其代谢。
Front Microbiol. 2025 Jan 7;15:1481582. doi: 10.3389/fmicb.2024.1481582. eCollection 2024.
4
Facts, Dogmas, and Unknowns About Mitochondrial Reactive Oxygen Species in Cancer.关于癌症中线粒体活性氧的事实、教条与未知
Antioxidants (Basel). 2024 Dec 19;13(12):1563. doi: 10.3390/antiox13121563.
维生素 C 通过激活 AMPK/Nrf2/HMOX1 通路使胰腺癌细胞对 Erastin 诱导的铁死亡敏感。
Oxid Med Cell Longev. 2022 Jul 19;2022:5361241. doi: 10.1155/2022/5361241. eCollection 2022.
4
Efficacy of Combined Use of Everolimus and Second-Generation Pan-EGRF Inhibitors in Mutant Non-Small Cell Lung Cancer Cell Lines.依维莫司联合第二代泛表皮生长因子受体抑制剂在突变型非小细胞肺癌细胞系中的疗效。
Int J Mol Sci. 2022 Jul 14;23(14):7774. doi: 10.3390/ijms23147774.
5
Pharmacokinetic Evaluation of Intravenous Vitamin C: A Classic Pharmacokinetic Study.静脉注射维生素 C 的药代动力学评价:一项经典的药代动力学研究。
Clin Pharmacokinet. 2022 Sep;61(9):1237-1249. doi: 10.1007/s40262-022-01142-1. Epub 2022 Jun 25.
6
Pharmacological ascorbate improves the response to platinum-based chemotherapy in advanced stage non-small cell lung cancer.药物性抗坏血酸可改善晚期非小细胞肺癌对铂类化疗的反应。
Redox Biol. 2022 Jul;53:102318. doi: 10.1016/j.redox.2022.102318. Epub 2022 Apr 20.
7
Characterization of KRAS Mutation Subtypes in Non-small Cell Lung Cancer.非小细胞肺癌中 KRAS 基因突变亚型的特征。
Mol Cancer Ther. 2021 Dec;20(12):2577-2584. doi: 10.1158/1535-7163.MCT-21-0201. Epub 2021 Sep 13.
8
Vitamin C induces ferroptosis in anaplastic thyroid cancer cells by ferritinophagy activation.维生素 C 通过铁蛋白自噬激活诱导间变性甲状腺癌细胞发生铁死亡。
Biochem Biophys Res Commun. 2021 Apr 30;551:46-53. doi: 10.1016/j.bbrc.2021.02.126. Epub 2021 Mar 11.
9
Global Cancer Statistics 2020: GLOBOCAN Estimates of Incidence and Mortality Worldwide for 36 Cancers in 185 Countries.《全球癌症统计数据 2020:全球 185 个国家和地区 36 种癌症的发病率和死亡率估计》。
CA Cancer J Clin. 2021 May;71(3):209-249. doi: 10.3322/caac.21660. Epub 2021 Feb 4.
10
Ascorbate kills breast cancer cells by rewiring metabolism via redox imbalance and energy crisis.抗坏血酸通过氧化还原失衡和能量危机重编代谢,从而杀死乳腺癌细胞。
Free Radic Biol Med. 2021 Feb 1;163:196-209. doi: 10.1016/j.freeradbiomed.2020.12.012. Epub 2020 Dec 23.