Suppr超能文献

在 中全基因组鉴定 TCP 基因家族及其在 中的表达模式。

Genome-Wide Identification of TCP Gene Family in and Their Expression Patterns in .

机构信息

Key Laboratory of National Forestry and Grassland Administration for Orchid Conservation and Utilization, College of Landscape Architecture and Art, Fujian Agriculture and Forestry University, Fuzhou 350002, China.

College of Forestry, Fujian Agriculture and Forestry University, Fuzhou 350002, China.

出版信息

Int J Mol Sci. 2023 Sep 20;24(18):14320. doi: 10.3390/ijms241814320.

Abstract

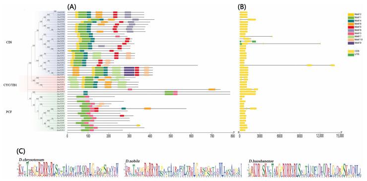
The TCP gene family are plant-specific transcription factors that play important roles in plant growth and development. , , and are orchids with a high ornamental value, but few studies have investigated the specific functions of s in flower development. In this study, we used these three species to analyze s, examining their physicochemical properties, phylogenetic relationships, gene structures, and expression profiles. A total of 50 s were identified across three species; they were divided into two clades-Class-I (PCF subfamily) and Class-II (CIN and CYC/TB1 subfamilies)-based on their phylogenetic relationships. Our sequence logo analysis showed that almost all s contain a conserved TCP domain, as well as the existence of fewer exons, and the -regulatory elements of the s were mostly related to light response. In addition, our transcriptomic data and qRT-PCR results showed that and had a significant impact on lateral organs. Moreover, changes in the expression level of suggested its important role in the phenotypic variation of floral organs. Therefore, this study provides a significant reference for the further exploration of TCP gene functions in the regulation of different floral organs in orchids.

摘要

TCP 基因家族是植物特有的转录因子,在植物生长发育中发挥着重要作用。 和 是具有较高观赏价值的兰花,但关于 s 在 花发育中的具体功能的研究较少。在这项研究中,我们使用这三个 物种来分析 s,研究它们的理化性质、系统发育关系、基因结构和表达谱。在三个 物种中共鉴定到 50 个 s;根据它们的系统发育关系,它们被分为两个分支——I 类(PCF 亚家族)和 II 类(CIN 和 CYC/TB1 亚家族)。我们的序列 logo 分析表明,几乎所有的 s 都含有一个保守的 TCP 结构域,以及较少的外显子存在,并且 s 的 -调节元件主要与光反应有关。此外,我们的转录组数据和 qRT-PCR 结果表明 和 对侧生器官有显著影响。此外, 表达水平的变化表明其在花器官表型变异中的重要作用。因此,本研究为进一步探索 TCP 基因在调控不同兰花花朵器官中的功能提供了重要参考。

https://cdn.ncbi.nlm.nih.gov/pmc/blobs/0341/10531990/c3611bc27c31/ijms-24-14320-g001.jpg

文献检索

告别复杂PubMed语法,用中文像聊天一样搜索,搜遍4000万医学文献。AI智能推荐,让科研检索更轻松。

立即免费搜索

文件翻译

保留排版,准确专业,支持PDF/Word/PPT等文件格式,支持 12+语言互译。

免费翻译文档

深度研究

AI帮你快速写综述,25分钟生成高质量综述,智能提取关键信息,辅助科研写作。

立即免费体验