MRC Laboratory of Molecular Biology, Francis Crick Avenue, Cambridge, UK.
Department of Biochemistry, University of Washington, Seattle, WA 98195, USA; Institute for Protein Design, University of Washington, Seattle, WA 98195, USA.
Cell. 2023 Oct 12;186(21):4710-4727.e35. doi: 10.1016/j.cell.2023.08.034. Epub 2023 Sep 28.
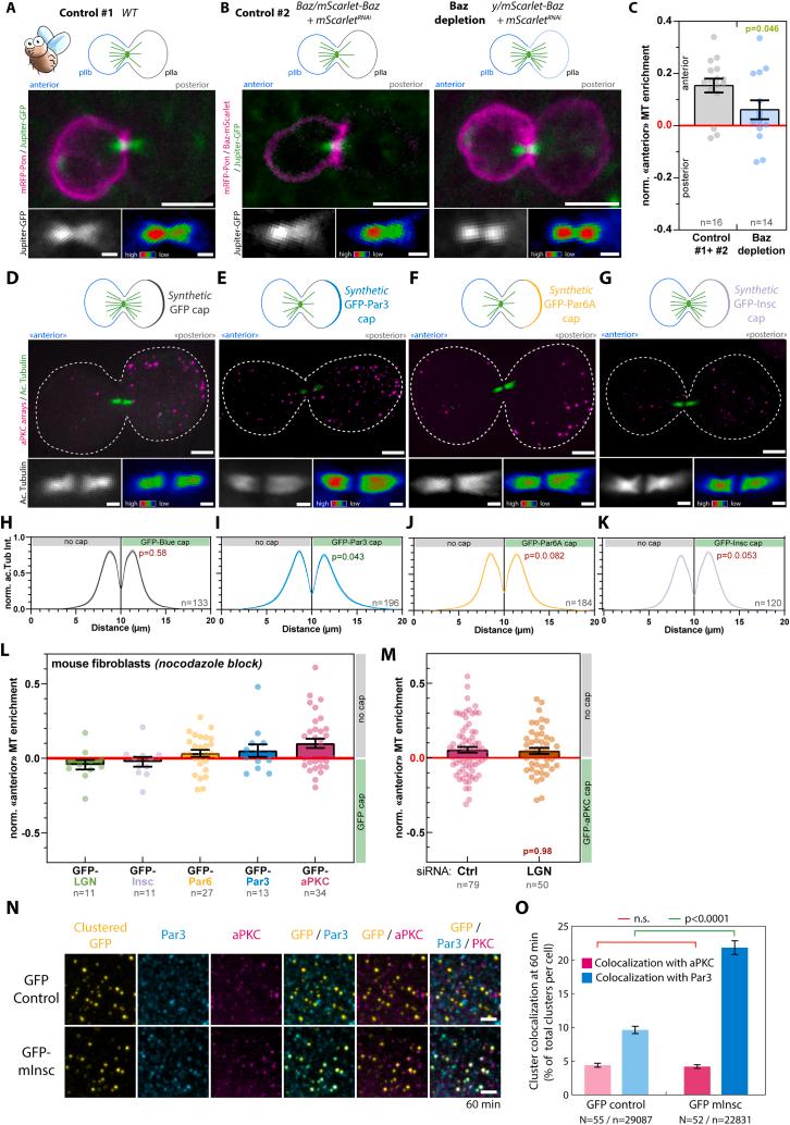
Polarized cells rely on a polarized cytoskeleton to function. Yet, how cortical polarity cues induce cytoskeleton polarization remains elusive. Here, we capitalized on recently established designed 2D protein arrays to ectopically engineer cortical polarity of virtually any protein of interest during mitosis in various cell types. This enables direct manipulation of polarity signaling and the identification of the cortical cues sufficient for cytoskeleton polarization. Using this assay, we dissected the logic of the Par complex pathway, a key regulator of cytoskeleton polarity during asymmetric cell division. We show that cortical clustering of any Par complex subunit is sufficient to trigger complex assembly and that the primary kinetic barrier to complex assembly is the relief of Par6 autoinhibition. Further, we found that inducing cortical Par complex polarity induces two hallmarks of asymmetric cell division in unpolarized mammalian cells: spindle orientation, occurring via Par3, and central spindle asymmetry, depending on aPKC activity.
极化细胞依赖于极化细胞骨架来发挥功能。然而,皮质极性信号如何诱导细胞骨架极化仍然难以捉摸。在这里,我们利用最近建立的设计二维蛋白质阵列,在各种细胞类型的有丝分裂期间,异位工程化几乎任何感兴趣的蛋白质的皮质极性。这使得对极性信号的直接操作和鉴定对于细胞骨架极化来说是足够的。使用这种测定法,我们剖析了 Par 复合物途径的逻辑,这是不对称细胞分裂过程中细胞骨架极性的关键调节剂。我们表明,任何 Par 复合物亚基的皮质聚类足以触发复合物组装,并且复合物组装的主要动力学障碍是 Par6 自动抑制的缓解。此外,我们发现诱导皮质 Par 复合物极性会在非极化哺乳动物细胞中诱导不对称细胞分裂的两个特征:通过 Par3 发生的纺锤体取向,以及取决于 aPKC 活性的中心纺锤体不对称性。