• 文献检索
  • 文档翻译
  • 深度研究
  • 学术资讯
  • Suppr Zotero 插件Zotero 插件
  • 邀请有礼
  • 套餐&价格
  • 历史记录
应用&插件
Suppr Zotero 插件Zotero 插件浏览器插件Mac 客户端Windows 客户端微信小程序
定价
高级版会员购买积分包购买API积分包
服务
文献检索文档翻译深度研究API 文档MCP 服务
关于我们
关于 Suppr公司介绍联系我们用户协议隐私条款
关注我们

Suppr 超能文献

核心技术专利:CN118964589B侵权必究
粤ICP备2023148730 号-1Suppr @ 2026

文献检索

告别复杂PubMed语法,用中文像聊天一样搜索,搜遍4000万医学文献。AI智能推荐,让科研检索更轻松。

立即免费搜索

文件翻译

保留排版,准确专业,支持PDF/Word/PPT等文件格式,支持 12+语言互译。

免费翻译文档

深度研究

AI帮你快速写综述,25分钟生成高质量综述,智能提取关键信息,辅助科研写作。

立即免费体验

肺中的可变剪接影响 COVID-19 的严重程度和呼吸道疾病。

Alternative splicing in lung influences COVID-19 severity and respiratory diseases.

机构信息

Department of Human Genetics, McGill University, Montréal, QC, Canada.

Lady Davis Institute, Jewish General Hospital, McGill University, Montréal, QC, Canada.

出版信息

Nat Commun. 2023 Oct 4;14(1):6198. doi: 10.1038/s41467-023-41912-4.

DOI:10.1038/s41467-023-41912-4
PMID:37794074
原文链接:https://pmc.ncbi.nlm.nih.gov/articles/PMC10550956/
Abstract

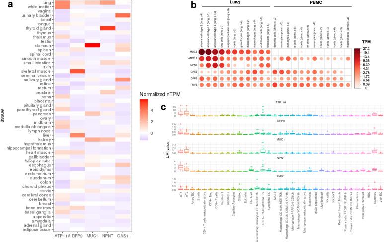
Alternative splicing generates functional diversity in isoforms, impacting immune response to infection. Here, we evaluate the causal role of alternative splicing in COVID-19 severity and susceptibility by applying two-sample Mendelian randomization to cis-splicing quantitative trait loci and the results from COVID-19 Host Genetics Initiative. We identify that alternative splicing in lung, rather than total expression of OAS1, ATP11A, DPP9 and NPNT, is associated with COVID-19 severity. MUC1 and PMF1 splicing is associated with COVID-19 susceptibility. Colocalization analyses support a shared genetic mechanism between COVID-19 severity with idiopathic pulmonary fibrosis at the ATP11A and DPP9 loci, and with chronic obstructive lung diseases at the NPNT locus. Last, we show that ATP11A, DPP9, NPNT, and MUC1 are highly expressed in lung alveolar epithelial cells, both in COVID-19 uninfected and infected samples. These findings clarify the importance of alternative splicing in lung for COVID-19 and respiratory diseases, providing isoform-based targets for drug discovery.

摘要

可变剪接在异构体中产生功能多样性,影响对感染的免疫反应。在这里,我们通过对顺式剪接数量性状位点和 COVID-19 宿主遗传学倡议的结果进行两样本 Mendelian 随机化,评估可变剪接在 COVID-19 严重程度和易感性中的因果作用。我们发现,与 COVID-19 严重程度相关的是肺中的可变剪接,而不是 OAS1、ATP11A、DPP9 和 NPNT 的总表达。MUC1 和 PMF1 的剪接与 COVID-19 的易感性相关。共定位分析支持 COVID-19 严重程度与 ATP11A 和 DPP9 基因座特发性肺纤维化以及 NPNT 基因座慢性阻塞性肺疾病之间存在共同的遗传机制。最后,我们表明,ATP11A、DPP9、NPNT 和 MUC1 在 COVID-19 未感染和感染样本的肺肺泡上皮细胞中均高度表达。这些发现阐明了肺中可变剪接在 COVID-19 和呼吸道疾病中的重要性,为药物发现提供了基于异构体的靶标。

https://cdn.ncbi.nlm.nih.gov/pmc/blobs/1012/10550956/d2124e42dc52/41467_2023_41912_Fig4_HTML.jpg
https://cdn.ncbi.nlm.nih.gov/pmc/blobs/1012/10550956/8c6cf708de45/41467_2023_41912_Fig1_HTML.jpg
https://cdn.ncbi.nlm.nih.gov/pmc/blobs/1012/10550956/b557d0a15c28/41467_2023_41912_Fig2_HTML.jpg
https://cdn.ncbi.nlm.nih.gov/pmc/blobs/1012/10550956/6d98910ca0ed/41467_2023_41912_Fig3_HTML.jpg
https://cdn.ncbi.nlm.nih.gov/pmc/blobs/1012/10550956/d2124e42dc52/41467_2023_41912_Fig4_HTML.jpg
https://cdn.ncbi.nlm.nih.gov/pmc/blobs/1012/10550956/8c6cf708de45/41467_2023_41912_Fig1_HTML.jpg
https://cdn.ncbi.nlm.nih.gov/pmc/blobs/1012/10550956/b557d0a15c28/41467_2023_41912_Fig2_HTML.jpg
https://cdn.ncbi.nlm.nih.gov/pmc/blobs/1012/10550956/6d98910ca0ed/41467_2023_41912_Fig3_HTML.jpg
https://cdn.ncbi.nlm.nih.gov/pmc/blobs/1012/10550956/d2124e42dc52/41467_2023_41912_Fig4_HTML.jpg

相似文献

1
Alternative splicing in lung influences COVID-19 severity and respiratory diseases.肺中的可变剪接影响 COVID-19 的严重程度和呼吸道疾病。
Nat Commun. 2023 Oct 4;14(1):6198. doi: 10.1038/s41467-023-41912-4.
2
Multi-omics highlights ABO plasma protein as a causal risk factor for COVID-19.多组学研究突出ABO血型血浆蛋白是新冠病毒病的一个因果风险因素。
Hum Genet. 2021 Jun;140(6):969-979. doi: 10.1007/s00439-021-02264-5. Epub 2021 Feb 19.
3
Analysis of genetically driven alternative splicing identifies FBXO38 as a novel COPD susceptibility gene.分析遗传驱动的可变剪接鉴定 FBXO38 为 COPD 新的易感性基因。
PLoS Genet. 2019 Jul 3;15(7):e1008229. doi: 10.1371/journal.pgen.1008229. eCollection 2019 Jul.
4
Characterization of a COPD-Associated Functional Splicing Genetic Variant in Human Lung Tissue via Long-Read Sequencing.通过长读测序对人肺组织中与慢性阻塞性肺疾病相关的功能性剪接基因变异进行表征。
medRxiv. 2020 Nov 3:2020.10.20.20203927. doi: 10.1101/2020.10.20.20203927.
5
Identification of a Sjögren's syndrome susceptibility locus at OAS1 that influences isoform switching, protein expression, and responsiveness to type I interferons.在OAS1基因座鉴定出一种干燥综合征易感性位点,该位点影响异构体转换、蛋白质表达以及对I型干扰素的反应性。
PLoS Genet. 2017 Jun 22;13(6):e1006820. doi: 10.1371/journal.pgen.1006820. eCollection 2017 Jun.
6
Proteome-wide Mendelian randomization implicates nephronectin as an actionable mediator of the effect of obesity on COVID-19 severity.全蛋白质组孟德尔随机化研究提示,肾病蛋白聚糖作为肥胖对 COVID-19 严重程度影响的可操作介质。
Nat Metab. 2023 Feb;5(2):248-264. doi: 10.1038/s42255-023-00742-w. Epub 2023 Feb 20.
7
Genome-Wide Splicing Quantitative Expression Locus Analysis Identifies Causal Risk Variants for Non-Small Cell Lung Cancer.全基因组剪接定量表达数量性状基因座分析鉴定非小细胞肺癌的因果风险变异。
Cancer Res. 2023 May 15;83(10):1742-1756. doi: 10.1158/0008-5472.CAN-22-3184.
8
Splicing QTL analysis focusing on coding sequences reveals mechanisms for disease susceptibility loci.针对编码序列的剪接 QTL 分析揭示了疾病易感性位点的机制。
Nat Commun. 2022 Aug 24;13(1):4659. doi: 10.1038/s41467-022-32358-1.
9
Identification of common genetic variants controlling transcript isoform variation in human whole blood.人类全血中控制转录本异构体变异的常见遗传变异的鉴定。
Nat Genet. 2015 Apr;47(4):345-52. doi: 10.1038/ng.3220. Epub 2015 Feb 16.
10
Leveraging lung tissue transcriptome to uncover candidate causal genes in COPD genetic associations.利用肺组织转录组揭示 COPD 遗传关联中的候选因果基因。
Hum Mol Genet. 2018 May 15;27(10):1819-1829. doi: 10.1093/hmg/ddy091.

引用本文的文献

1
Multiomics analyses of the complex interplay between genetic variants, DNA methylation, and gene expression in COVID-19.新冠病毒中基因变异、DNA甲基化和基因表达之间复杂相互作用的多组学分析。
Am J Physiol Heart Circ Physiol. 2025 Aug 1;329(2):H412-H422. doi: 10.1152/ajpheart.00206.2025. Epub 2025 Jul 1.
2
Reference-guided detection of the transcriptome reveals circular RNA-related competing endogenous RNA networks in response to three respiration pathogens in pig lungs.参考引导的转录组检测揭示了猪肺中响应三种呼吸道病原体的环状RNA相关竞争性内源RNA网络。
Virol J. 2025 Jun 30;22(1):215. doi: 10.1186/s12985-025-02842-3.
3

本文引用的文献

1
A second update on mapping the human genetic architecture of COVID-19.关于绘制新冠病毒(COVID-19)人类遗传结构的第二次更新。
Nature. 2023 Sep;621(7977):E7-E26. doi: 10.1038/s41586-023-06355-3. Epub 2023 Sep 6.
2
Proteome-wide Mendelian randomization implicates nephronectin as an actionable mediator of the effect of obesity on COVID-19 severity.全蛋白质组孟德尔随机化研究提示,肾病蛋白聚糖作为肥胖对 COVID-19 严重程度影响的可操作介质。
Nat Metab. 2023 Feb;5(2):248-264. doi: 10.1038/s42255-023-00742-w. Epub 2023 Feb 20.
3
Genetic overlap between idiopathic pulmonary fibrosis and COVID-19.
RNA splicing: Novel star in pulmonary diseases with a treatment perspective.
RNA剪接:从治疗角度看肺部疾病中的新星。
Acta Pharm Sin B. 2025 May;15(5):2301-2322. doi: 10.1016/j.apsb.2025.03.023. Epub 2025 Mar 13.
4
Transcriptomic profiling of severe and critical COVID-19 patients reveals alterations in expression, splicing and polyadenylation.重症和危重症COVID-19患者的转录组分析揭示了基因表达、剪接和多聚腺苷酸化的变化。
Sci Rep. 2025 Apr 18;15(1):13469. doi: 10.1038/s41598-025-95905-y.
5
The P4-phospholipid flippase Atp11a is required for maintenance of eye and ear structure in zebrafish.P4-磷脂翻转酶Atp11a是斑马鱼眼睛和耳朵结构维持所必需的。
J Cell Sci. 2025 May 15;138(10). doi: 10.1242/jcs.263657. Epub 2025 May 22.
6
Characterisation of a COPD-associated nephronectin () functional splicing genetic variant in human lung tissue long-read sequencing.通过长读长测序对人肺组织中与慢性阻塞性肺疾病(COPD)相关的含腱蛋白()功能剪接基因变异进行表征。
Eur Respir J. 2025 Apr 3;65(4). doi: 10.1183/13993003.01407-2024. Print 2025 Apr.
7
Update of Aging Hallmarks in Idiopathic Pulmonary Fibrosis.特发性肺纤维化中衰老特征的更新
Cells. 2025 Feb 5;14(3):222. doi: 10.3390/cells14030222.
8
Context-specific eQTLs provide deeper insight into causal genes underlying shared genetic architecture of COVID-19 and idiopathic pulmonary fibrosis.特定背景下的eQTL为深入了解新冠病毒肺炎和特发性肺纤维化共同遗传结构背后的因果基因提供了线索。
HGG Adv. 2025 Apr 10;6(2):100410. doi: 10.1016/j.xhgg.2025.100410. Epub 2025 Jan 27.
9
A scoping review of statistical methods to investigate colocalization between genetic associations and microRNA expression in osteoarthritis.一项关于研究骨关节炎中基因关联与微小RNA表达共定位的统计方法的范围综述。
Osteoarthr Cartil Open. 2024 Nov 8;6(4):100540. doi: 10.1016/j.ocarto.2024.100540. eCollection 2024 Dec.
10
Context-specific eQTLs reveal causal genes underlying shared genetic architecture of critically ill COVID-19 and idiopathic pulmonary fibrosis.特定背景下的eQTL揭示了重症COVID-19和特发性肺纤维化共同遗传结构背后的因果基因。
medRxiv. 2024 Jul 14:2024.07.13.24310305. doi: 10.1101/2024.07.13.24310305.
特发性肺纤维化和 COVID-19 之间的遗传重叠。
Eur Respir J. 2022 Jul 7;60(1). doi: 10.1183/13993003.03132-2021. Print 2022 Jul.
4
Inflammasome activation in infected macrophages drives COVID-19 pathology.在被感染的巨噬细胞中激活炎症小体导致 COVID-19 病理学。
Nature. 2022 Jun;606(7914):585-593. doi: 10.1038/s41586-022-04802-1. Epub 2022 Apr 28.
5
Whole-genome sequencing reveals host factors underlying critical COVID-19.全基因组测序揭示了导致重症 COVID-19 的宿主因素。
Nature. 2022 Jul;607(7917):97-103. doi: 10.1038/s41586-022-04576-6. Epub 2022 Mar 7.
6
Oral Nirmatrelvir for High-Risk, Nonhospitalized Adults with Covid-19.奈玛特韦片/利托那韦片组合包装口服药用于伴有进展为重症高风险因素的 COVID-19 门诊患者。
N Engl J Med. 2022 Apr 14;386(15):1397-1408. doi: 10.1056/NEJMoa2118542. Epub 2022 Feb 16.
7
COVID-19: endemic doesn't mean harmless.新冠病毒:地方性流行并不意味着无害。
Nature. 2022 Jan;601(7894):485. doi: 10.1038/d41586-022-00155-x.
8
Multi-ancestry fine mapping implicates OAS1 splicing in risk of severe COVID-19.多祖系精细定位提示 OAS1 剪接与严重 COVID-19 风险相关。
Nat Genet. 2022 Feb;54(2):125-127. doi: 10.1038/s41588-021-00996-8. Epub 2022 Jan 13.
9
Large-scale integration of the plasma proteome with genetics and disease.血浆蛋白质组与遗传学和疾病的大规模整合。
Nat Genet. 2021 Dec;53(12):1712-1721. doi: 10.1038/s41588-021-00978-w. Epub 2021 Dec 2.
10
An open approach to systematically prioritize causal variants and genes at all published human GWAS trait-associated loci.系统地优先考虑所有已发表的人类 GWAS 性状关联基因座的因果变异和基因的开放方法。
Nat Genet. 2021 Nov;53(11):1527-1533. doi: 10.1038/s41588-021-00945-5. Epub 2021 Oct 28.