Guéraud Françoise, Buisson Charline, Promeyrat Aurélie, Naud Nathalie, Fouché Edwin, Bézirard Valérie, Dupuy Jacques, Plaisancié Pascale, Héliès-Toussaint Cécile, Trouilh Lidwine, Martin Jean-Luc, Jeuge Sabine, Keuleyan Eléna, Petit Noémie, Aubry Laurent, Théodorou Vassilia, Frémaux Bastien, Olier Maïwenn, Caderni Giovanna, Kostka Tina, Nassy Gilles, Santé-Lhoutellier Véronique, Pierre Fabrice
Toxalim (Research Centre in Food Toxicology), Université de Toulouse, INRAE, ENVT, INP-Purpan, UPS, Toulouse, France.
IFIP-Institut Du Porc, La Motte au Vicomte, 35651, Le Rheu, France.
NPJ Sci Food. 2023 Oct 7;7(1):53. doi: 10.1038/s41538-023-00228-9.
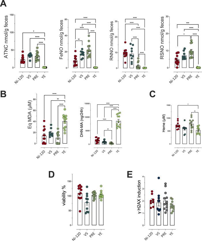
Epidemiological and experimental evidence indicated that processed meat consumption is associated with colorectal cancer risks. Several studies suggest the involvement of nitrite or nitrate additives via N-nitroso-compound formation (NOCs). Compared to the reference level (120 mg/kg of ham), sodium nitrite removal and reduction (90 mg/kg) similarly decreased preneoplastic lesions in F344 rats, but only reduction had an inhibitory effect on Listeria monocytogenes growth comparable to that obtained using the reference nitrite level and an effective lipid peroxidation control. Among the three nitrite salt alternatives tested, none of them led to a significant gain when compared to the reference level: vegetable stock, due to nitrate presence, was very similar to this reference nitrite level, yeast extract induced a strong luminal peroxidation and no decrease in preneoplastic lesions in rats despite the absence of NOCs, and polyphenol rich extract induced the clearest downward trend on preneoplastic lesions in rats but the concomitant presence of nitrosyl iron in feces. Except the vegetable stock, other alternatives were less efficient than sodium nitrite in reducing L. monocytogenes growth.
流行病学和实验证据表明,食用加工肉类与结直肠癌风险相关。多项研究表明,亚硝酸盐或硝酸盐添加剂通过形成N-亚硝基化合物(NOCs)而产生影响。与参考水平(火腿中120毫克/千克)相比,亚硝酸钠去除和减少(90毫克/千克)同样减少了F344大鼠的癌前病变,但只有减少亚硝酸钠对单核细胞增生李斯特菌生长的抑制作用与使用参考亚硝酸盐水平获得的抑制作用相当,并且能有效控制脂质过氧化。在所测试的三种亚硝酸盐替代物中,与参考水平相比,没有一种能带来显著改善:由于含有硝酸盐,蔬菜汤与该参考亚硝酸盐水平非常相似;酵母提取物尽管不存在NOCs,但会引起强烈的管腔过氧化,且大鼠癌前病变没有减少;富含多酚的提取物使大鼠癌前病变出现最明显的下降趋势,但粪便中同时存在亚硝酰铁。除蔬菜汤外,其他替代物在减少单核细胞增生李斯特菌生长方面不如亚硝酸钠有效。