• 文献检索
  • 文档翻译
  • 深度研究
  • 学术资讯
  • Suppr Zotero 插件Zotero 插件
  • 邀请有礼
  • 套餐&价格
  • 历史记录
应用&插件
Suppr Zotero 插件Zotero 插件浏览器插件Mac 客户端Windows 客户端微信小程序
定价
高级版会员购买积分包购买API积分包
服务
文献检索文档翻译深度研究API 文档MCP 服务
关于我们
关于 Suppr公司介绍联系我们用户协议隐私条款
关注我们

Suppr 超能文献

核心技术专利:CN118964589B侵权必究
粤ICP备2023148730 号-1Suppr @ 2026

文献检索

告别复杂PubMed语法,用中文像聊天一样搜索,搜遍4000万医学文献。AI智能推荐,让科研检索更轻松。

立即免费搜索

文件翻译

保留排版,准确专业,支持PDF/Word/PPT等文件格式,支持 12+语言互译。

免费翻译文档

深度研究

AI帮你快速写综述,25分钟生成高质量综述,智能提取关键信息,辅助科研写作。

立即免费体验

载吡格列酮的靶向软骨纳米胶束(Pio@C-HA-DOs)治疗骨关节炎。

Pioglitazone-Loaded Cartilage-Targeted Nanomicelles (Pio@C-HA-DOs) for Osteoarthritis Treatment.

机构信息

Guizhou Medical University, Guiyang, 550025, People's Republic of China.

Department of Orthopaedics, Guangzhou Red Cross Hospital of Jinan University, Guangzhou, 510220, People's Republic of China.

出版信息

Int J Nanomedicine. 2023 Oct 18;18:5871-5890. doi: 10.2147/IJN.S428938. eCollection 2023.

DOI:10.2147/IJN.S428938
PMID:37873552
原文链接:https://pmc.ncbi.nlm.nih.gov/articles/PMC10590558/
Abstract

BACKGROUND

Hyaluronic acid (HA) is a popular biological material for osteoarthritis (OA) treatment. Pioglitazone, a PPAR-γ agonist, has been found to inhibit OA, but its use is limited because achieving the desired local drug concentration after administration is challenging.

PURPOSE

Herein, we constructed HA-based cartilage-targeted nanomicelles (C-HA-DOs) to deliver pioglitazone in a sustained manner and evaluated their efficacy in vitro and in vivo.

METHODS

C-HA-DOs were chemically synthesized with HA and the WYRGRL peptide and dodecylamine. The products were characterized by FT-IR, H NMR, zeta potential and TEM. The drug loading rate and cumulative, sustained drug release from Pio@C-HA-DOs were determined, and their biocompatibility and effect on oxidative stress in chondrocytes were evaluated. The uptake of C-HA-DOs by chondrocytes and their effect on OA-related genes were examined in vitro. The nanomicelle distribution in the joint cavity was observed by in vivo small animal fluorescence imaging (IVIS). The therapeutic effects of C-HA-DOs and Pio@C-HA-DOs in OA rats were analysed histologically.

RESULTS

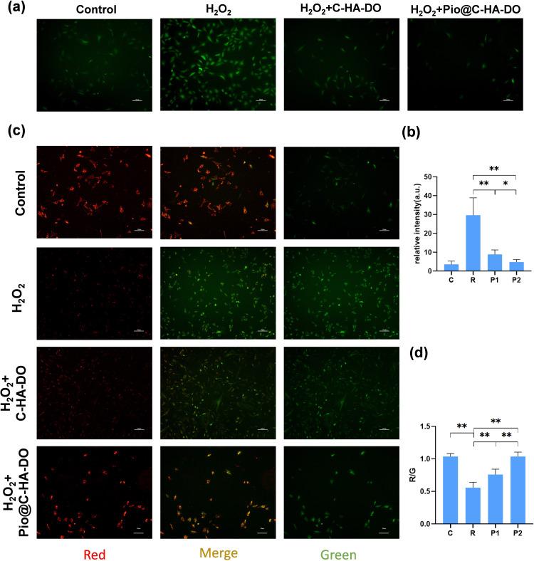
The C-HA-DOs had a particle size of 198.4±2.431 nm, a surface charge of -8.290±0.308 mV, and a critical micelle concentration of 25.66 mg/Land were stable in solution. The cumulative drug release from the Pio@C-HA-DOs was approximately 40% at pH 7.4 over 24 hours and approximately 50% at pH 6.4 over 4 hours. Chondrocytes rapidly take up C-HA-DOs, and the uptake efficiency is higher under oxidative stress. In chondrocytes, C-HA-DOs, and Pio@C-HA-DOs inhibited HO-induced death, reduced intracellular ROS levels, and restored the mitochondrial membrane potential. The IVIS images confirmed that the micelles target cartilage. Pio@C-HA-DOs reduced the degradation of collagen II and proteoglycans by inhibiting the expression of MMP and ADAMTS, ultimately delaying OA progression in vitro and in vivo.

CONCLUSION

Herein, C-HA-DOs provided targeted drug delivery to articular cartilage and improved the role of pioglitazone in the treatment of OA.

摘要

背景

透明质酸(HA)是治疗骨关节炎(OA)的常用生物材料。过氧化物酶体增殖物激活受体-γ(PPAR-γ)激动剂吡格列酮已被发现可抑制 OA,但由于给药后难以达到所需的局部药物浓度,其应用受到限制。

目的

本研究构建了基于 HA 的软骨靶向纳米胶束(C-HA-DO),以持续递药,并评估其在体外和体内的疗效。

方法

通过 HA 与 WYRGRL 肽和十二胺化学合成 C-HA-DO。采用傅里叶变换红外光谱(FT-IR)、核磁共振氢谱(H NMR)、Zeta 电位和透射电子显微镜(TEM)对产物进行表征。测定 Pio@C-HA-DO 的载药率和累积、持续药物释放,并评估其生物相容性和对软骨细胞氧化应激的影响。检测 C-HA-DO 被软骨细胞摄取及其对 OA 相关基因的影响。通过小动物体内荧光成像(IVIS)观察纳米胶束在关节腔中的分布。分析 C-HA-DO 和 Pio@C-HA-DO 治疗 OA 大鼠的组织学疗效。

结果

C-HA-DO 的粒径为 198.4±2.431nm,表面电荷为-8.290±0.308mV,临界胶束浓度为 25.66mg/L,在溶液中稳定。Pio@C-HA-DO 在 pH7.4 下 24 小时累积药物释放约 40%,在 pH6.4 下 4 小时累积药物释放约 50%。软骨细胞能快速摄取 C-HA-DO,氧化应激下摄取效率更高。在软骨细胞中,C-HA-DO 和 Pio@C-HA-DO 抑制 HO 诱导的细胞死亡,降低细胞内 ROS 水平,恢复线粒体膜电位。IVIS 图像证实了胶束对软骨的靶向性。Pio@C-HA-DO 通过抑制 MMP 和 ADAMTS 的表达减少了胶原 II 和糖胺聚糖的降解,最终在体外和体内延缓了 OA 的进展。

结论

本研究构建的 C-HA-DO 为关节软骨提供了靶向药物递送,提高了吡格列酮治疗 OA 的作用。

https://cdn.ncbi.nlm.nih.gov/pmc/blobs/5a65/10590558/c044bb714d68/IJN-18-5871-g0008.jpg
https://cdn.ncbi.nlm.nih.gov/pmc/blobs/5a65/10590558/f94ab29930e6/IJN-18-5871-g0001.jpg
https://cdn.ncbi.nlm.nih.gov/pmc/blobs/5a65/10590558/705705472e51/IJN-18-5871-g0002.jpg
https://cdn.ncbi.nlm.nih.gov/pmc/blobs/5a65/10590558/483a9596af02/IJN-18-5871-g0003.jpg
https://cdn.ncbi.nlm.nih.gov/pmc/blobs/5a65/10590558/f0805850cc5c/IJN-18-5871-g0004.jpg
https://cdn.ncbi.nlm.nih.gov/pmc/blobs/5a65/10590558/88f58f90edf5/IJN-18-5871-g0005.jpg
https://cdn.ncbi.nlm.nih.gov/pmc/blobs/5a65/10590558/c10a81311ad2/IJN-18-5871-g0006.jpg
https://cdn.ncbi.nlm.nih.gov/pmc/blobs/5a65/10590558/e4685ddc2ced/IJN-18-5871-g0007.jpg
https://cdn.ncbi.nlm.nih.gov/pmc/blobs/5a65/10590558/c044bb714d68/IJN-18-5871-g0008.jpg
https://cdn.ncbi.nlm.nih.gov/pmc/blobs/5a65/10590558/f94ab29930e6/IJN-18-5871-g0001.jpg
https://cdn.ncbi.nlm.nih.gov/pmc/blobs/5a65/10590558/705705472e51/IJN-18-5871-g0002.jpg
https://cdn.ncbi.nlm.nih.gov/pmc/blobs/5a65/10590558/483a9596af02/IJN-18-5871-g0003.jpg
https://cdn.ncbi.nlm.nih.gov/pmc/blobs/5a65/10590558/f0805850cc5c/IJN-18-5871-g0004.jpg
https://cdn.ncbi.nlm.nih.gov/pmc/blobs/5a65/10590558/88f58f90edf5/IJN-18-5871-g0005.jpg
https://cdn.ncbi.nlm.nih.gov/pmc/blobs/5a65/10590558/c10a81311ad2/IJN-18-5871-g0006.jpg
https://cdn.ncbi.nlm.nih.gov/pmc/blobs/5a65/10590558/e4685ddc2ced/IJN-18-5871-g0007.jpg
https://cdn.ncbi.nlm.nih.gov/pmc/blobs/5a65/10590558/c044bb714d68/IJN-18-5871-g0008.jpg

相似文献

1
Pioglitazone-Loaded Cartilage-Targeted Nanomicelles (Pio@C-HA-DOs) for Osteoarthritis Treatment.载吡格列酮的靶向软骨纳米胶束(Pio@C-HA-DOs)治疗骨关节炎。
Int J Nanomedicine. 2023 Oct 18;18:5871-5890. doi: 10.2147/IJN.S428938. eCollection 2023.
2
Development and functional evaluation of a hyaluronic acid coated nano-formulation with kaempferol as a novel intra-articular agent for Knee Osteoarthritis treatment.开发并评估一种基于透明质酸的纳米载药系统,其包载有山奈酚作为一种新型关节内给药制剂用于治疗膝骨关节炎。
Biomed Pharmacother. 2024 Jun;175:116717. doi: 10.1016/j.biopha.2024.116717. Epub 2024 May 14.
3
Proteomic analysis of osteoarthritic chondrocyte reveals the hyaluronic acid-regulated proteins involved in chondroprotective effect under oxidative stress.蛋白质组学分析骨关节炎软骨细胞揭示了透明质酸调控的蛋白在氧化应激下的软骨保护作用。
J Proteomics. 2014 Mar 17;99:40-53. doi: 10.1016/j.jprot.2014.01.016. Epub 2014 Jan 27.
4
Therapeutic potential of hyaluronic acid/chitosan nanoparticles for the delivery of curcuminoid in knee osteoarthritis and an in vitro evaluation in chondrocytes.透明质酸/壳聚糖纳米粒作为姜黄素类药物载体在膝骨关节炎治疗中的应用及其对软骨细胞的体外评价。
Int J Mol Med. 2018 Nov;42(5):2604-2614. doi: 10.3892/ijmm.2018.3817. Epub 2018 Aug 9.
5
Self-assembled hyaluronic acid nanoparticles for osteoarthritis treatment.用于骨关节炎治疗的自组装透明质酸纳米粒子。
Biomaterials. 2021 Aug;275:120967. doi: 10.1016/j.biomaterials.2021.120967. Epub 2021 Jun 10.
6
Hyaluronic Acid Loaded with Cerium Oxide Nanoparticles as Antioxidant in Hydrogen Peroxide Induced Chondrocytes Injury: An In Vitro Osteoarthritis Model.载有氧化铈纳米颗粒的透明质酸作为抗氧化剂在过氧化氢诱导的软骨细胞损伤中的作用:一种体外骨关节炎模型。
Molecules. 2020 Sep 25;25(19):4407. doi: 10.3390/molecules25194407.
7
Pioglitazone, a peroxisome proliferator-activated receptor gamma agonist, reduces the progression of experimental osteoarthritis in guinea pigs.吡格列酮,一种过氧化物酶体增殖物激活受体γ激动剂,可减缓豚鼠实验性骨关节炎的进展。
Arthritis Rheum. 2005 Feb;52(2):479-87. doi: 10.1002/art.20792.
8
Functional Recovery in Osteoarthritic Chondrocytes Through Hyaluronic Acid and Platelet-Rich Plasma-Inhibited Infrapatellar Fat Pad Adipocytes.通过透明质酸和富含血小板血浆抑制髌下脂肪垫脂肪细胞实现骨关节炎软骨细胞的功能恢复
Am J Sports Med. 2016 Oct;44(10):2696-2705. doi: 10.1177/0363546516651822. Epub 2016 Jul 8.
9
Hyaluronic Acid Modified Curcumin-Loaded Chitosan Nanoparticles Inhibit Chondrocyte Apoptosis to Attenuate Osteoarthritis via Upregulation of Activator Protein 1 and RUNX Family Transcription Factor 2.透明质酸修饰的姜黄素载壳聚糖纳米粒通过上调激活蛋白 1 和 runt 相关转录因子 2 抑制软骨细胞凋亡来减轻骨关节炎。
J Biomed Nanotechnol. 2022 Jan 1;18(1):144-157. doi: 10.1166/jbn.2022.3193.
10
A hyaluronic acid-salmon calcitonin conjugate for the local treatment of osteoarthritis: chondro-protective effect in a rabbit model of early OA.一种透明质酸-鲑鱼降钙素缀合物,用于骨关节炎的局部治疗:在早期 OA 兔模型中的软骨保护作用。
J Control Release. 2014 Aug 10;187:30-8. doi: 10.1016/j.jconrel.2014.05.008. Epub 2014 May 15.

引用本文的文献

1
The impact of mitochondrial dysfunction on osteoarthritis cartilage: current insights and emerging mitochondria-targeted therapies.线粒体功能障碍对骨关节炎软骨的影响:当前见解与新兴的线粒体靶向治疗
Bone Res. 2025 Sep 1;13(1):77. doi: 10.1038/s41413-025-00460-x.
2
Integrated Bioinformatics and Experimental Validation Reveal Macrophage Polarization-Related Biomarkers for Osteoarthritis Diagnosis.整合生物信息学与实验验证揭示用于骨关节炎诊断的巨噬细胞极化相关生物标志物
J Multidiscip Healthc. 2025 Aug 1;18:4589-4612. doi: 10.2147/JMDH.S537507. eCollection 2025.
3
Nanomaterial-Based Drug Delivery Systems Targeting Functional Cells for Osteoarthritis Treatment: Mechanisms, Challenges and Future Prospects.

本文引用的文献

1
A pH-responsive metal-organic framework for the co-delivery of HIF-2α siRNA and curcumin for enhanced therapy of osteoarthritis.一种 pH 响应型金属有机框架用于共递送 HIF-2α siRNA 和姜黄素以增强骨关节炎的治疗。
J Nanobiotechnology. 2023 Jan 17;21(1):18. doi: 10.1186/s12951-022-01758-2.
2
Nanodevices for deep cartilage penetration.用于深层软骨渗透的纳米装置。
Acta Biomater. 2022 Dec;154:23-48. doi: 10.1016/j.actbio.2022.10.007. Epub 2022 Oct 12.
3
Exploration of novel drug delivery systems in topical management of osteoarthritis.
基于纳米材料的靶向功能细胞治疗骨关节炎的药物递送系统:作用机制、挑战与未来展望
Int J Nanomedicine. 2025 Apr 25;20:5291-5320. doi: 10.2147/IJN.S518935. eCollection 2025.
4
Pyroptosis for osteoarthritis treatment: insights into cellular and molecular interactions inflammatory.用于骨关节炎治疗的细胞焦亡:对细胞和分子相互作用炎症的见解。
Front Immunol. 2025 Apr 1;16:1556990. doi: 10.3389/fimmu.2025.1556990. eCollection 2025.
5
The Many Facets of PPAR-γ Agonism in Obesity and Associated Comorbidities: Benefits, Risks, Challenges, and Future Directions.过氧化物酶体增殖物激活受体γ激动剂在肥胖及相关合并症中的多方面作用:益处、风险、挑战及未来方向
Curr Obes Rep. 2025 Feb 12;14(1):19. doi: 10.1007/s13679-025-00612-4.
6
Therapeutic Controlled Release Strategies for Human Osteoarthritis.人类骨关节炎的治疗性控释策略
Adv Healthc Mater. 2025 Jan;14(2):e2402737. doi: 10.1002/adhm.202402737. Epub 2024 Nov 6.
7
Gallic Acid-Modified Polyethylenimine-Polypropylene Carbonate-Polyethylenimine Nanoparticles: Synthesis, Characterization, and Anti-Periodontitis Evaluation.没食子酸修饰的聚乙烯亚胺-聚碳酸丙烯酯-聚乙烯亚胺纳米颗粒:合成、表征及抗牙周炎评估
ACS Omega. 2024 Mar 15;9(12):14475-14488. doi: 10.1021/acsomega.4c00261. eCollection 2024 Mar 26.
8
Mitochondrial-Oriented Injectable Hydrogel Microspheres Maintain Homeostasis of Chondrocyte Metabolism to Promote Subcellular Therapy in Osteoarthritis.线粒体靶向注射水凝胶微球维持软骨细胞代谢稳态以促进骨关节炎的亚细胞治疗
Research (Wash D C). 2024 Jan 25;7:0306. doi: 10.34133/research.0306. eCollection 2024.
新型药物递送系统在骨关节炎局部治疗中的探索
Drug Deliv Transl Res. 2023 Feb;13(2):531-546. doi: 10.1007/s13346-022-01229-z. Epub 2022 Aug 28.
4
Application of the pH-Responsive PCL/PEG-Nar Nanofiber Membrane in the Treatment of Osteoarthritis.pH响应性聚己内酯/聚乙二醇-姜黄素纳米纤维膜在骨关节炎治疗中的应用。
Front Bioeng Biotechnol. 2022 Apr 27;10:859442. doi: 10.3389/fbioe.2022.859442. eCollection 2022.
5
Tetrahedral framework nucleic acids-based delivery of microRNA-155 inhibits choroidal neovascularization by regulating the polarization of macrophages.基于四面体框架核酸的微小RNA-155递送通过调节巨噬细胞极化抑制脉络膜新生血管形成。
Bioact Mater. 2021 Dec 18;14:134-144. doi: 10.1016/j.bioactmat.2021.11.031. eCollection 2022 Aug.
6
Antiepilepticus Effects of Tetrahedral Framework Nucleic Acid via Inhibition of Gliosis-Induced Downregulation of Glutamine Synthetase and Increased AMPAR Internalization in the Postsynaptic Membrane.四面体核酸通过抑制神经胶质细胞增生诱导的谷氨酰胺合成酶下调和增加突触后膜 AMPAR 内化的抗癫痫作用。
Nano Lett. 2022 Mar 23;22(6):2381-2390. doi: 10.1021/acs.nanolett.2c00025. Epub 2022 Mar 10.
7
Recent Developments in Hyaluronic Acid-Based Hydrogels for Cartilage Tissue Engineering Applications.用于软骨组织工程应用的基于透明质酸的水凝胶的最新进展
Polymers (Basel). 2022 Feb 21;14(4):839. doi: 10.3390/polym14040839.
8
Tetrahedral Framework Nucleic Acids Can Alleviate Taurocholate-Induced Severe Acute Pancreatitis and Its Subsequent Multiorgan Injury in Mice.四面体框架核酸可减轻牛磺胆酸钠诱导的小鼠重症急性胰腺炎及其随后的多器官损伤。
Nano Lett. 2022 Feb 23;22(4):1759-1768. doi: 10.1021/acs.nanolett.1c05003. Epub 2022 Feb 9.
9
Biomimetic Nanoerythrosome-Coated Aptamer-DNA Tetrahedron/Maytansine Conjugates: pH-Responsive and Targeted Cytotoxicity for HER2-Positive Breast Cancer.仿生纳米红细胞膜包覆适体-DNA 四面体/美登素偶联物:用于 HER2 阳性乳腺癌的 pH 响应性和靶向细胞毒性。
Adv Mater. 2022 Nov;34(46):e2109609. doi: 10.1002/adma.202109609. Epub 2022 Feb 17.
10
A DNA Nanostructure-Based Neuroprotectant against Neuronal Apoptosis Inhibiting Toll-like Receptor 2 Signaling Pathway in Acute Ischemic Stroke.基于 DNA 纳米结构的神经保护剂通过抑制急性缺血性脑卒中 Toll 样受体 2 信号通路抑制神经元凋亡。
ACS Nano. 2022 Jan 25;16(1):1456-1470. doi: 10.1021/acsnano.1c09626. Epub 2021 Dec 30.