Suppr超能文献

氟苯达唑通过 HIF1α/PI3K/AKT 信号通路增强紫杉醇对乳腺癌的抑制作用。

Flubendazole Enhances the Inhibitory Effect of Paclitaxel via HIF1α/PI3K/AKT Signaling Pathways in Breast Cancer.

机构信息

Department of Biotherapy, Cancer Center and State Key Laboratory of Biotherapy, West China Hospital, Sichuan University, Chengdu 610041, China.

Sichuan Engineering Research Center for Biomimetic Synthesis of Natural Drugs, School of Life Science and Engineering, Southwest Jiaotong University, Chengdu 610031, China.

出版信息

Int J Mol Sci. 2023 Oct 12;24(20):15121. doi: 10.3390/ijms242015121.

Abstract

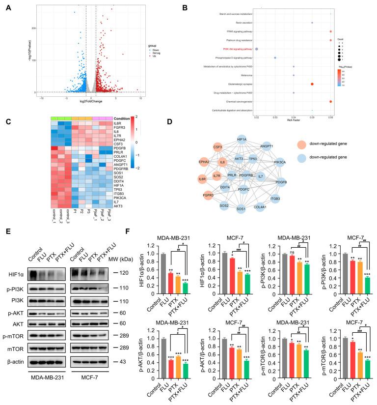
Paclitaxel, a natural anticancer drug, is widely recognized and extensively utilized in the treatment of breast cancer (BC). However, it may lead to certain side effects or drug resistance. Fortunately, combination therapy with another anti-tumor agent has been explored as an option to improve the efficacy of paclitaxel in the treatment of BC. Herein, we first evaluated the synergistic effects of paclitaxel and flubendazole through combination index (CI) calculations. Secondly, flubendazole was demonstrated to synergize paclitaxel-mediated BC cell killing in vitro and in vivo. Moreover, we discovered that flubendazole could reverse the drug resistance of paclitaxel-resistant BC cells. Mechanistically, flubendazole was demonstrated to enhance the inhibitory effect of paclitaxel via HIF1α/PI3K/AKT signaling pathways. Collectively, our findings demonstrate the effectiveness of flubendazole in combination with paclitaxel for treating BC, providing an insight into exploiting more novel combination therapies for BC in the future.

摘要

紫杉醇是一种天然抗癌药物,在乳腺癌(BC)的治疗中得到了广泛的认可和应用。然而,它可能会导致一些副作用或耐药性。幸运的是,联合使用另一种抗肿瘤药物已被探索作为一种提高紫杉醇治疗 BC 疗效的选择。在这里,我们首先通过组合指数(CI)计算评估了紫杉醇和氟苯达唑的协同作用。其次,氟苯达唑在体外和体内均显示出与紫杉醇介导的 BC 细胞杀伤协同作用。此外,我们发现氟苯达唑可以逆转紫杉醇耐药的 BC 细胞的耐药性。从机制上讲,氟苯达唑被证明可以通过 HIF1α/PI3K/AKT 信号通路增强紫杉醇的抑制作用。总之,我们的研究结果表明氟苯达唑联合紫杉醇治疗 BC 的有效性,为未来探索更多用于 BC 的新型联合治疗方法提供了思路。

https://cdn.ncbi.nlm.nih.gov/pmc/blobs/4d61/10606573/c8821fac4909/ijms-24-15121-g001.jpg

文献检索

告别复杂PubMed语法,用中文像聊天一样搜索,搜遍4000万医学文献。AI智能推荐,让科研检索更轻松。

立即免费搜索

文件翻译

保留排版,准确专业,支持PDF/Word/PPT等文件格式,支持 12+语言互译。

免费翻译文档

深度研究

AI帮你快速写综述,25分钟生成高质量综述,智能提取关键信息,辅助科研写作。

立即免费体验