• 文献检索
  • 文档翻译
  • 深度研究
  • 学术资讯
  • Suppr Zotero 插件Zotero 插件
  • 邀请有礼
  • 套餐&价格
  • 历史记录
应用&插件
Suppr Zotero 插件Zotero 插件浏览器插件Mac 客户端Windows 客户端微信小程序
定价
高级版会员购买积分包购买API积分包
服务
文献检索文档翻译深度研究API 文档MCP 服务
关于我们
关于 Suppr公司介绍联系我们用户协议隐私条款
关注我们

Suppr 超能文献

核心技术专利:CN118964589B侵权必究
粤ICP备2023148730 号-1Suppr @ 2026

文献检索

告别复杂PubMed语法,用中文像聊天一样搜索,搜遍4000万医学文献。AI智能推荐,让科研检索更轻松。

立即免费搜索

文件翻译

保留排版,准确专业,支持PDF/Word/PPT等文件格式,支持 12+语言互译。

免费翻译文档

深度研究

AI帮你快速写综述,25分钟生成高质量综述,智能提取关键信息,辅助科研写作。

立即免费体验

对线粒体相关特征的探索有助于揭示结直肠癌的预后和免疫治疗方法。

The exploration of mitochondrial-related features helps to reveal the prognosis and immunotherapy methods of colorectal cancer.

作者信息

Xie Yun-Hui, Jiang Hui-Zhong

机构信息

Center of Gastrointestinal and Minimally Invasive Surgery, Department of General Surgery, The Third People's Hospital of Chengdu, Affiliated Hospital of Southwest Jiaotong University, Chengdu, China.

College of Graduate, Guizhou University of Traditional Chinese Medicine, Guiyang, China.

出版信息

Cancer Rep (Hoboken). 2024 Jan;7(1):e1914. doi: 10.1002/cnr2.1914. Epub 2023 Oct 30.

DOI:10.1002/cnr2.1914
PMID:37903487
原文链接:https://pmc.ncbi.nlm.nih.gov/articles/PMC10809275/
Abstract

BACKGROUND

Cancer cell survival, proliferation, and metabolism are all intertwined with mitochondria. However, a complete description of how the features of mitochondria relate to the tumor microenvironment (TME) and immunological landscape of colorectal cancer (CRC) has yet to be made. We performed subgroup analysis on CRC patient data obtained from the databases using non-negative matrix factorization (NMF) clustering. Construct a prognostic model using the mitochondrial-related gene (MRG) risk score, and then compare it to other models for accuracy. Comprehensive analyses of the risk score, in conjunction with the TME and immune landscape, were performed, and the relationship between the model and different types of cell death, radiation and chemotherapy, and drug resistance was investigated. Results from immunohistochemistry and single-cell sequencing were utilized to verify the model genes, and a drug sensitivity analysis was conducted to evaluate possible therapeutic medicines. The pan-cancer analysis is utilized to further investigate the role of genes in a wider range of malignancies.

METHODS AND RESULTS

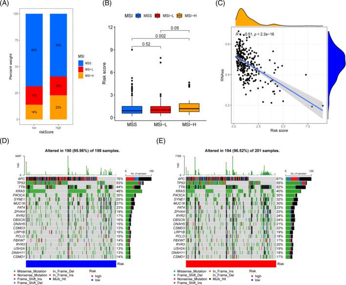
We found that CRC patients based on MRG were divided into two groups with significant differences in survival outcomes and TME between groups. The predictive power of the risk score was further shown by building a prognostic model and testing it extensively in both internal and external cohorts. Multiple immune therapeutic responses and the expression of immunological checkpoints demonstrate that the risk score is connected to immunotherapy success. The correlation analysis of the risk score provide more ideas and guidance for prognostic models in clinical treatment.

CONCLUSION

The TME, immune cell infiltration, and responsiveness to immunotherapy in CRC were all thoroughly evaluated on the basis of MRG features. The comparative validation of multiple queues and models combined with clinical data ensures the effectiveness and clinical practicality of MRG features. Our studies help clinicians create individualized treatment programs for individuals with cancer.

摘要

背景

癌细胞的存活、增殖和代谢都与线粒体密切相关。然而,线粒体的特征如何与结直肠癌(CRC)的肿瘤微环境(TME)和免疫格局相关联,目前尚未有完整的描述。我们使用非负矩阵分解(NMF)聚类对从数据库中获取的CRC患者数据进行亚组分析。利用线粒体相关基因(MRG)风险评分构建预后模型,然后将其与其他模型进行准确性比较。对风险评分与TME和免疫格局进行综合分析,研究该模型与不同类型细胞死亡、放疗和化疗以及耐药性之间的关系。利用免疫组织化学和单细胞测序结果验证模型基因,并进行药物敏感性分析以评估可能的治疗药物。利用泛癌分析进一步研究这些基因在更广泛恶性肿瘤中的作用。

方法与结果

我们发现,基于MRG的CRC患者被分为两组,两组之间的生存结果和TME存在显著差异。通过构建预后模型并在内部和外部队列中进行广泛测试,进一步显示了风险评分的预测能力。多种免疫治疗反应和免疫检查点的表达表明,风险评分与免疫治疗的成功相关。风险评分的相关性分析为临床治疗中的预后模型提供了更多思路和指导。

结论

基于MRG特征对CRC中的TME、免疫细胞浸润和对免疫治疗的反应进行了全面评估。多个队列和模型与临床数据相结合的比较验证确保了MRG特征的有效性和临床实用性。我们的研究有助于临床医生为癌症患者制定个性化的治疗方案。

https://cdn.ncbi.nlm.nih.gov/pmc/blobs/8eea/10809275/42cfae7ea7d7/CNR2-7-e1914-g009.jpg
https://cdn.ncbi.nlm.nih.gov/pmc/blobs/8eea/10809275/6d9837fdb9eb/CNR2-7-e1914-g006.jpg
https://cdn.ncbi.nlm.nih.gov/pmc/blobs/8eea/10809275/214744ab8841/CNR2-7-e1914-g004.jpg
https://cdn.ncbi.nlm.nih.gov/pmc/blobs/8eea/10809275/ed56c308172c/CNR2-7-e1914-g005.jpg
https://cdn.ncbi.nlm.nih.gov/pmc/blobs/8eea/10809275/213dace7560e/CNR2-7-e1914-g011.jpg
https://cdn.ncbi.nlm.nih.gov/pmc/blobs/8eea/10809275/02d8ec703367/CNR2-7-e1914-g002.jpg
https://cdn.ncbi.nlm.nih.gov/pmc/blobs/8eea/10809275/8fe4759d68a0/CNR2-7-e1914-g007.jpg
https://cdn.ncbi.nlm.nih.gov/pmc/blobs/8eea/10809275/6f77b6e8a634/CNR2-7-e1914-g008.jpg
https://cdn.ncbi.nlm.nih.gov/pmc/blobs/8eea/10809275/f77ff63d2d70/CNR2-7-e1914-g010.jpg
https://cdn.ncbi.nlm.nih.gov/pmc/blobs/8eea/10809275/f8914d0d1e97/CNR2-7-e1914-g003.jpg
https://cdn.ncbi.nlm.nih.gov/pmc/blobs/8eea/10809275/acdef3e64221/CNR2-7-e1914-g001.jpg
https://cdn.ncbi.nlm.nih.gov/pmc/blobs/8eea/10809275/92f8878ca795/CNR2-7-e1914-g012.jpg
https://cdn.ncbi.nlm.nih.gov/pmc/blobs/8eea/10809275/42cfae7ea7d7/CNR2-7-e1914-g009.jpg
https://cdn.ncbi.nlm.nih.gov/pmc/blobs/8eea/10809275/6d9837fdb9eb/CNR2-7-e1914-g006.jpg
https://cdn.ncbi.nlm.nih.gov/pmc/blobs/8eea/10809275/214744ab8841/CNR2-7-e1914-g004.jpg
https://cdn.ncbi.nlm.nih.gov/pmc/blobs/8eea/10809275/ed56c308172c/CNR2-7-e1914-g005.jpg
https://cdn.ncbi.nlm.nih.gov/pmc/blobs/8eea/10809275/213dace7560e/CNR2-7-e1914-g011.jpg
https://cdn.ncbi.nlm.nih.gov/pmc/blobs/8eea/10809275/02d8ec703367/CNR2-7-e1914-g002.jpg
https://cdn.ncbi.nlm.nih.gov/pmc/blobs/8eea/10809275/8fe4759d68a0/CNR2-7-e1914-g007.jpg
https://cdn.ncbi.nlm.nih.gov/pmc/blobs/8eea/10809275/6f77b6e8a634/CNR2-7-e1914-g008.jpg
https://cdn.ncbi.nlm.nih.gov/pmc/blobs/8eea/10809275/f77ff63d2d70/CNR2-7-e1914-g010.jpg
https://cdn.ncbi.nlm.nih.gov/pmc/blobs/8eea/10809275/f8914d0d1e97/CNR2-7-e1914-g003.jpg
https://cdn.ncbi.nlm.nih.gov/pmc/blobs/8eea/10809275/acdef3e64221/CNR2-7-e1914-g001.jpg
https://cdn.ncbi.nlm.nih.gov/pmc/blobs/8eea/10809275/92f8878ca795/CNR2-7-e1914-g012.jpg
https://cdn.ncbi.nlm.nih.gov/pmc/blobs/8eea/10809275/42cfae7ea7d7/CNR2-7-e1914-g009.jpg

相似文献

1
The exploration of mitochondrial-related features helps to reveal the prognosis and immunotherapy methods of colorectal cancer.对线粒体相关特征的探索有助于揭示结直肠癌的预后和免疫治疗方法。
Cancer Rep (Hoboken). 2024 Jan;7(1):e1914. doi: 10.1002/cnr2.1914. Epub 2023 Oct 30.
2
Tumor microenvironment characterization in colorectal cancer to identify prognostic and immunotherapy genes signature.结直肠癌肿瘤微环境特征分析,以鉴定预后和免疫治疗基因特征。
BMC Cancer. 2023 Aug 18;23(1):773. doi: 10.1186/s12885-023-11277-4.
3
Computational identification and clinical validation of a novel risk signature based on coagulation-related lncRNAs for predicting prognosis, immunotherapy response, and chemosensitivity in colorectal cancer patients.基于凝血相关 lncRNAs 的新型风险标志物的计算识别和临床验证,用于预测结直肠癌患者的预后、免疫治疗反应和化疗敏感性。
Front Immunol. 2023 Oct 19;14:1279789. doi: 10.3389/fimmu.2023.1279789. eCollection 2023.
4
Prognosis of colorectal cancer, prognostic index of immunogenic cell death associated genes in response to immunotherapy, and potential therapeutic effects of ferroptosis inducers.结直肠癌的预后、免疫治疗反应相关免疫原性细胞死亡的预后指标,以及铁死亡诱导剂的潜在治疗效果。
Front Immunol. 2024 Sep 20;15:1458270. doi: 10.3389/fimmu.2024.1458270. eCollection 2024.
5
Developing a machine learning-based prognosis and immunotherapeutic response signature in colorectal cancer: insights from ferroptosis, fatty acid dynamics, and the tumor microenvironment.基于机器学习的结直肠癌预后和免疫治疗反应特征的建立:来自铁死亡、脂肪酸动态和肿瘤微环境的见解。
Front Immunol. 2024 Jul 15;15:1416443. doi: 10.3389/fimmu.2024.1416443. eCollection 2024.
6
Characterization of stem cell landscape and identification of stemness-relevant prognostic gene signature to aid immunotherapy in colorectal cancer.鉴定结直肠癌细胞干性相关的预后基因特征,以辅助免疫治疗。
Stem Cell Res Ther. 2022 Jun 9;13(1):244. doi: 10.1186/s13287-022-02913-0.
7
An immune-related gene prognostic index for predicting prognosis in patients with colorectal cancer.免疫相关基因预后指数预测结直肠癌患者预后。
Front Immunol. 2023 Jul 6;14:1156488. doi: 10.3389/fimmu.2023.1156488. eCollection 2023.
8
Cross-talk of four types of RNA modification writers defines tumor microenvironment and pharmacogenomic landscape in colorectal cancer.四种 RNA 修饰写入器的串扰定义了结直肠癌的肿瘤微环境和药物基因组学特征。
Mol Cancer. 2021 Feb 8;20(1):29. doi: 10.1186/s12943-021-01322-w.
9
Immune-related gene-based prognostic index for predicting survival and immunotherapy outcomes in colorectal carcinoma.免疫相关基因预后指数预测结直肠癌患者的生存和免疫治疗结局。
Front Immunol. 2022 Dec 13;13:944286. doi: 10.3389/fimmu.2022.944286. eCollection 2022.
10
Exploiting tertiary lymphoid structures gene signature to evaluate tumor microenvironment infiltration and immunotherapy response in colorectal cancer.利用三级淋巴结构基因特征评估结直肠癌中的肿瘤微环境浸润和免疫治疗反应。
Front Oncol. 2024 May 23;14:1383096. doi: 10.3389/fonc.2024.1383096. eCollection 2024.

引用本文的文献

1
A mitochondria-related genes associated neuroblastoma signature - based on bulk and single-cell transcriptome sequencing data analysis, and experimental validation.基于 bulk 和单细胞转录组测序数据分析及实验验证的与线粒体相关基因相关的神经母细胞瘤特征。
Front Immunol. 2024 Jun 19;15:1415736. doi: 10.3389/fimmu.2024.1415736. eCollection 2024.

本文引用的文献

1
Mitochondrial Metabolism: A New Dimension of Personalized Oncology.线粒体代谢:个性化肿瘤学的新维度。
Cancers (Basel). 2023 Aug 11;15(16):4058. doi: 10.3390/cancers15164058.
2
A narrative review on the role of magnesium in immune regulation, inflammation, infectious diseases, and cancer.一篇关于镁在免疫调节、炎症、传染病和癌症中的作用的叙述性综述。
J Health Popul Nutr. 2023 Jul 27;42(1):74. doi: 10.1186/s41043-023-00423-0.
3
Fibroblasts as Turned Agents in Cancer Progression.成纤维细胞作为癌症进展中的转化因子。
Cancers (Basel). 2023 Mar 28;15(7):2014. doi: 10.3390/cancers15072014.
4
Is the combination of immunotherapy with conventional chemotherapy the key to increase the efficacy of colorectal cancer treatment?免疫疗法与传统化疗相结合是提高结直肠癌治疗效果的关键吗?
World J Gastrointest Oncol. 2023 Feb 15;15(2):251-267. doi: 10.4251/wjgo.v15.i2.251.
5
Extracellular matrix remodeling in tumor progression and immune escape: from mechanisms to treatments.肿瘤进展和免疫逃逸中的细胞外基质重塑:从机制到治疗。
Mol Cancer. 2023 Mar 11;22(1):48. doi: 10.1186/s12943-023-01744-8.
6
Establishment and external verification of an oxidative stress-related gene signature to predict clinical outcomes and therapeutic responses of colorectal cancer.用于预测结直肠癌临床结局和治疗反应的氧化应激相关基因特征的建立与外部验证
Front Pharmacol. 2023 Feb 13;13:991881. doi: 10.3389/fphar.2022.991881. eCollection 2022.
7
Mitochondria-Related Transcriptome Characterization Associated with the Immune Microenvironment, Therapeutic Response and Survival Prediction in Pancreatic Cancer.线粒体相关转录组特征与胰腺癌免疫微环境、治疗反应和生存预测相关。
Int J Mol Sci. 2023 Feb 7;24(4):3270. doi: 10.3390/ijms24043270.
8
Actin cytoskeleton vulnerability to disulfide stress mediates disulfidptosis.细胞骨架对二硫键压力的脆弱性介导了二硫键细胞凋亡。
Nat Cell Biol. 2023 Mar;25(3):404-414. doi: 10.1038/s41556-023-01091-2. Epub 2023 Feb 6.
9
Deciphering a mitochondria-related signature to supervise prognosis and immunotherapy in hepatocellular carcinoma.解析与线粒体相关的特征以监测肝细胞癌的预后和免疫治疗。
Front Immunol. 2022 Dec 2;13:1070593. doi: 10.3389/fimmu.2022.1070593. eCollection 2022.
10
A mitochondria-related signature for predicting immune microenvironment and therapeutic response in osteosarcoma.一种用于预测骨肉瘤免疫微环境和治疗反应的线粒体相关特征。
Front Oncol. 2022 Dec 1;12:1085065. doi: 10.3389/fonc.2022.1085065. eCollection 2022.