Suppr超能文献

麝香通过调节自噬和细胞凋亡通路来改善谷氨酸诱导的细胞损伤。

Moschus ameliorates glutamate-induced cellular damage by regulating autophagy and apoptosis pathway.

机构信息

State Key Laboratory of Southwestern Chinese Medicine Resources, School of Pharmacy, Chengdu University of Traditional Chinese Medicine, Chengdu, 611137, China.

School of Medical Information Engineering, Chengdu University of Traditional Chinese Medicine, Chengdu, 611137, China.

出版信息

Sci Rep. 2023 Oct 30;13(1):18586. doi: 10.1038/s41598-023-45878-7.

Abstract

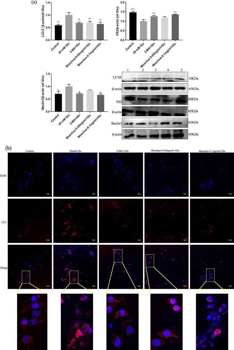
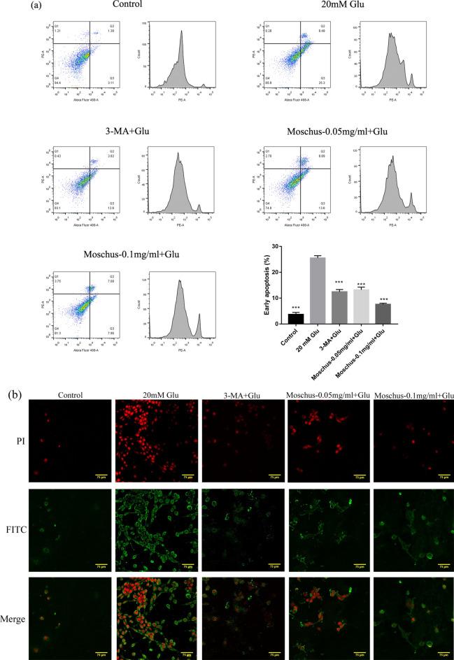
Alzheimer's disease (AD), a neurodegenerative disorder, causes short-term memory and cognition declines. It is estimated that one in three elderly people die from AD or other dementias. Chinese herbal medicine as a potential drug for treating AD has gained growing interest from many researchers. Moschus, a rare and valuable traditional Chinese animal medicine, was originally documented in Shennong Ben Cao Jing and recognized for its properties of reviving consciousness/resuscitation. Additionally, Moschus has the efficacy of "regulation of menstruation with blood activation, relief of swelling and pain" and is used for treating unconsciousness, stroke, coma, and cerebrovascular diseases. However, it is uncertain whether Moschus has any protective effect on AD patients. We explored whether Moschus could protect glutamate (Glu)-induced PC12 cells from cellular injury and preliminarily explored their related action mechanisms. The chemical compounds of Moschus were analyzed and identified by GC-MS. The Glu-induced differentiated PC12 cell model was thought to be the common AD cellular model. The study aims to preliminarily investigate the intervention effect of Moschus on Glu-induced PC12 cell damage as well as their related action mechanisms. Cell viability, lactate dehydrogenase (LDH), mitochondrial reactive oxygen species, mitochondrial membrane potential (MMP), cell apoptosis, autophagic vacuoles, autolysosomes or autophagosomes, proteins related to apoptosis, and the proteins related to autophagy were examined and analyzed. Seventeen active compounds of the Moschus sample were identified based on GC-MS analysis. In comparison to the control group, Glu stimulation increased cell viability loss, LDH release, mitochondrial damage, loss of MMP, apoptosis rate, and the number of cells containing autophagic vacuoles, and autolysosomes or autophagosomes, while these results were decreased after the pretreatment with Moschus and 3-methyladenine (3-MA). Furthermore, Glu stimulation significantly increased cleaved caspase-3, Beclin1, and LC3II protein expression, and reduced B-cell lymphoma 2/BAX ratio and p62 protein expression, but these results were reversed after pretreatment of Moschus and 3-MA. Moschus has protective activity in Glu-induced PC12 cell injury, and the potential mechanism might involve the regulation of autophagy and apoptosis. Our study may promote research on Moschus in the field of neurodegenerative diseases, and Moschus may be considered as a potential therapeutic agent for AD.

摘要

阿尔茨海默病(AD)是一种神经退行性疾病,可导致短期记忆和认知能力下降。据估计,三分之一的老年人死于 AD 或其他痴呆症。中药作为治疗 AD 的潜在药物,引起了许多研究人员的兴趣。麝香是一种稀有而有价值的传统中药,最初记载于《神农本草经》,具有醒脑开窍的功效。此外,麝香具有“活血通经、消肿止痛”的功效,用于治疗昏迷、中风、昏迷和脑血管疾病。然而,麝香是否对 AD 患者有保护作用尚不确定。我们探讨了麝香是否能保护谷氨酸(Glu)诱导的 PC12 细胞免受细胞损伤,并初步探讨了其相关作用机制。采用 GC-MS 分析鉴定麝香的化学成分。认为 Glu 诱导的分化 PC12 细胞模型是常见的 AD 细胞模型。本研究旨在初步探讨麝香对 Glu 诱导的 PC12 细胞损伤的干预作用及其相关作用机制。检测并分析细胞活力、乳酸脱氢酶(LDH)、线粒体活性氧、线粒体膜电位(MMP)、细胞凋亡、自噬空泡、自溶酶体或自噬体、凋亡相关蛋白和自噬相关蛋白。根据 GC-MS 分析,从麝香样品中鉴定出 17 种活性化合物。与对照组相比,Glu 刺激增加了细胞活力丧失、LDH 释放、线粒体损伤、MMP 丧失、凋亡率以及含有自噬空泡和自溶酶体或自噬体的细胞数量,而这些结果在用麝香和 3-甲基腺嘌呤(3-MA)预处理后降低。此外,Glu 刺激显著增加了裂解的 caspase-3、Beclin1 和 LC3II 蛋白的表达,降低了 B 细胞淋巴瘤 2/BAX 比值和 p62 蛋白的表达,但这些结果在用麝香和 3-MA 预处理后得到逆转。麝香对 Glu 诱导的 PC12 细胞损伤具有保护作用,其潜在机制可能涉及自噬和凋亡的调节。我们的研究可能会促进麝香在神经退行性疾病领域的研究,麝香可能被认为是 AD 的一种潜在治疗药物。

https://cdn.ncbi.nlm.nih.gov/pmc/blobs/1b62/10616123/6c4f5546b7e8/41598_2023_45878_Fig1_HTML.jpg

文献AI研究员

20分钟写一篇综述,助力文献阅读效率提升50倍。

立即体验

用中文搜PubMed

大模型驱动的PubMed中文搜索引擎

马上搜索

文档翻译

学术文献翻译模型,支持多种主流文档格式。

立即体验