• 文献检索
  • 文档翻译
  • 深度研究
  • 学术资讯
  • Suppr Zotero 插件Zotero 插件
  • 邀请有礼
  • 套餐&价格
  • 历史记录
应用&插件
Suppr Zotero 插件Zotero 插件浏览器插件Mac 客户端Windows 客户端微信小程序
定价
高级版会员购买积分包购买API积分包
服务
文献检索文档翻译深度研究API 文档MCP 服务
关于我们
关于 Suppr公司介绍联系我们用户协议隐私条款
关注我们

Suppr 超能文献

核心技术专利:CN118964589B侵权必究
粤ICP备2023148730 号-1Suppr @ 2026

文献检索

告别复杂PubMed语法,用中文像聊天一样搜索,搜遍4000万医学文献。AI智能推荐,让科研检索更轻松。

立即免费搜索

文件翻译

保留排版,准确专业,支持PDF/Word/PPT等文件格式,支持 12+语言互译。

免费翻译文档

深度研究

AI帮你快速写综述,25分钟生成高质量综述,智能提取关键信息,辅助科研写作。

立即免费体验

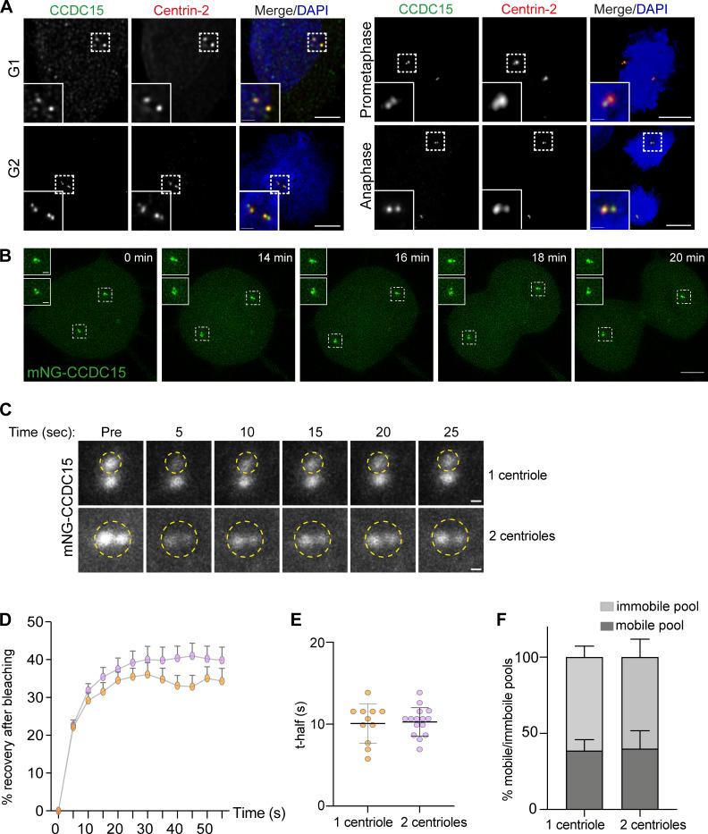
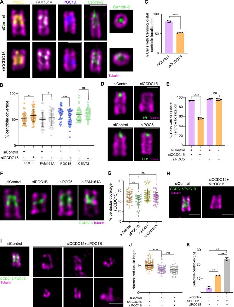
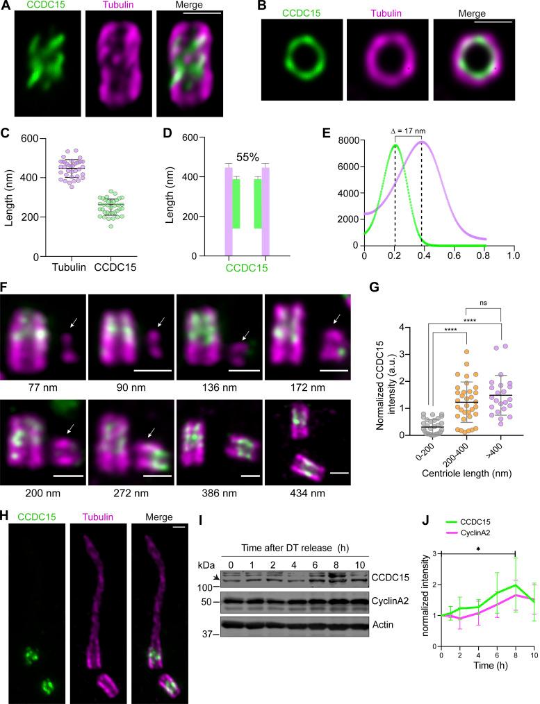
CCDC15 定位于中心粒内骨架并控制中心粒的长度和完整性。

CCDC15 localizes to the centriole inner scaffold and controls centriole length and integrity.

机构信息

Department of Molecular Biology and Genetics, Koç University, Istanbul, Turkey.

Department of Bioengineering, Imperial College London, London, UK.

出版信息

J Cell Biol. 2023 Dec 4;222(12). doi: 10.1083/jcb.202305009. Epub 2023 Nov 7.

DOI:10.1083/jcb.202305009
PMID:37934472
原文链接:https://pmc.ncbi.nlm.nih.gov/articles/PMC10630097/
Abstract

Centrioles are microtubule-based organelles responsible for forming centrosomes and cilia, which serve as microtubule-organizing, signaling, and motility centers. Biogenesis and maintenance of centrioles with proper number, size, and architecture are vital for their functions during development and physiology. While centriole number control has been well-studied, less is understood about their maintenance as stable structures with conserved size and architecture during cell division and ciliary motility. Here, we identified CCDC15 as a centriole protein that colocalizes with and interacts with the inner scaffold, a crucial centriolar subcompartment for centriole size control and integrity. Using ultrastructure expansion microscopy, we found that CCDC15 depletion affects centriole length and integrity, leading to defective cilium formation, maintenance, and response to Hedgehog signaling. Moreover, loss-of-function experiments showed CCDC15's role in recruiting both the inner scaffold protein POC1B and the distal SFI1/Centrin-2 complex to centrioles. Our findings reveal players and mechanisms of centriole architectural integrity and insights into diseases linked to centriolar defects.

摘要

中心体是微管为基础的细胞器,负责形成中心粒和纤毛,作为微管组织、信号和运动中心。中心体的生物发生和维持适当的数量、大小和结构对于其在发育和生理过程中的功能至关重要。虽然中心体数量的控制已经得到了很好的研究,但对于它们在细胞分裂和纤毛运动过程中作为具有保守大小和结构的稳定结构的维持,了解较少。在这里,我们鉴定了 CCDC15 作为一种中心体蛋白,它与内支架共定位并相互作用,内支架是一个对中心体大小控制和完整性至关重要的中心体亚区室。使用超微结构扩展显微镜,我们发现 CCDC15 的缺失会影响中心体的长度和完整性,导致纤毛形成、维持和对 Hedgehog 信号的反应缺陷。此外,功能丧失实验表明 CCDC15 可以招募内支架蛋白 POC1B 和远端 SFI1/Centrin-2 复合物到中心体。我们的发现揭示了中心体结构完整性的参与者和机制,并深入了解与中心体缺陷相关的疾病。

https://cdn.ncbi.nlm.nih.gov/pmc/blobs/76db/10630097/b0975253bba5/JCB_202305009_Fig7.jpg
https://cdn.ncbi.nlm.nih.gov/pmc/blobs/76db/10630097/5babd1168da0/JCB_202305009_Fig1.jpg
https://cdn.ncbi.nlm.nih.gov/pmc/blobs/76db/10630097/ed9a82385165/JCB_202305009_FigS1.jpg
https://cdn.ncbi.nlm.nih.gov/pmc/blobs/76db/10630097/a8476d229fe2/JCB_202305009_FigS2.jpg
https://cdn.ncbi.nlm.nih.gov/pmc/blobs/76db/10630097/6b1f6e00dd5f/JCB_202305009_Fig2.jpg
https://cdn.ncbi.nlm.nih.gov/pmc/blobs/76db/10630097/92f9f0f2d464/JCB_202305009_FigS3.jpg
https://cdn.ncbi.nlm.nih.gov/pmc/blobs/76db/10630097/6e9a6624ff64/JCB_202305009_Fig3.jpg
https://cdn.ncbi.nlm.nih.gov/pmc/blobs/76db/10630097/af44fcf4a120/JCB_202305009_Fig4.jpg
https://cdn.ncbi.nlm.nih.gov/pmc/blobs/76db/10630097/76119f92640f/JCB_202305009_FigS4.jpg
https://cdn.ncbi.nlm.nih.gov/pmc/blobs/76db/10630097/4f144c9be3e4/JCB_202305009_Fig5.jpg
https://cdn.ncbi.nlm.nih.gov/pmc/blobs/76db/10630097/cab2ade20928/JCB_202305009_Fig6.jpg
https://cdn.ncbi.nlm.nih.gov/pmc/blobs/76db/10630097/b0975253bba5/JCB_202305009_Fig7.jpg
https://cdn.ncbi.nlm.nih.gov/pmc/blobs/76db/10630097/5babd1168da0/JCB_202305009_Fig1.jpg
https://cdn.ncbi.nlm.nih.gov/pmc/blobs/76db/10630097/ed9a82385165/JCB_202305009_FigS1.jpg
https://cdn.ncbi.nlm.nih.gov/pmc/blobs/76db/10630097/a8476d229fe2/JCB_202305009_FigS2.jpg
https://cdn.ncbi.nlm.nih.gov/pmc/blobs/76db/10630097/6b1f6e00dd5f/JCB_202305009_Fig2.jpg
https://cdn.ncbi.nlm.nih.gov/pmc/blobs/76db/10630097/92f9f0f2d464/JCB_202305009_FigS3.jpg
https://cdn.ncbi.nlm.nih.gov/pmc/blobs/76db/10630097/6e9a6624ff64/JCB_202305009_Fig3.jpg
https://cdn.ncbi.nlm.nih.gov/pmc/blobs/76db/10630097/af44fcf4a120/JCB_202305009_Fig4.jpg
https://cdn.ncbi.nlm.nih.gov/pmc/blobs/76db/10630097/76119f92640f/JCB_202305009_FigS4.jpg
https://cdn.ncbi.nlm.nih.gov/pmc/blobs/76db/10630097/4f144c9be3e4/JCB_202305009_Fig5.jpg
https://cdn.ncbi.nlm.nih.gov/pmc/blobs/76db/10630097/cab2ade20928/JCB_202305009_Fig6.jpg
https://cdn.ncbi.nlm.nih.gov/pmc/blobs/76db/10630097/b0975253bba5/JCB_202305009_Fig7.jpg

相似文献

1
CCDC15 localizes to the centriole inner scaffold and controls centriole length and integrity.CCDC15 定位于中心粒内骨架并控制中心粒的长度和完整性。
J Cell Biol. 2023 Dec 4;222(12). doi: 10.1083/jcb.202305009. Epub 2023 Nov 7.
2
WDR90 is a centriolar microtubule wall protein important for centriole architecture integrity.WDR90 是一种中心体微管壁蛋白,对中心体结构完整性很重要。
Elife. 2020 Sep 18;9:e57205. doi: 10.7554/eLife.57205.
3
Cep97 Is Required for Centriole Structural Integrity and Cilia Formation in Drosophila.CEP97 对于果蝇中心体结构完整性和纤毛形成是必需的。
Curr Biol. 2020 Aug 3;30(15):3045-3056.e7. doi: 10.1016/j.cub.2020.05.078. Epub 2020 Jun 25.
4
Towards understanding centriole elimination.为了理解中心体的消除。
Open Biol. 2023 Nov;13(11):230222. doi: 10.1098/rsob.230222. Epub 2023 Nov 15.
5
Sub-centrosomal mapping identifies augmin-γTuRC as part of a centriole-stabilizing scaffold.亚中心体定位将 augmin-γTuRC 鉴定为中心粒稳定支架的一部分。
Nat Commun. 2021 Oct 15;12(1):6042. doi: 10.1038/s41467-021-26252-5.
6
Centrosome maturation - in tune with the cell cycle.中心体成熟——与细胞周期同步。
J Cell Sci. 2022 Jan 15;135(2). doi: 10.1242/jcs.259395. Epub 2022 Jan 28.
7
A helical inner scaffold provides a structural basis for centriole cohesion.螺旋状的内部支架为中心粒的黏合提供了结构基础。
Sci Adv. 2020 Feb 14;6(7):eaaz4137. doi: 10.1126/sciadv.aaz4137. eCollection 2020 Feb.
8
C2cd3 is critical for centriolar distal appendage assembly and ciliary vesicle docking in mammals.C2cd3 对于中心粒远端附属物的组装和纤毛囊泡的对接在哺乳动物中是至关重要的。
Proc Natl Acad Sci U S A. 2014 Feb 11;111(6):2164-9. doi: 10.1073/pnas.1318737111. Epub 2014 Jan 27.
9
Evolutionary conservation of centriole rotational asymmetry in the human centrosome.人类中心体中中心粒旋转不对称性的进化保守性。
Elife. 2022 Mar 23;11:e72382. doi: 10.7554/eLife.72382.
10
Human SFI1 and Centrin form a complex critical for centriole architecture and ciliogenesis.人 SFI1 和 Centrin 形成了一个对中心体结构和纤毛发生至关重要的复合物。
EMBO J. 2022 Nov 2;41(21):e112107. doi: 10.15252/embj.2022112107. Epub 2022 Sep 20.

引用本文的文献

1
Kinase activity of DYRK family members is required for regulating primary cilium length, stability and morphology.DYRK家族成员的激酶活性是调节初级纤毛长度、稳定性和形态所必需的。
Commun Biol. 2025 Aug 21;8(1):1258. doi: 10.1038/s42003-025-08373-5.
2
Resting CD4 regulatory T cell and neuroblastoma: A Mendelian randomization study.静息CD4调节性T细胞与神经母细胞瘤:一项孟德尔随机化研究。
Pediatr Discov. 2024 Jun 8;2(2):e85. doi: 10.1002/pdi3.85. eCollection 2024 Jun.
3
A delta-tubulin/epsilon-tubulin/Ted protein complex is required for centriole architecture.

本文引用的文献

1
Mouse SAS-6 is required for centriole formation in embryos and integrity in embryonic stem cells.鼠 Sas6 蛋白对于胚胎中的中心粒形成和胚胎干细胞的完整性是必需的。
Elife. 2024 Feb 26;13:e94694. doi: 10.7554/eLife.94694.
2
Calcineurin associates with centrosomes and regulates cilia length maintenance.钙调磷酸酶与中心体结合并调节纤毛长度的维持。
J Cell Sci. 2023 Apr 15;136(8). doi: 10.1242/jcs.260353. Epub 2023 Apr 24.
3
CCDC66 regulates primary cilium length and signaling via interactions with transition zone and axonemal proteins.
中心粒结构需要δ-微管蛋白/ε-微管蛋白/Ted蛋白复合物。
Elife. 2025 Mar 11;13:RP98704. doi: 10.7554/eLife.98704.
4
Centriole structural integrity defects are a crucial feature of hydrolethalus syndrome.中心粒结构完整性缺陷是水脑致死综合征的一个关键特征。
J Cell Biol. 2025 Apr 7;224(4). doi: 10.1083/jcb.202403022. Epub 2025 Feb 26.
5
The structure of basal body inner junctions from Tetrahymena revealed by electron cryo-tomography.冷冻电子断层扫描揭示的嗜热四膜虫基体内部连接结构。
EMBO J. 2025 Apr;44(7):1975-2001. doi: 10.1038/s44318-025-00392-6. Epub 2025 Feb 24.
6
CEP44 and CCDC15 label the spermatozoa proximal and atypical distal centrioles.CEP44和CCDC15标记精子的近端中心粒和非典型远端中心粒。
MicroPubl Biol. 2025 Jan 7;2025. doi: 10.17912/micropub.biology.001393. eCollection 2025.
7
An interaction network of inner centriole proteins organised by POC1A-POC1B heterodimer crosslinks ensures centriolar integrity.由 POC1A-POC1B 异二聚体交联形成的中心体蛋白相互作用网络可确保中心体的完整性。
Nat Commun. 2024 Nov 14;15(1):9857. doi: 10.1038/s41467-024-54247-5.
8
The Structure of Cilium Inner Junctions Revealed by Electron Cryo-tomography.冷冻电子断层扫描揭示纤毛内部连接的结构
bioRxiv. 2024 Sep 9:2024.09.09.612100. doi: 10.1101/2024.09.09.612100.
9
Fly Fam161 is an essential centriole and cilium transition zone protein with unique and diverse cell type-specific localizations.Fly Fam161 是一种必不可少的中心粒和纤毛过渡区蛋白,具有独特且多样化的细胞类型特异性定位。
Open Biol. 2024 Sep;14(9):240036. doi: 10.1098/rsob.240036. Epub 2024 Sep 11.
10
Analysis of genomic copy number variations through whole-genome scan in Yunling cattle.通过全基因组扫描分析云岭牛的基因组拷贝数变异
Front Vet Sci. 2024 Jul 22;11:1413504. doi: 10.3389/fvets.2024.1413504. eCollection 2024.
中国疾病预防控制中心66(CCDC66)通过与过渡区和轴丝蛋白相互作用来调节初级纤毛长度和信号传导。
J Cell Sci. 2023 Feb 1;136(3). doi: 10.1242/jcs.260327. Epub 2023 Feb 2.
4
TissUExM enables quantitative ultrastructural analysis in whole vertebrate embryos by expansion microscopy.TissUExM 通过扩展显微镜技术实现了整个脊椎动物胚胎的定量超微结构分析。
Cell Rep Methods. 2022 Sep 30;2(10):100311. doi: 10.1016/j.crmeth.2022.100311. eCollection 2022 Oct 24.
5
Basal bodies bend in response to ciliary forces.基体在纤毛力的作用下弯曲。
Mol Biol Cell. 2022 Dec 1;33(14):ar146. doi: 10.1091/mbc.E22-10-0468-T. Epub 2022 Oct 26.
6
cNap1 bridges centriole contact sites to maintain centrosome cohesion.cNap1 将中心粒接触位点桥接起来,以维持中心体的黏合。
PLoS Biol. 2022 Oct 25;20(10):e3001854. doi: 10.1371/journal.pbio.3001854. eCollection 2022 Oct.
7
Human SFI1 and Centrin form a complex critical for centriole architecture and ciliogenesis.人 SFI1 和 Centrin 形成了一个对中心体结构和纤毛发生至关重要的复合物。
EMBO J. 2022 Nov 2;41(21):e112107. doi: 10.15252/embj.2022112107. Epub 2022 Sep 20.
8
The connecting cilium inner scaffold provides a structural foundation that protects against retinal degeneration.连接纤毛的内支架为抵抗视网膜变性提供了结构基础。
PLoS Biol. 2022 Jun 16;20(6):e3001649. doi: 10.1371/journal.pbio.3001649. eCollection 2022 Jun.
9
Centriole distal-end proteins CP110 and Cep97 influence centriole cartwheel growth at the proximal end.中心体远端蛋白 CP110 和 Cep97 影响近端中心体车轮辐状结构的生长。
J Cell Sci. 2022 Jul 15;135(14). doi: 10.1242/jcs.260015. Epub 2022 Jul 20.
10
ENKD1 is a centrosomal and ciliary microtubule-associated protein important for primary cilium content regulation.ENKD1 是一种中心体和纤毛微管相关蛋白,对于初级纤毛含量的调节很重要。
FEBS J. 2022 Jul;289(13):3789-3812. doi: 10.1111/febs.16367. Epub 2022 Feb 3.