Suppr超能文献

通过 16S rRNA 基因测序、LC-MS/MS 和扩散张力成像对肠道微生物组进行多组学分析,揭示极低出生体重或超低出生体重儿伴脑白质损伤的异常菌群-肠-脑轴。

Multi-omics analyses of gut microbiota via 16S rRNA gene sequencing, LC-MS/MS and diffusion tension imaging reveal aberrant microbiota-gut-brain axis in very low or extremely low birth weight infants with white matter injury.

机构信息

Department of Pediatrics, Affiliated Hospital of Guangdong Medical University, Zhanjiang, 524000, Guangdong, China.

Department of Orthopedics, Affiliated Hospital of Guangdong Medical University, Zhanjiang, 524001, China.

出版信息

BMC Microbiol. 2023 Dec 6;23(1):387. doi: 10.1186/s12866-023-03103-5.

Abstract

OBJECTIVE

The goal of this study was to comprehensively investigate the characteristics of gut microbiota dysbiosis and metabolites levels in very low or extremely low birth weight (VLBW/ELBW) infants with white matter injury (WMI).

METHODS

In this prospective cohort study, preterm infants with gestational age < 32 weeks and weight < 1.5 kg were investigated. Additionally, fecal samples were collected on days zero, 14d and 28d after admission to the intensive care unit. All subjects underwent brain scan via MRI and DTI at a corrected gestational age of 37 ~ 40 weeks. Based on the results of MRI examination, the VLBW/ELBW infants were divided into two groups: WMI and non-WMI. Finally, based on a multi-omics approach, we performed 16S rRNA gene sequencing, LC-MS/MS, and diffusion tension imaging to identify quantifiable and informative biomarkers for WMI.

RESULT

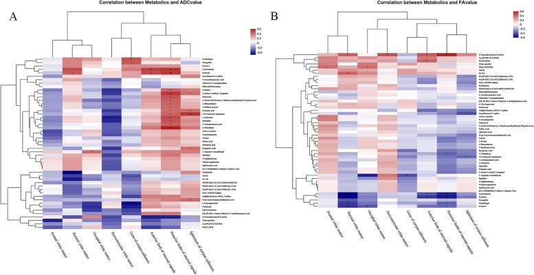
We enrolled 23 patients with and 48 patients without WMI. The results of 16S RNA sequencing revealed an increase in the number of Staphylococcus and Acinetobacter species in the fecal samples of infants with WMI, as well as increasing levels of S. caprae and A._johnsonii. LEfSe analysis (LDA ≥ 4) showed that the WMI group carried an abundance of Staphylococcus species including S. caprae, members of the phyla Bacteroidota and Actinobacteriota, and Acinetobacter species. A total of 139 metabolic markers were significantly and differentially expressed between WMI and nWMI. KEGG pathway enrichment analysis revealed that the WMI group showed significant downregulation of 17 metabolic pathways including biosynthesis of arginine and primary bile acids. The WMI group showed delayed brain myelination, especially in the paraventricular white matter and splenium of corpus callosum. Staphylococcus species may affect WMI by downregulating metabolites such as cholic acid, allocholic acid, and 1,3-butadiene. Gut microbiota such as Acinetobacter and Bacteroidetes may alter white matter structurally by upregulating metabolites such as cinobufagin.

CONCLUSION

Based on 16S RNA sequencing results, severe gut microbiota dysbiosis was observed in the WMI group. The results might reveal damage to potential signaling pathways of microbiota-gut-brain axis in gut microbiota. The mechanism was mediated via downregulation of the bile acid biosynthetic pathway.

摘要

目的

本研究旨在全面研究伴有脑白质损伤(WMI)的极低出生体重(VLBW/ELBW)儿肠道菌群失调和代谢物水平的特征。

方法

本前瞻性队列研究纳入胎龄<32 周且出生体重<1.5kg 的早产儿。此外,在入住重症监护病房后的第 0、14 和 28 天收集粪便样本。所有受试者均在胎龄校正至 37~40 周时行 MRI 和 DTI 脑扫描。根据 MRI 检查结果,将 VLBW/ELBW 儿分为 WMI 组和非 WMI 组。最后,基于多组学方法,我们进行 16S rRNA 基因测序、LC-MS/MS 和扩散张力成像,以鉴定出 WMI 的可量化和有信息的生物标志物。

结果

共纳入 23 例伴有 WMI 和 48 例不伴有 WMI 的患儿。16S RNA 测序结果显示,WMI 儿粪便中葡萄球菌属和不动杆菌属的数量增加,且 S. caprae 和 A._johnsonii 的水平升高。LEfSe 分析(LDA≥4)显示,WMI 组携带大量葡萄球菌属,包括 S. caprae、厚壁菌门和放线菌门的成员以及不动杆菌属。WMI 和 nWMI 之间有 139 个代谢标志物存在显著差异表达。KEGG 通路富集分析显示,WMI 组 17 个代谢途径的表达显著下调,包括精氨酸和初级胆酸的生物合成。WMI 组脑髓鞘形成延迟,特别是在侧脑室白质和胼胝体压部。葡萄球菌属可能通过下调胆酸、别胆酸和 1,3-丁二烯等代谢物影响 WMI。不动杆菌属和拟杆菌属等肠道菌群可能通过上调华蟾酥毒基等代谢物来改变白质的结构。

结论

根据 16S RNA 测序结果,WMI 组观察到严重的肠道菌群失调。结果可能揭示了潜在的菌群-肠-脑轴信号通路在菌群中受损,其机制是通过下调胆酸生物合成途径介导的。

https://cdn.ncbi.nlm.nih.gov/pmc/blobs/8bf6/10699022/26484f8fda15/12866_2023_3103_Fig1_HTML.jpg

文献AI研究员

20分钟写一篇综述,助力文献阅读效率提升50倍。

立即体验

用中文搜PubMed

大模型驱动的PubMed中文搜索引擎

马上搜索

文档翻译

学术文献翻译模型,支持多种主流文档格式。

立即体验