Suppr超能文献

人胚胎干细胞衍生的未成熟中脑多巴胺能神经元移植入帕金森病猴模型。

Human Embryonic Stem Cell-Derived Immature Midbrain Dopaminergic Neurons Transplanted in Parkinsonian Monkeys.

机构信息

Instituto de Fisiología Celular-Neurociencias, Universidad Nacional Autónoma de México, Mexico City 04510, Mexico.

Laboratorio de Reprogramación Celular, Instituto Nacional de Neurología y Neurocirugía Manuel Velasco Suárez, Mexico City 14269, Mexico.

出版信息

Cells. 2023 Nov 30;12(23):2738. doi: 10.3390/cells12232738.

Abstract

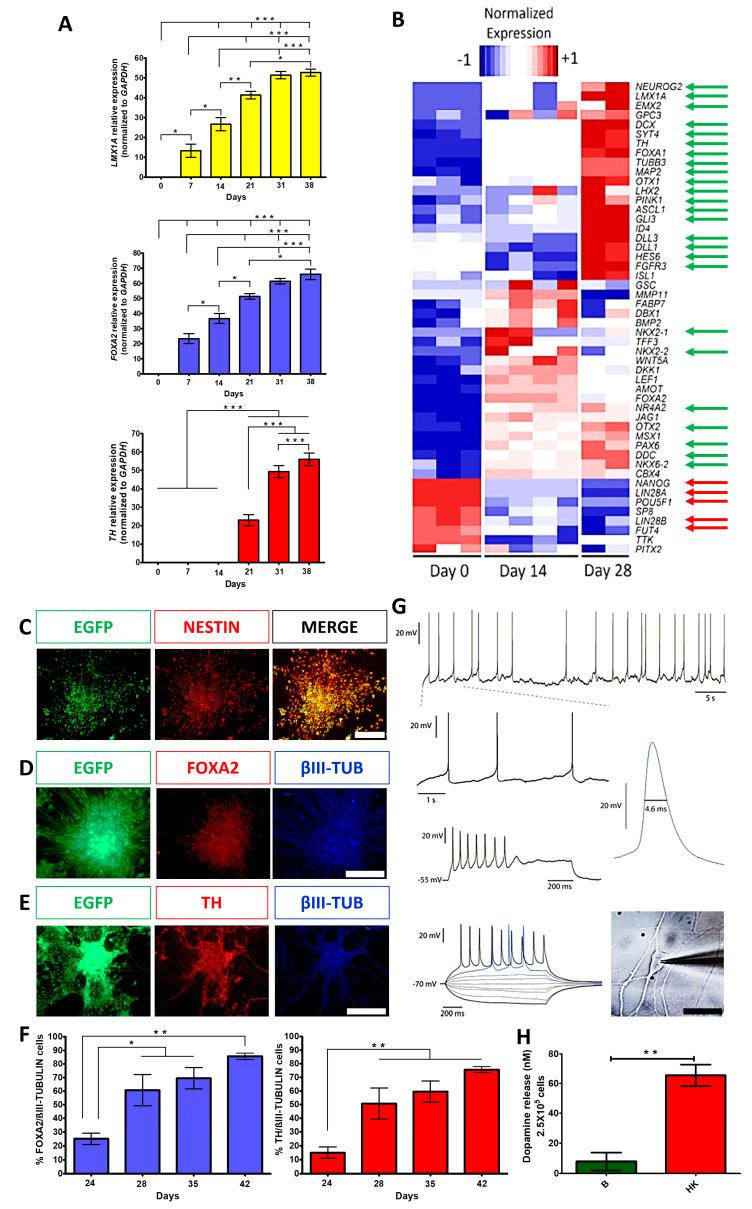
Human embryonic stem cells (hESCs) differentiate into specialized cells, including midbrain dopaminergic neurons (DANs), and Non-human primates (NHPs) injected with 1-methyl-4-phenyl-1,2,3,6-tetrahydropyridine develop some alterations observed in Parkinson's disease (PD) patients. Here, we obtained well-characterized DANs from hESCs and transplanted them into two parkinsonian monkeys to assess their behavioral and imaging changes. DANs from hESCs expressed dopaminergic markers, generated action potentials, and released dopamine (DA) in vitro. These neurons were transplanted bilaterally into the putamen of parkinsonian NHPs, and using magnetic resonance imaging techniques, we calculated the fractional anisotropy (FA) and mean diffusivity (MD), both employed for the first time for these purposes, to detect in vivo axonal and cellular density changes in the brain. Likewise, positron-emission tomography scans were performed to evaluate grafted DANs. Histological analyses identified grafted DANs, which were quantified stereologically. After grafting, animals showed signs of partially improved motor behavior in some of the HALLWAY motor tasks. Improvement in motor evaluations was inversely correlated with increases in bilateral FA. MD did not correlate with behavior but presented a negative correlation with FA. We also found higher 11C-DTBZ binding in positron-emission tomography scans associated with grafts. Higher DA levels measured by microdialysis after stimulation with a high-potassium solution or amphetamine were present in grafted animals after ten months, which has not been previously reported. Postmortem analysis of NHP brains showed that transplanted DANs survived in the putamen long-term, without developing tumors, in immunosuppressed animals. Although these results need to be confirmed with larger groups of NHPs, our molecular, behavioral, biochemical, and imaging findings support the integration and survival of human DANs in this pre-clinical PD model.

摘要

人胚胎干细胞(hESCs)可分化为特定细胞,包括中脑多巴胺能神经元(DANs),而接受 1-甲基-4-苯基-1,2,3,6-四氢吡啶注射的非人类灵长类动物(NHPs)会出现一些帕金森病(PD)患者所观察到的改变。在这里,我们从 hESCs 中获得了特征良好的 DANs,并将其移植到两只帕金森病猴中,以评估它们的行为和影像学变化。hESC 来源的 DANs 表达多巴胺能标志物,产生动作电位,并在体外释放多巴胺(DA)。这些神经元被双侧移植到帕金森病 NHPs 的壳核中,我们使用磁共振成像技术计算了各向异性分数(FA)和平均扩散系数(MD),这两种方法均首次用于检测大脑内的轴突和细胞密度变化。同样,进行正电子发射断层扫描以评估移植的 DANs。组织学分析鉴定了移植的 DANs,并用立体学方法对其进行了定量。移植后,动物在一些 HALLWAY 运动任务中表现出部分运动行为改善的迹象。运动评估的改善与双侧 FA 的增加呈负相关。MD 与行为无相关性,但与 FA 呈负相关。我们还发现正电子发射断层扫描中与移植相关的 11C-DTBZ 结合更高。与以前未报道的相比,在刺激高钾溶液或安非他命后,移植动物的微透析测量的 DA 水平更高。移植后十个月,在免疫抑制动物中,在壳核中长期存在存活的移植 DANs,没有形成肿瘤。尽管这些结果需要在更大的 NHPs 群体中得到证实,但我们的分子、行为、生化和影像学发现支持人类 DANs 在这个临床前 PD 模型中的整合和存活。

https://cdn.ncbi.nlm.nih.gov/pmc/blobs/0c4c/10706241/63730a919e69/cells-12-02738-g001.jpg

文献检索

告别复杂PubMed语法,用中文像聊天一样搜索,搜遍4000万医学文献。AI智能推荐,让科研检索更轻松。

立即免费搜索

文件翻译

保留排版,准确专业,支持PDF/Word/PPT等文件格式,支持 12+语言互译。

免费翻译文档

深度研究

AI帮你快速写综述,25分钟生成高质量综述,智能提取关键信息,辅助科研写作。

立即免费体验