Suppr超能文献

免疫刺激纳米颗粒传递细胞因子作为一种新型癌症纳米佐剂,以增强胶质母细胞瘤免疫治疗。

Immunostimulatory nanoparticles delivering cytokines as a novel cancer nanoadjuvant to empower glioblastoma immunotherapy.

机构信息

Adolphe Merkle Institute, University of Fribourg, Fribourg, Switzerland.

National Center of Competence in Research Bio-Inspired Materials, University of Fribourg, Fribourg, Switzerland.

出版信息

Drug Deliv Transl Res. 2024 Oct;14(10):2655-2667. doi: 10.1007/s13346-023-01509-2. Epub 2023 Dec 31.

Abstract

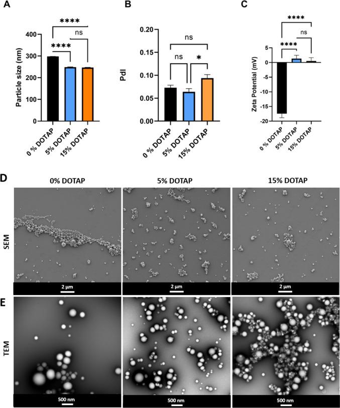
Glioblastoma (GBM) stands as a highly aggressive and deadly malignant primary brain tumor with a median survival time of under 15 months upon disease diagnosis. While immunotherapies have shown promising results in solid cancers, brain cancers are still unresponsive to immunotherapy due to immunological dysfunction and the presence of a blood-brain barrier. Interleukin-12 (IL-12) emerges as a potent cytokine in fostering anti-tumor immunity by triggering interferon-gamma production in T and natural killer cells and changing macrophages to a tumoricidal phenotype. However, systemic administration of IL-12 toxicity in clinical trials often leads to significant toxicity, posing a critical hurdle. To overcome this major drawback, we have formulated a novel nanoadjuvant composed of immunostimulatory nanoparticles (ISN) loaded with IL-12 to decrease IL-12 toxicity and enhance the immune response by macrophages and GBM cancer cells. Our in vitro results reveal that ISN substantially increase the production of pro-inflammatory cytokines in GBM cancer cells (e.g. 2.6 × increase in IL-8 expression compared to free IL-12) and macrophages (e.g. 2 × increase in TNF-α expression and 6 × increase in IL-6 expression compared to the free IL-12). These findings suggest a potential modulation of the tumor microenvironment. Additionally, our study demonstrates the effective intracellular delivery of IL-12 by ISN, triggering alterations in the levels of pro-inflammatory cytokines at both transcriptional and protein expression levels. These results highlight the promise of the nanoadjuvant as a prospective platform for resharing the GBM microenvironment and empowering immunotherapy.

摘要

胶质母细胞瘤(GBM)是一种高度侵袭性和致命性的恶性原发性脑肿瘤,疾病确诊后的中位生存时间不到 15 个月。虽然免疫疗法在实体瘤中显示出了有希望的结果,但由于免疫功能障碍和血脑屏障的存在,脑癌仍然对免疫疗法无反应。白细胞介素 12(IL-12)作为一种强有力的细胞因子,通过触发 T 细胞和自然杀伤细胞产生干扰素-γ,以及将巨噬细胞转化为杀伤肿瘤表型,促进抗肿瘤免疫。然而,在临床试验中全身给予白细胞介素 12 的毒性常常导致严重的毒性,这是一个关键的障碍。为了克服这一主要缺点,我们设计了一种新型纳米佐剂,由负载白细胞介素 12 的免疫刺激纳米颗粒(ISN)组成,以降低白细胞介素 12 的毒性,并通过巨噬细胞和 GBM 癌细胞增强免疫反应。我们的体外结果表明,ISN 可显著增加 GBM 癌细胞(例如,与游离白细胞介素 12 相比,IL-8 表达增加 2.6 倍)和巨噬细胞(例如,TNF-α 表达增加 2 倍,IL-6 表达增加 6 倍)中促炎细胞因子的产生。这些发现表明肿瘤微环境可能发生了改变。此外,我们的研究还证明了 ISN 有效地将白细胞介素 12 递送到细胞内,在转录和蛋白表达水平上触发促炎细胞因子水平的改变。这些结果突出了纳米佐剂作为重新塑造 GBM 微环境和增强免疫疗法的有前途平台的潜力。

https://cdn.ncbi.nlm.nih.gov/pmc/blobs/f27b/11385014/494334a00746/13346_2023_1509_Fig1_HTML.jpg

文献检索

告别复杂PubMed语法,用中文像聊天一样搜索,搜遍4000万医学文献。AI智能推荐,让科研检索更轻松。

立即免费搜索

文件翻译

保留排版,准确专业,支持PDF/Word/PPT等文件格式,支持 12+语言互译。

免费翻译文档

深度研究

AI帮你快速写综述,25分钟生成高质量综述,智能提取关键信息,辅助科研写作。

立即免费体验