Shandong Provincial Key Laboratory of Plant Stress, College of Life Sciences, Shandong Normal University, Wenhua East Road 88, Jinan 250014, China.
Institute of Ornamental Plants, Shandong Provincial Academy of Forestry, Wenhua East Road 42, Jinan 250010, China.
Int J Mol Sci. 2023 Dec 23;25(1):250. doi: 10.3390/ijms25010250.
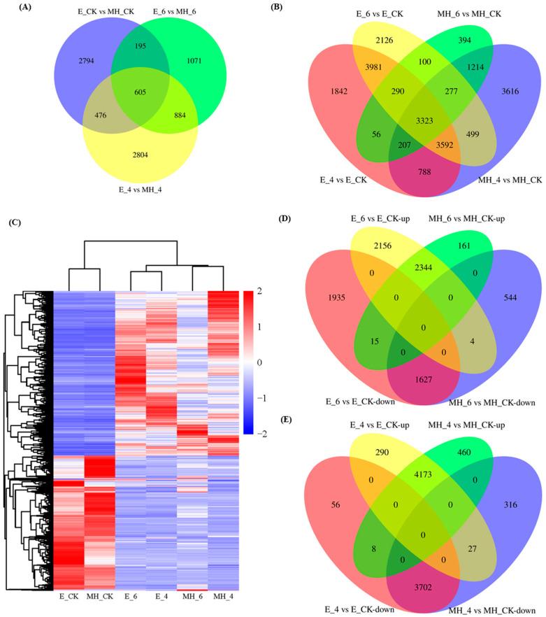
is a tropical ornamental flower. The cost of production is higher under low temperature (non-freezing) conditions; therefore, it is important to increase its cold tolerance. However, the molecular mechanisms underlying the response of to cold stress remain elusive. In this study, comparative physiological and transcriptome sequencing analyses of two cultivars with contrasting cold tolerances were conducted to evaluate the cold stress response at the flowering stage. The activities of superoxide dismutase and peroxidase and the contents of proline, soluble sugar, and malondialdehyde increased under cold stress in the leaves of the cold tolerant cultivar Elegang (E) and cold susceptible cultivar Menghuang (MH), while the soluble protein content decreased in MH and increased in E. Using RNA sequencing, 24,695 differentially expressed genes (DEGs) were identified from comparisons between cultivars under the same conditions or between the treatment and control groups of a single cultivar, 9132 of which were common cold-responsive DEGs. Heat-shock proteins and pectinesterases were upregulated in E and downregulated in MH, indicating that these proteins are essential for cold tolerance. Furthermore, four modules related to cold treatment were obtained by weighted gene co-expression network analysis. The expression of the top 20 hub genes in these modules was induced by cold stress in E or MH, suggesting they might be crucial contributors to cold tolerance. DEGs were significantly enriched in plant hormone signal transduction pathways, trehalose metabolism, and ribosomal proteins, suggesting these processes play important roles in 's cold stress response. This study provides a basis for elucidating the mechanism of cold tolerance in and potential targets for molecular breeding.
是一种热带观赏花卉。在低温(非冻结)条件下,其生产成本较高;因此,提高其耐寒性很重要。然而, 对低温胁迫响应的分子机制尚不清楚。本研究对两个耐寒性差异较大的品种进行了比较生理和转录组测序分析,以评估开花期的低温胁迫响应。在耐寒品种 Elegang(E)和耐寒性差的品种 Menghuang(MH)的叶片中,超氧化物歧化酶和过氧化物酶的活性以及脯氨酸、可溶性糖和丙二醛的含量在低温胁迫下增加,而可溶性蛋白含量在 MH 中减少,在 E 中增加。通过 RNA 测序,从相同条件下品种间或单个品种处理和对照组间的比较中鉴定出 24695 个差异表达基因(DEGs),其中 9132 个是常见的冷响应 DEGs。热休克蛋白和果胶酯酶在 E 中上调,在 MH 中下调,表明这些蛋白对 耐寒性至关重要。此外,通过加权基因共表达网络分析获得了与冷处理相关的四个模块。这些模块中前 20 个枢纽基因的表达在 E 或 MH 中受到冷胁迫的诱导,表明它们可能是耐寒性的关键贡献者。DEGs 在植物激素信号转导途径、海藻糖代谢和核糖体蛋白中显著富集,表明这些过程在 '对低温胁迫的响应中发挥重要作用。本研究为阐明 耐寒性的机制提供了依据,并为分子育种提供了潜在的目标。