Shenzhen Key Laboratory for Orchid Conservation and Utilization, The National Orchid Conservation Center of China and the Orchid Conservation & Research Center of Shenzhen, Shenzhen 518114, China.
Key Laboratory of National Forestry and Grassland Administration for Orchid Conservation and Utilization, The National Orchid Conservation Center of China and the Orchid Conservation & Research Center of Shenzhen, Shenzhen 518114, China.
Int J Mol Sci. 2023 Dec 28;25(1):397. doi: 10.3390/ijms25010397.
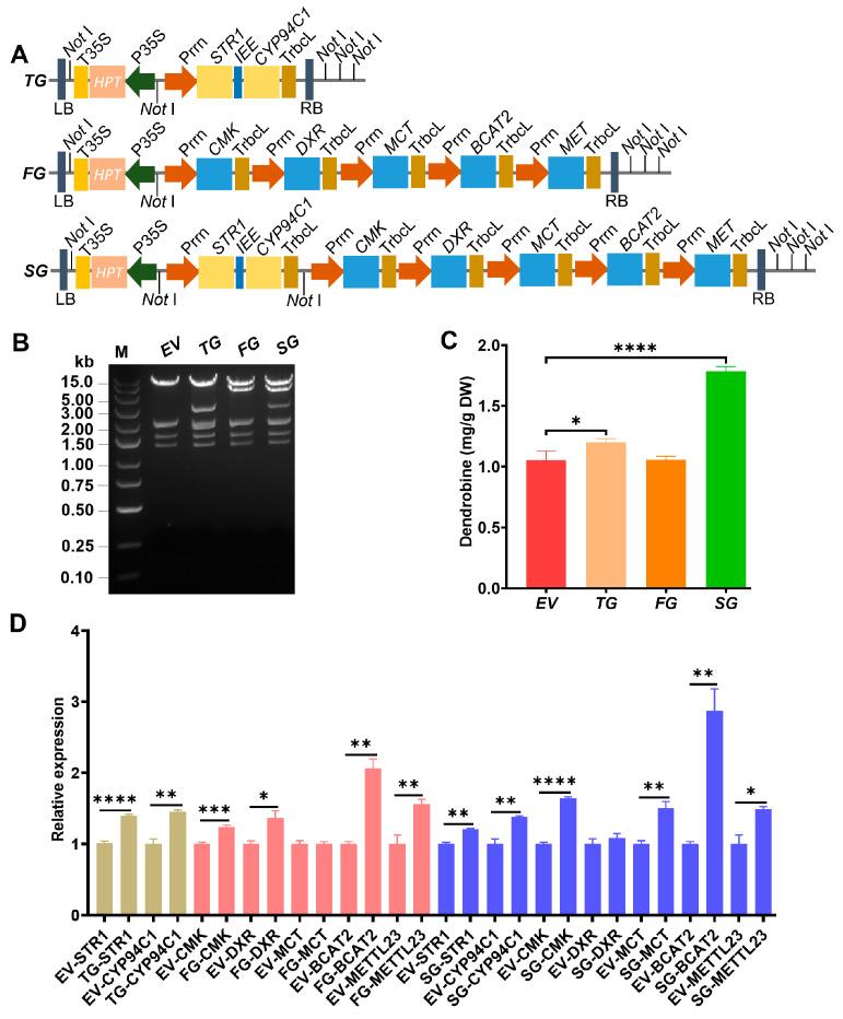
The sesquiterpene alkaloid dendrobine, widely recognized as the main active compound and a quality control standard of medicinal orchids in the Chinese Pharmacopoeia, demonstrates diverse biological functions. In this study, we engineered as a chassis plant for the production of dendrobine through the screening and pyramiding of key biosynthesis genes. Initially, previously predicted upstream key genes in the methyl-D-erythritol 4-phosphate (MEP) pathway for dendrobine synthesis, including (), (), (), and (), and a few downstream post-modification genes, including (), (), and (), were chosen due to their deduced roles in enhancing dendrobine production. The seven genes () were then stacked and transiently expressed in the leaves of , resulting in a dendrobine yield that was two-fold higher compared to that of the empty vector control (). Further, RNA-seq analysis identified () as a strong candidate with predicted functions in the post-modification processes of alkaloid biosynthesis. Overexpression of increased dendrobine content by two-fold. Additionally, co-expression analysis of the differentially expressed genes (DEGs) by weighted gene co-expression network analysis (WGCNA) retrieved one regulatory transcription factor gene . Overexpression of increased dendrobine levels by more than two-fold in . In short, this work provides an efficient strategy and prospective candidates for the genetic engineering of to produce dendrobine, thereby improving its medicinal value.
倍半萜生物碱石斛碱被广泛认为是中国药典中药用兰花的主要活性化合物和质量控制标准,具有多种生物学功能。在本研究中,我们通过筛选和聚合关键生物合成基因,将 作为底盘植物来生产石斛碱。最初,由于它们在增强石斛碱生产中的推测作用,选择了先前预测的石斛碱合成中甲基-D-赤藓醇 4-磷酸(MEP)途径的上游关键基因(),包括 ()、()、()和 (),以及几个下游后修饰基因,包括 ()、()和 ()。然后将这七个基因()堆叠并瞬时表达在 的叶子中,导致石斛碱产量比空载体对照()提高了两倍。此外,RNA-seq 分析鉴定出 ()是一个具有预测生物碱生物合成后修饰过程功能的强候选基因。过表达 将石斛碱含量提高了两倍。此外,通过加权基因共表达网络分析(WGCNA)对差异表达基因(DEGs)的共表达分析,得到了一个调节转录因子基因 。在 中过表达 将石斛碱水平提高了两倍以上。总之,这项工作为利用基因工程生产石斛碱提供了一种有效的策略和有前景的候选基因,从而提高其药用价值。