Xue Jinmei, Liu Zhizhen, Liao Yun, Zhang Xiwen, Liu Yu, Mo Lihua, Dong Rui, Li Qiang, Sun Xizhuo, Xie Jun, Yang Pingchang
Department of Otolaryngology, Head & Neck Surgery, Second Hospital, Shanxi Medical University, Taiyuan, China.
Department of Biochemistry and Molecular Biology, Shanxi Key Laboratory of Birth Defect and Cell Regeneration, Key Laboratory of Coal Environmental Pathogenicity and Prevention, Ministry of Education of China, Shanxi Medical University, Taiyuan, China.
iScience. 2023 Dec 10;27(1):108615. doi: 10.1016/j.isci.2023.108615. eCollection 2024 Jan 19.
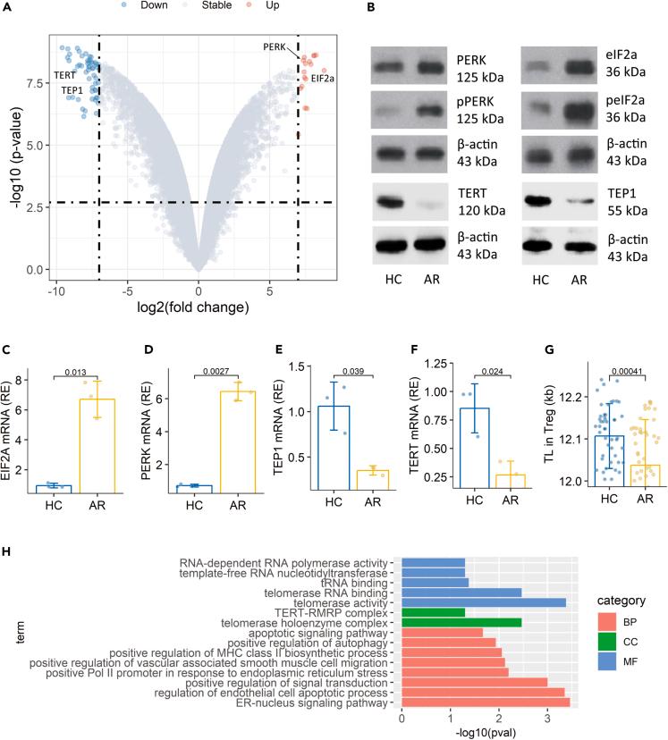
Telomeres are an important biomarker in the cell destiny. The relationship between telomeres and regulatory T cells (Tregs) has not yet been investigated. The objective of this study is to evaluate the link between Tregs' telomere length and allergic rhinitis (AR)'s pathogenesis. Here, we report that low telomerase activity and high endoplasmic reticulum stress status were observed in Tregs from AR patients, as shown in the results. Immune regulatory molecules levels were correlated with the length of Tregs' telomeres. The immune-suppressive functions of Tregs were associated with the telomere length/Telomerase reverse transcriptase/Telomerase protein component 1 status in Tregs. The levels of telomere length/telomerase in airway Tregs were reduced by sensitization. Endoplasmic reticulum stress signaling pathway of proline-rich receptor-like protein kinase-eukaryotic translation initiation factor 2A (eIF2a) was associated with the regulation of telomerase. Inhibiting eIF2a had an effect on upregulating telomerase activity in Tregs and mitigating experimental AR.
端粒是细胞命运中的一个重要生物标志物。端粒与调节性T细胞(Tregs)之间的关系尚未得到研究。本研究的目的是评估Tregs端粒长度与变应性鼻炎(AR)发病机制之间的联系。在此,我们报告结果显示,在AR患者的Tregs中观察到端粒酶活性低和内质网应激状态高。免疫调节分子水平与Tregs端粒长度相关。Tregs的免疫抑制功能与Tregs中端粒长度/端粒酶逆转录酶/端粒酶蛋白组分1状态有关。致敏会降低气道Tregs中端粒长度/端粒酶的水平。富含脯氨酸的受体样蛋白激酶-真核翻译起始因子2A(eIF2a)的内质网应激信号通路与端粒酶的调节有关。抑制eIF2a对上调Tregs中端粒酶活性和减轻实验性AR有作用。