State Key Laboratory of Quality Research in Chinese Medicine, Institute of Chinese Medical Sciences, University of Macau, Avenida da Universidade, Taipa, 999078, Macau SAR, China.
Centre for Cognitive and Brain Sciences, University of Macau, Avenida da Universidade, Taipa, 999078, Macau SAR, China.
Microbiome. 2024 Jan 19;12(1):12. doi: 10.1186/s40168-023-01717-5.
The increasing prevalence of neurocognitive disorders (NCDs) in the aging population worldwide has become a significant concern due to subjectivity of evaluations and the lack of precise diagnostic methods and specific indicators. Developing personalized diagnostic strategies for NCDs has therefore become a priority.
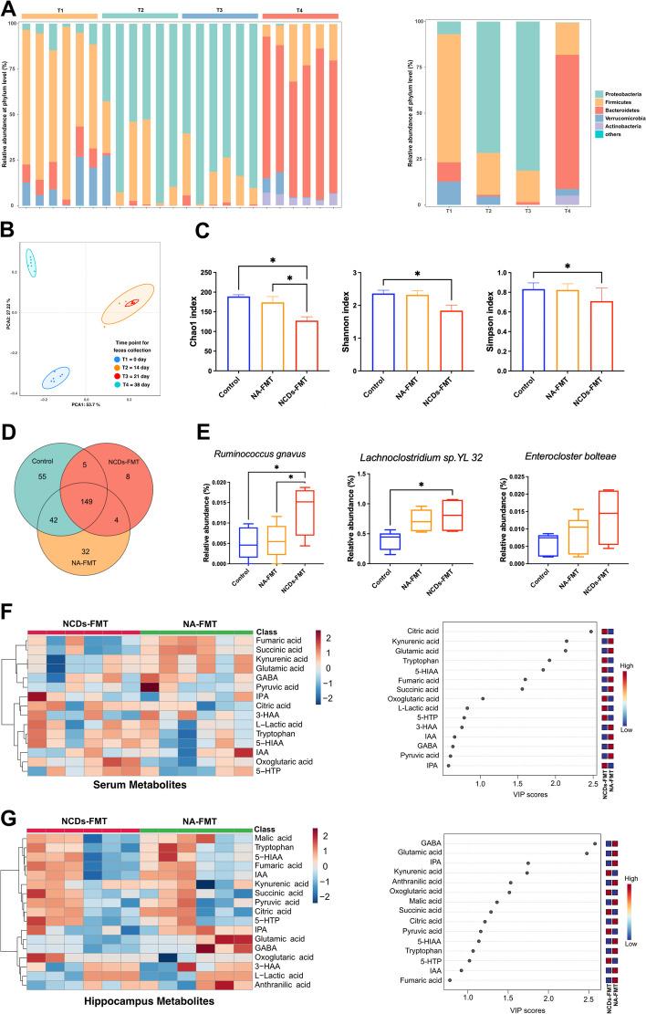
Multimodal electroencephalography (EEG) data of a matched cohort of normal aging (NA) and NCDs seniors were recorded, and their faecal samples and urine exosomes were collected to identify multi-omics signatures and metabolic pathways in NCDs by integrating metagenomics, proteomics, and metabolomics analysis. Additionally, experimental verification of multi-omics signatures was carried out in aged mice using faecal microbiota transplantation (FMT). We found that NCDs seniors had low EEG power spectral density and identified specific microbiota, including Ruminococcus gnavus, Enterocloster bolteae, Lachnoclostridium sp. YL 32, and metabolites, including L-tryptophan, L-glutamic acid, gamma-aminobutyric acid (GABA), and fatty acid esters of hydroxy fatty acids (FAHFAs), as well as disturbed biosynthesis of aromatic amino acids and TCA cycle dysfunction, validated in aged mice. Finally, we employed a support vector machine (SVM) algorithm to construct a machine learning model to classify NA and NCDs groups based on the fusion of EEG data and multi-omics profiles and the model demonstrated 92.69% accuracy in classifying NA and NCDs groups.
Our study highlights the potential of multi-omics profiling and EEG data fusion in personalized diagnosis of NCDs, with the potential to improve diagnostic precision and provide insights into the underlying mechanisms of NCDs. Video Abstract.
随着全球老龄化人口中神经认知障碍(NCDs)的患病率不断上升,由于评估的主观性以及缺乏精确的诊断方法和特定指标,这已成为一个重大问题。因此,为 NCDs 开发个性化诊断策略已成为当务之急。
记录了匹配的正常衰老(NA)和 NCD 老年人队列的多模态脑电图(EEG)数据,并收集了他们的粪便样本和尿液外泌体,通过整合宏基因组学、蛋白质组学和代谢组学分析,确定 NCD 中的多组学特征和代谢途径。此外,使用粪便微生物群移植(FMT)在老年小鼠中对多组学特征进行了实验验证。我们发现 NCD 老年人的脑电图功率谱密度较低,并确定了特定的微生物群,包括 Ruminococcus gnavus、Enterocloster bolteae、Lachnoclostridium sp. YL 32 和代谢物,包括 L-色氨酸、L-谷氨酸、γ-氨基丁酸(GABA)和羟基脂肪酸的脂肪酸酯(FAHFAs),以及在老年小鼠中验证的芳香族氨基酸生物合成紊乱和 TCA 循环功能障碍。最后,我们采用支持向量机(SVM)算法构建了一个机器学习模型,根据 EEG 数据和多组学谱的融合,对 NA 和 NCD 组进行分类,该模型在对 NA 和 NCD 组进行分类时的准确率达到 92.69%。
我们的研究强调了多组学分析和 EEG 数据融合在 NCD 个性化诊断中的潜力,有可能提高诊断精度并深入了解 NCD 的潜在机制。